Page 239 

Chapter 29 Viral hepatitis

A clear understanding of viral hepatitis is essential for all dental practitioners, particularly in view of the serious sequelae of the disease and the potential of transmitting the infection in the dental clinic. Hepatitis can be due to a number of causes, such as infections, alcohol abuse, trauma or drug-induced toxicity. However, in global terms, viral infections are by far the single most important agent of hepatitis. These include infections with herpes simplex virus, cytomegalovirus and Epstein–Barr virus, but the vast majority of viral liver diseases are one of the following:

hepatitis A (infectious hepatitis, short-incubation hepatitis)
hepatitis B (serum hepatitis)
hepatitis C
hepatitis D (delta hepatitis)
hepatitis E (enterically transmitted hepatitis)
hepatitis G.

These may be classified into two groups depending on the viral transmission route:

1. Faecal–oral route: hepatitis A and hepatitis E (highly unlikely to be transmitted in dentistry).
2. Parenteral route: hepatitis B, hepatitis C, hepatitis D and possibly hepatitis G (could be transmitted in dentistry).

Data from the World Health Organization (WHO) indicate that viral hepatitis B infection alone accounts for more than 1 million deaths worldwide. In terms of morbidity, there are around 350 million hepatitis B chronic carriers and another 100 million chronic carriers of hepatitis C.

The various types of viral hepatitis differ in severity of infection, morbidity, mortality rate, presence or absence of a carrier state and frequency of long-term sequelae such as cirrhosis and cancer. The main differences between the hepatitides caused by these viruses are shown in Table 29.1.

Table 29.1 Epidemiological and clinical features of hepatitis viruses

image

Signs and symptoms of hepatitis

The common symptoms and signs of hepatitis include malaise, jaundice, dark urine and pale, fatty stools. These, together with results of serum and urine biochemistry and specific serology tests, facilitate the diagnosis of viral hepatitis. Investigation typically reveals abnormal liver function with raised levels of serum transaminases and bilirubin, and bilirubinuria. Specific serological tests are now available to detect hepatitis A, B, C, D and E antibodies.

Hepatitis A

The hepatitis A virus (HAV) is a small (27 nm) RNA virus belonging to the picornavirus group (which also includes poliovirus and coxsackieviruses). The virus is inactivated by ultraviolet light, exposure to water at 100°C for 5 min and by exposure to 2% glutaraldehyde for 15 min.

Epidemiology

Hepatitis A commonly occurs in developing parts of the world where sewage disposal measures and food hygiene are unsatisfactory. Only 10–13% of the population in developed countries has been exposed to the virus by the age of 20 years. It is usually contracted by the faecal–oral route from contaminated food and water. Children and young people are most often infected, and for this reason, a history of hepatitis in childhood would, in most instances, be indicative of a hepatitis A infection.

Clinical features

The mean incubation period is 30 days (range 2–7 weeks). Patients are infectious before the onset of symptoms during the prodromal phase and just before the onset of clinical disease.

Jaundice is common in adults and rare in young children. There are no chronic sequelae. Some patients continue to excrete HAV in faeces during weeks 1–3 of the illness, and HAV may also be present in saliva (100 particles per millilitre) throughout this period.

Diagnosis

Diagnosis is by demonstration of HAV antigen in faeces. Serological tests demonstrate immunoglobulin M (IgM) class anti-HAV antibodies in serum during the acute or early convalescent phase (IgG class antibodies appear later in the disease and confer enduring protection against the disease).

  Page 240 

Unlike hepatitis B, there is no carrier state associated with the disease. This, together with its faecal–oral transmission, implies that hepatitis A transmission in the dental clinic is highly unlikely.

Prophylaxis

Passive immunization by hyperimmune globulin is effective against clinical illness, particularly when administered in the early incubation period. However, the main use of short-term, pre-exposure prophylaxis is for travellers to hepatitis A-endemic areas, such as some parts of the developing world. Several vaccines of inactivated HAV produced in human cell culture are available. Immunization (two doses: initial and a booster 6–12 months after) is safe and effective and recommended for professionals working with institutionalized patients. A combined vaccine for hepatitis A and B is now available.

Hepatitis A and dentistry

HAV is not a significant infection risk in dentistry as the route of transmission is faecal–oral. Close contact with saliva may transmit infection as saliva can contain some HAV. Rarely infection has been transmitted by needlestick injury, and there is a report of transmission from a surgeon to a patient. Standard infection control measures are adequate to prevent transmission in dental practice.

Hepatitis B

The hepatitis B virus (HBV) is a DNA hepadnavirus (hepa: liver + DNA), which is structurally and immunologically complex. Electron microscopy of HBV reveals three distinct particles (Fig. 29.1):

image image

Fig. 29.1 Hepatitis B virus. (A) Scanning electron micrograph; (B) hepatitis B virus and particles. HBsAg, hepatitis B surface antigen.

  Page 241 
Dane particle (42 nm) – the complete infective virus
spherical forms (22 nm) – non-infective
tubular forms (22 × 100 nm) – non-infective.

Being a hepatotropic virus, HBV will reside and multiply in hepatocytes after entering the body, and cause hepatic injury and inflammation (hepatitis) to varying degrees. When it multiplies in the hepatocytes, for some unknown reason, the virus particles described above are produced in different proportions within the liver cell cytoplasm. As a result of overproduction of these non-infectious spheres and tubules, which are the surface proteins of the virus (hence called hepatitis B surface antigens or HBsAgs), they circulate freely in the serum for prolonged periods after the acute hepatitis episode.

The central core of the HBV consists of a single-stranded DNA, an enzyme (DNA polymerase) and a core antigen (HBcAg). Although this antigen is rarely found in the serum, a breakdown product of HBcAg, termed hepatitis B ‘e’ antigen (HBeAg), may be found in the serum and is a marker of active infection.

Epidemiology

The prevalence of hepatitis B varies greatly in different parts of the world: it is higher in African and Asian countries than in the Americas, Australia and western Europe (Fig. 29.2); in urban than in rural areas; and in men than in women. In developed countries, the risk of exposure to hepatitis B is high in certain categories of people, as shown in Table 29.2. Several variants of HBV are now known, and when these involve rearrangement of the surface antigens, existing vaccines may not be protective. This has come to light as a few individuals who had been successfully immunized against HBV but who were at high risk of infection nevertheless contracted hepatitis B. A variant HBV, HBV-2, has been described in West Africa, the Middle East, Spain, France, Taiwan, New Zealand and the USA, and another has been reported from Italy, Greece and the UK. Both variants are able to infect persons immunized against the usual form of HBV.

image

Fig. 29.2 Geographic distribution of chronic hepatitis B virus infection. HBsAg, hepatitis B surface antigen.

(Courtesy of the Centers for Disease Control and Prevention, USA.)

Table 29.2 Hepatitis B high-risk population groups

Selected patient groups
Patients requiring frequent large-volume transfusions of unscreened blood/blood products (e.g. in haemophilia)
Institutionalized patients with learning difficulties
Patients with a recent history of jaundice
Patients in renal dialysis units
Immunosuppressed/immunodeficient patients
Population groups
Injecting drug abusers
Promiscuous homosexual men
Female prostitutes
Migrants from developing countries
Health care and laboratory personnel (especially surgeons)

Carrier state and identification of carriers

Most patients who contract hepatitis B recover within a few weeks without any sequelae (Fig. 29.3). However, serological markers of previous HBV infection are invariably present in these patients for prolonged periods. Such markers take the form of antibodies to various components of the HBV. A minority (2–5%) fail to clear HBV by 6–9 months and consequently develop a chronic carrier state. This state more frequently follows anicteric HBV infection (i.e. infection without jaundice). The converse of this is that a majority of infections that lead to jaundice resolve without a carrier state; hence, a history of jaundice in a patient in most instances indicates little or no risk in terms of hepatitis B transmission.

image

Fig. 29.3 Possible sequelae of exposure to hepatitis B virus (HBV). Values in parentheses indicate percentage recovery.

The chronic carriers of hepatitis B infection fall into two main groups: those with chronic persistent hepatitis (the so-called ‘healthy carrier’ state) and those with chronic active hepatitis (Fig. 29.3). In chronic persistent hepatitis, the patient does not develop liver damage and is generally in good health, although the liver cells persistently produce viral antigen (HBsAg) because of the integration of the viral genome into the DNA of the hepatocytes. The second group of chronic carriers are extremely infectious as they harbour the infective Dane particles in their blood. In addition, they are very susceptible to cirrhosis and hepatocellular carcinoma. Nonetheless, the chronic active hepatitis group represents a small minority of hepatitis B patients. In general, infection with HBV leads to complete recovery in most individuals, while only about 2–5% develop a carrier state. These two disease states elicit characteristic serological profiles in the affected individual during various phases of the disease, as shown in Figures 29.4 and 29.5.

image

Fig. 29.4 Typical profile of hepatitis B serological markers after recovery from infection. HBsAg, hepatitis B surface antigen; HBeAg, hepatitis B ‘e’ antigen; anti-HBc, antibody to hepatitis B core antigen.

image

Fig. 29.5 Hepatitis B chronic carrier state: no seroconversion. HBsAg, hepatitis B surface antigen; HBeAg, hepatitis B ‘e’ antigen.

  Page 242 
  Page 243 

Diagnosis and serological markers

Diagnosis of HBV is complicated by the variety of serological markers and the complex sequelae of the disease itself. Table 29.3 summarizes the significance of the serological markers described below:

Table 29.3 Serological markers of hepatitis B infection and their interpretation

image

1. HBsAg indicates that the person is a carrier and potentially infective. This state can persist for months until recovery, or for years in chronic carrier states.
2. Antibody to hepatitis B surface antigen (anti-HBs) appears in serum during the recovery phase and is long-lived; its presence indicates recovery and immunity to further HBV infection; also seen in high titre after successful vaccination for HBV, as the active ingredient of the hepatitis B vaccine is HBsAg.
3. HBeAg is indicative of active disease or high infectivity. Infectivity of this particle is so high that even 0.0001 ml serum containing the particle may transmit the disease; its prolonged persistence in serum indicates the possibility of chronic liver damage.
4. Antibody to hepatitis B ‘e’ antigen (anti-HBe) appears in the serum soon after the appearance of HBeAg and indicates partial recovery from infection and a low level of infectivity; its absence, in the presence of HBeAg, indicates high infectivity and possible chronic carrier state.
5. HBeAg is present in the liver but not in the serum.
6. Antibody to hepatitis B core antigen (anti-HBc) in serum is indicative of active or very recent infection; it is a sensitive indicator of previous exposure to HBV infection as it outlasts all other antibodies.

Hepatitis B and dentistry

More than 400 health care workers, including dental surgeons, have been infected with hepatitis B in clinical settings. Most were surgeons; in dentistry, the risk of infection is greater among oral surgeons and periodontists than among general dental practitioners. Standard infection control procedures were often lacking when transmission occurred.

The number of health care workers contracting infection reported since the introduction of the vaccine programme in 1987, especially in dentistry, has been small. However, there is an ever-present danger of hepatitis B transmission in dentistry if dental personnel are not vaccinated, or are vaccinated but with inadequate seroconversion (see below).

Although the usual mode of transmission of hepatitis B is from the patient to the dentist, there are at least eight recorded outbreaks where dentists have transmitted the disease to patients.

Intraorally, the greatest concentration of HBV is at the gingival sulcus as a result of the continuous serum exudate, which is small in healthy people but greatly increased in diseased states, e.g. periodontitis; the virus is present in mixed saliva but not in parotid or submandibular saliva (Table 29.4).

Table 29.4 Concentration of hepatitis B in body fluids

High Moderate Low/undetectable
Blood Mixed saliva Urine
Wound exudates Semen Sweat, tears
Vaginal fluid Breast milk
Parotid/submandibular saliva

Special precautions are not necessary when treating carriers of hepatitis B (or any other disease), as standard infection control measures, routinely employed in dentistry irrespective of the clinical status of the patient (see Chapter 36), should prevent disease transmission.

Prophylaxis

See Chapter 10.

Treatment

In chronic carriers of the virus, interferon therapy may be successful in eliminating the carrier state.

Hepatitis C

Some years ago, the term ‘non-A non-B hepatitis’ (NANBH) was used to describe a disease complex with probable infective origin, that did not belong to either hepatitis A or hepatitis B. Subsequent research demonstrated that NANBH is due to infective agents transmitted by both the parenteral and the enteric route. One such parenterally transmitted agent was named ‘hepatitis C virus’ (HCV) and another, enterically transmitted, NANBH was termed ‘hepatitis E virus’ (HEV).

  Page 244 

Aetiology

Hepatitis C is caused by an enveloped RNA virus related to the flaviviruses. The virus has yet to be grown in culture or visualized ultrastructurally. It may exist as one of at least six different genotypes. Some patients may be infected with more than one genotype. The viral RNA can remain intact for at least 7 days at room temperature. Thus, although the infectivity of HCV is still unclear, it is essential that adherence to standard infection control is observed at all times.

Epidemiology

Hepatitis C is globally prevalent. According to WHO, about 3% of the world population has been infected with hepatitis C and there are more than 170 million chronic carriers at risk of developing liver cirrhosis or cancer. There may, however, be considerable regional and ethnic group variation (Fig. 29.6).

image

Fig. 29.6 Prevalence of hepatitis C virus (HCV) infection among blood donors.

(Courtesy of the Centers for Disease Control and Prevention, USA.)

Blood, blood products, intravenous immunoglobulins and donated organs have transmitted HCV, although newer methods of HCV detection have reduced but not entirely eradicated such risk. Injecting drug abusers, transfusion recipients and haemophiliac patients receiving blood products are other groups who are at risk. The disease occurs in 5–10% of transfusion recipients, leading to chronic hepatitis in about half of them.

Diagnosis

The diagnosis of HCV infection is serological. Assays using the enzyme-linked immunosorbent assay (ELISA) technique can detect antibodies to HCV envelope or core proteins. Polymerase chain reaction (PCR) assays are also very sensitive and specific and can detect early infection. Most HCV-infected persons are HCV-seropositive within 6 months of infection. Because of this delay in antibody response, donated blood may not be screened effectively.

Clinical features

The incubation period varies from 2 to 26 weeks (average 6–7 weeks).
The initial infection is often asymptomatic, especially in children and young adults, while some 40% of adults may have acute symptoms. Hence, many are unaware of their infection or the eventual outcome.
A minority can have persistent viraemia without serological or clinical evidence of hepatic disease. Infection with HCV rarely gives rise to fulminant hepatic failure.
HCV can be secreted in the saliva and has been detected in the salivary glands.
About 25% of infected patients develop jaundice, and up to 60% can have histological evidence of chronic liver disease. Cirrhosis may eventually develop in up to 80% of chronically HCV-infected persons.
Interestingly, the link between HCV and hepatocellular carcinoma appears to be even stronger than that for HBV.
Factors thought to influence the extent of liver disease include HCV genotype, gender, age at infection and the extent of immunodeficiency.

Sequelae of chronic HCV infection

Persistent chronic infection develops in approximately 80% of infected persons and the course of infection may run for 20 or more years. Approximately 70% of those with chronic HCV will develop chronic liver disease. The virus may also cause mixed cryoglobulinaemia, thyroid disorders, diabetes mellitus and thrombocytopenia.

Treatment

Infection can be managed with interferon-alpha, aciclovir and ribavirin. These, in essence, attempt to clear the virus and the viraemia and reduce the risk or slow down the development of liver sequelae. Interferon is moderately effective, with reported success rates varying from 15% to 50%.

  Page 245 

Prevention

At present, there is no passive or active immunization programme for HCV infection. All immunization methods appear to be unsatisfactory as re-exposure of HCV-infected patients to different strains of HCV still results in reinfection. This reflects the possible different subtypes of HCV and their rapid rate of mutation. By the same token, prophylaxis with immunoglobulins confers little, if any, immunity.

Hepatitis C and dentistry

Possible oral manifestations of HCV infection include lichen planus, oral malignancy and salivary gland disease; the underlying pathogenic mechanisms of these HCV-related lesions are not clear but may reflect immunogenetic factors or the presence of antiepithelial antibodies.
There is no unequivocal evidence of transmission of HCV as a consequence of dental treatment.
Saliva of up to 50% of patients with acute and chronic hepatitis C infection may contain HCV RNA; other studies have failed to detect HCV in saliva.
Needlestick injuries are the most common way in which HCV is transmitted in clinical settings, although health care workers are not at especial risk of infection. The risk of HCV infection after a needlestick injury with HCV-contaminated blood may be 3–10% (approximately 10 times greater than for HIV).
There are a number of studies indicating a significant positive association between oral lichen planus and HCV seropositivity. This association may have geographic variations.
Studies of dental staff in the UK and Taiwan have shown no raised incidence of HCV infection, but their counterparts in the USA (particularly oral surgeons) may be liable to HCV carriage.
Immunoglobulin therapy or interferon therapy has been suggested as a possible management procedure for a needlestick injury involving blood from an HCV-infected patient. The efficacy of either approach remains to be determined.

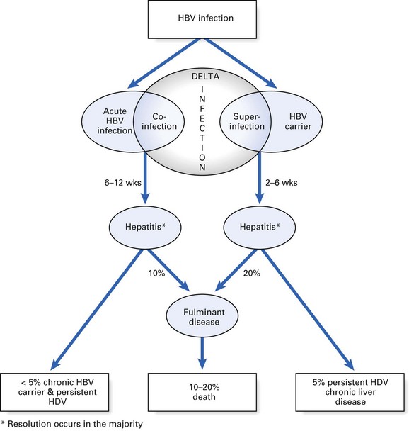
Hepatitis D (delta hepatitis)

Delta hepatitis is caused by a ‘defective’ RNA virus, which coexists with HBV (Fig. 29.7). Hepatitis D virus (HDV) is the smallest animal virus known and contains a nucleoprotein, a delta antigen and an outer surface protein. The outer coat of the delta virus is ‘borrowed’ HBsAg and hence the virus cannot survive independently without the hepatitis B viral particles. Consequently, delta infection is only seen as a:

image

Fig. 29.7 Hepatitis D (delta) virus. HBsAg, hepatitis B surface antigen.

co-infection in a hepatitis B patient
superinfection in a hepatitis B carrier.

Both usually cause an episode of acute hepatitis. Co-infection usually resolves, while superinfection frequently causes chronic delta infection, leading to chronic active hepatitis (Fig. 29.8).

image

Fig. 29.8 Sequelae of hepatitis delta virus (HDV) infection. HBV, hepatitis B virus. *Resolution occurs in the majority.

Epidemiology

It has been estimated that about 15 million persons are infected with HDV worldwide, as about 5% of HBV carriers are HDV-positive. In non-endemic areas such as the USA and northern Europe, HDV is mainly confined to persons frequently exposed to blood and blood products, particularly drug addicts. Up to 4% of US blood donors have evidence of previous HDV infection. It is noteworthy that HDV infection is not common in most groups in South-East Asia. Geographic areas with a high incidence of delta hepatitis are the Amazon basin, parts of Africa, the Middle East and Arab countries, where 30–90% HBsAg carriers with liver disease are infected. Delta infection occurs rarely in the susceptible population of northern Europe and is virtually confined to parenteral drug abusers.

Routes of delta transmission appear to be similar to those of hepatitis B, the infection being most commonly seen among persons at high risk of acquiring hepatitis B infection (see Table 29.2). The transmission and epidemiology of HDV infection are much the same. In general, it is a parenterally transmitted infection, which has become a major problem in injecting drug abusers. It is also transmitted by sexual or close contact with HDV-infected persons. However, sexual transmission of HDV appears to be less common than for HBV, and HDV infection is uncommon in men who have sex with men.

Clinical features and diagnosis

The incubation period of HDV infection ranges from 2 to 12 weeks, and most infections lead to jaundice. The virus produces acute hepatitis, which usually resolves but may precipitate fulminant liver disease. The latter is 10 times more frequent in HDV infection than in HBV infection alone. Chronic hepatitis is a common sequela of HDV infection, and 70% of those affected develop cirrhosis. The role, if any, of HDV in hepatic carcinogenesis is unclear.

Diagnosis is by detection of delta antigen (using ELISA) in serum and/or by the appearance of delta antibody. Delta infection does not respond well to interferon therapy.

  Page 246 

Prophylaxis

As the delta virus is dependent on HBV for replication, successful immunization with the hepatitis B vaccine will prevent delta infection.

Hepatitis D and dentistry

The main route of HDV transmission is parenteral, in either blood or blood products. Sexual transmission may occur sometimes within households, and perinatally if mothers are positive for HDV and HBeAg. It is unclear whether saliva is a vehicle.

There is at least one report of HDV transmission in dentistry in the USA, where up to 700 cases were recorded. At least four dentists were infected; one oral surgeon became an HBV carrier and was thought to have infected several patients.

Hepatitis E

HEV is a relatively newly described RNA virus that bears some similarities to the Caliciviridae. Transmission is via the faecal–oral route, by ingesting contaminated drinking water. Hepatitis E outbreaks are common in Africa, Asia and Latin America, especially in countries with poor sewage disposal facilities. In these geographic regions, different HEV viruses are responsible for the infection. Intrafamilial and parenteral spread is rare. In most instances, the disease follows a benign pattern like that of hepatitis A, with a low mortality rate of 1–2%. The infection is infrequently associated with fulminant hepatitis. The disease can be diagnosed by Western blot, ELISA and a PCR assay.

Due to its mode of transmission, the virus does not pose a major risk of cross infection in dentistry.

  Page 247 

Hepatitis F?

In 1994, an investigator reported finding viral particles in the stool of post-transfusion, non-A, non-B, non-C, non-E hepatitis cases. Injection of these particles into Indian Rhesus monkeys presumably caused hepatitis, named ‘hepatitis F’. However, no other investigator has been able to confirm these findings, and the original observation is now thought to be incidental.

Thus, there is no hepatitis F virus as yet. Unfortunately, though, this alphabetic position in the viral nomenclature has been occupied.

Hepatitis G

It has become increasingly evident that there are patients with acute or chronic hepatitis who are not infected by the hepatitis viruses A–E described above (hence the designation non-A–E hepatitis). Another hepatitis agent isolated in 1967 from a surgeon (whose initials were GB) with acute hepatitis has been transmitted in tamarins. This particular virus, first termed the GB agent, was thought to be two novel RNA viruses of the Flaviviridae family, and were designated hepatitis GB virus A (GBV-A) and hepatitis GB virus B (GBV-B). To add to the confusion, other closely related viruses, hepatitis GBV-C and hepatitis G virus (HGV), have been found in humans with chronic hepatitis and recovered from patients with non-A–E hepatitis. All these viruses appear to be identical and fall under the common term ‘hepatitis G’, at least for the time being.

Infections with these viruses appear more common among injecting drug abusers and people with haemophilia. HGV does not seem to elicit a strong immune response and indeed no cases have symptoms like the other hepatitis viruses. Carrier rate (in the US) is between 2–5% in the general population.

Hepatitis G and dentistry

HGV RNA is present in whole saliva of infected individuals, but transmission through this route has not been determined. No data are available on the transmission of hepatitis G or the rate of HGV carriage in dental staff.

No vaccine is available; implementation of standard infection control measures should be adequate to prevent transmission of this virus in dentistry.

Transfusion-transmitted virus and SEN viruses

Both these viruses produce post-transfusion hepatitis. Described in 1997, transfusion-transmitted virus (TTV) is a non-enveloped, single-stranded DNA virus possibly belonging to the Parvoviridae family. It has been isolated from persons in the UK, Japan and Brazil, especially older blood donors. The most remarkable feature of TTV is the extraordinarily high prevalence of chronic viraemia in apparently healthy people – up to nearly 100% in some countries. It may be transmitted parenterally, but this route has not been confirmed.

SEN viruses (SEN D and SEN H), so called after the initials of the patient from whom the virus was isolated, are recently identified single-stranded, circular DNA viruses. They are strongly associated with transfusion-related non-A–E hepatitis. The vast majority of SEN virus-infected recipients did not develop hepatitis. No information on either TTV or SEN virus salivary carriage or transmission in dental settings is available.

Key facts

Viruses are by far the most important agents of hepatitis, and include hepatitis A, B, C, D, E and G (the existence of hepatitis F has been queried).
These hepatotropic viruses are classified into two groups depending on the transmission route – the faecal–oral route: hepatitis A and hepatitis E (highly unlikely to be transmitted in dentistry), and the parenteral route: hepatitis B, C and D and possibly hepatitis G (could be transmitted in dentistry).
The various types of viral hepatitis differ in severity of infection, morbidity, mortality rate, presence or absence of a carrier state, and frequency of long-term sequelae such as cirrhosis and cancer.
HAV: 27 nm, RNA virus, belongs to the picornavirus group; clinical disease mild; no chronic carrier state.
Hepatitis A vaccine is safe and effective and recommended for professionals working with institutionalized patients. A combined vaccine for hepatitis A and B is available.
Hepatitis B virus (HBV) is a double-shelled DNA virus; on electron microscopy, three distinct particles are seen: the infective Dane particle and the non-infective, spherical and tubular forms.
The central core of the HBV consists of single-stranded DNA, an enzyme (DNA polymerase) and a core antigen (HBcAg). Although this antigen is rarely found in serum, a breakdown product of HBcAg, termed hepatitis B ‘e’ antigen (HBeAg), may be found in serum and is a marker of active infection.
HBV is transmitted by body fluids: blood-to-blood contact, and perinatal and sexual transmissions are the major routes.
The diagnosis of HBV is serological with initial screening for hepatitis B surface antigen (HBsAg).
Appearance of antibody to hepatitis B surface antigen (anti-HBs) heralds recovery and immunity to further HBV infection; high titres of anti-HBs are seen as successful vaccination for HBV (as the active ingredient of the hepatitis B vaccine is HBsAg).
HBV vaccine is safe, effective and relatively long-lasting, and also protects against hepatitis D infection.
The number of dental care workers contracting hepatitis B since the introduction of the vaccine programme has been small, but there is an ever-present danger of HBV transmission if personnel are not vaccinated, or vaccinees do not seroconvert (up to 5%). Hence, antibody levels should be ascertained after a vaccine course.
Intraorally, the greatest concentration of HBV is at the gingival sulcus as a result of the continuous serum exudate, which is small in health but greatly increased in diseased states.
Hepatitis C is due to an enveloped RNA virus that may have up to six different genotypes. Some patients may be infected with more than one genotype.
Persistent chronic hepatitis C virus (HCV) infection may develop in some 85% of those infected, and the course of infection may run up to 20 years.
Possible oral manifestations of HCV infection include lichen planus, oral malignancy and salivary gland disease.
Saliva of up to 50% of patients with acute and chronic hepatitis C infection may contain HCV RNA; some studies have failed to detect HCV in saliva.
The risk of infection after a needlestick injury with HCV-contaminated blood may be 3–10% (compare 0.4% for human immunodeficiency virus (HIV) and 0.007% for HBV).
Delta hepatitis is caused by a ‘defective’ RNA virus (hepatitis D virus (HDV)), which coexists with HBV and hence is seen as a co-infection in a hepatitis B patient or a superinfection in a hepatitis B carrier.
The transmission and epidemiology of HDV infection are similar to HBV, and the virus is a major problem, especially in injecting drug abusers.
Hepatitis E virus is an RNA virus that resembles the Caliciviridae, transmitted via the faecal–oral route; mainly by ingesting contaminated drinking water.
Hepatitis G virus is a flavivirus, present in whole saliva of infected individuals, common among injecting drug abusers and haemophiliac patients; disease associations have yet to be defined.
Transfusion-transmitted virus (TTV) is a recently described, hepatotrophic, non-enveloped, single-stranded DNA virus; it causes post-transfusion hepatitis and may be transmitted parenterally. No information on TTV salivary carriage or transmission in dental settings is available.
  Page 248 

Further reading

Bendinelli M., Pistello M., Maggi F., et al. Molecular properties, biology, and clinical implications of TTvirus, a recently identified widespread infectious agent of humans. Clinical Microbiology Reviews. 2001;14:98-104.

Karaylannis P., Thomas H. Hepatitis G virus: Identification, prevalence and unanswered questions. Gut. 1997;40:294-296.

Klein R.S., Freeman K., Taylor P.E., et al. Occupational risk of hepatitis C virus infection among New York City dentists. Lancet. 1999;338:1539-1542.

Scully C., Samaranayake L.P. Clinical virology in oral medicine and dentistry. Cambridge: Cambridge University Press; 1992.

Zuckerman A.J., Harrison T.J. Hepatitis viruses. In Zuckerman A.J., Banatvala J.E., Pattison J.R., editors: Principles and practice of clinical virology, 3rd ed., Chichester: John Wiley, 1994. Ch. 2

Review questions (answers on p. 354)

Please indicate which answers are true, and which are false.

29.1 Of the viruses causing hepatitis, which of the following are likely to be transmitted in the dental clinic/office?
A hepatitis A virus (HAV)
B hepatitis B virus (HBV)
C hepatitis C virus (HCV)
D hepatitis E virus (HEV)
E hepatitis G virus (HGV)
29.2 In a patient with a history of jaundice, which of the following serological pictures (in the left column) is congruent with the clinical status (in the right column)?
A hepatitis B surface antigen (HBsAg) positivity chronic carrier state
B hepatitis Be antigen (HBeAg) positivity high infectivity
C antibody to hepatitis B core antigen (anti-HBc) positivity past hepatitis B infection
D antibody to hepatitis B surface antigen (anti-HBs) positivity acute hepatitis B infection
E immunoglobulin M (IgM) anti-HBc recent infection with hepatitis B virus
29.3 Delta hepatitis virus infection:
A is always associated with HBV infection
B is common among intravenous drug abusers
C increases the risk of fulminant hepatitis in patients who are chronic hepatitis B carriers
  Page 249 
D responds well to interferon treatment
E can lead to a persistent carrier state
29.4 Which of the following scenarios may pose an arguable risk of hepatitis transmission?
A a paediatric dentist sustains a (blood) contaminated needlestick injury when treating a child with hepatitis A infection
B a child shares the same eating utensils with a mother with hepatitis B infection
C a dental surgery assistant sustains a (blood) contaminated needlestick injury when managing a patient with asymptomatic HBV infection
D while cleaning the toilet in a clinic, the attendant’s intact skin comes into contact with faecal matter
E a dental technician sustains a cut from a partial denture clasp from an HBeAg-positive patient
29.5 A dentist who has not been immunized for hepatitis B is found to be both HBsAg-positive and HBeAg-positive. The dentist may:
A be infected with both HBV and HEV
B transmit hepatitis B to patients
C transmit hepatitis E to patients
D develop hepatocellular carcinoma later in life
E attend clinic as standard infection control procedures have been instituted
  Page 250