Avoid factors that cause pulmonary vasoconstriction

Alveolar hypoxia (atelectasis, hypoventilation)

Acidosis/hypercarbia

Agitation/pain

Excessive hematocrit

Hyperinflation

Hypothermia

Promote factors that cause pulmonary vasodilation

Oxygen

Alkalosis/hypocarbia

Sedation/anesthesia

Normal to low hematocrit

Normal functional residual capacity

Nitric oxide

Acute management of pulmonary hypertension

Reduce sympathetic stimulation

Maintain adequate sedation and analgesia; consider the use of muscle relaxants
Premedicate before noxious stimuli, such as endotracheal tube suctioning
Maintain normothermia

Lower pulmonary vascular resistance

Gas exchange
↑Alveolar oxygen tension
Alkalosis/treat acidosis (metabolic or respiratory)

Mechanical ventilation

Maintain adequate functional residual capacity
Avoid hypoinflation or hyperinflation
Minimize intrathoracic pressure

Vasodilating drugs

Specific: inhaled nitric oxide
Aerosolized iloprost (a prostacyclin analogue)
Nonspecific:
cGMP system—nitroprusside
cAMP system: phosphodiesterase type 3 inhibitors (milrinone)
Phosphodiesterase type 5 inhibitor (sildenafil)
Isoproterenol
Prostacyclin I2, prostaglandin E1

cAMP, Cyclic adenosine monophosphate; cGMP, cyclic guanosine monophosphate.

The bedside nurse is an essential part of the team managing pulmonary hypertension and RV failure. Every member of the healthcare team, and particularly the bedside nurse, must have a thorough understanding of the pathophysiology, clinical signs and symptoms, monitoring modalities, and treatment of pulmonary hypertension.225

Molecular Basis for Myocyte Dysfunction

Advances in molecular biology techniques have led to a greater understanding of the precise mechanisms involved in both normal and abnormal myocardial contractions. A large portion of this work has centered on calcium handling by the myocyte.

Contraction is generated by an action potential. Depolarization leads to the opening of ionic channels, causing a small influx of calcium that is amplified by calcium-induced calcium release from the sarcoplasmic reticulum. It is this sarcoplasmic calcium that binds to the contractile apparatus leading to contraction.

The contractile apparatus is composed of actin, myosin, tropomyosin, and troponin. Troponin is a complex of three subunits: troponin I, C, and T.142,280 The troponin complex acts as the regulatory mechanism in the contraction process. The calcium that is released from the sarcoplasmic reticulum binds to the troponin C subunit, causing a conformational change in the entire troponin complex. This change results in the movement of tropomyosin, allowing crossbridging to occur between actin and myosin, and thus contraction.280

In CHF, there appears to be a change in the phosphorylation state of troponin I; less phosphorylation of troponin I was found in failing human hearts versus normal controls. When troponin I is dephosphorylated in the failing heart, it appears to be more sensitive to calcium, producing greater myofilament activation in response to a comparable increase in calcium concentration. This action could be considered an adaptive response as the failing myocardium attempts to increase contractility. However, it is unclear whether, similar to the neurohumoral adaptations, this beneficial response eventually becomes deleterious, because the increased calcium sensitivity may lead to impaired myocardial relaxation and produce diastolic dysfunction.

Clinical Signs and Symptoms

Everyone caring for seriously ill or injured infants and children must be aware of the subtle findings associated with cardiogenic failure, such as feeding intolerance, irritability, and respiratory distress. Because each of these findings can easily mimic other, more common diseases, recognition of the child with CHF begins with a careful history and physical examination and is supplemented by chest radiography, electrocardiography, and echocardiography. For further information, see section, Congestive Heart Failure in Chapter 8.

In infancy, poor feeding is one of the important symptoms of CHF. Infants with heart failure can take long a time to feed, with a noticeable increase in respiratory effort; therefore they frequently consume less than their required caloric intake. As a result of inadequate caloric intake and an increased metabolic rate, weight gain is slow. Caregivers may also notice an increase in sweating (diaphoresis), a consequence of increased adrenergic activity. These infants are prone to have recurrent lower respiratory tract infections.

Older children may have a reduced level of exercise tolerance; careful questioning about the degree of physical activity is important. Paroxysmal nocturnal dyspnea may also be a symptom in older children. If there has been a significant degree of fluid retention from CHF, a recent increase in weight may be elicited.

The classic presentation of CHF in infants is a pale and sweaty child with an increased respiratory rate. Other common clinical findings are tachycardia, a gallop rhythm, cardiomegaly, tachypnea, and hepatomegaly.

Cardiomegaly can be difficult to diagnose clinically in infants, because the infant has a small thorax. However, the diagnosis is supported by lateral displacement of the point of maximum impulse and a sternal heave. The definitive method of identifying cardiomegaly is the presence of an enlarged cardiac shadow on chest radiograph or echocardiograph.

With the systemic vasoconstriction caused by the α-adrenergic adaptive response to heart failure, peripheral pulses will be diminished in intensity as compared with central arterial pulses. In addition, the extremities will be cool and mottled with a prolonged capillary refill (>2 seconds). However, in the case of high-output cardiac failure secondary to a large aortic runoff from a patent ductus arteriosus, bounding pulses may be present.

Most of the signs of left-sided heart failure result from pulmonary congestion. Tachypnea is an important early sign reflecting pulmonary venous congestion. As this congestion worsens, breathing becomes more labored, and the child demonstrates intercostal retractions, nasal flaring, grunting, and use of accessory muscles of respiration.

Adventitial lung sounds are usually not diagnostic of heart failure. Wheezing has been associated with pulmonary congestion. This wheezing may be caused by airway edema from an accumulation of lung water or by airway compression from the enlarged left atrium, and it may cause the diagnosis to be confused with viral bronchiolitis in infants. Crackles frequently are not heard during CHF in infants; therefore their absence does not preclude the diagnosis of pulmonary congestion.

Enlargement of the liver reflects systemic venous congestion and usually results from defects producing combined right- and left-sided heart failure. However, hepatomegaly can also be seen with pure right-sided heart failure, such as defects producing pulmonary hypertension or isolated pulmonary stenosis. In older children, distension of the external jugular vein is evidence of systemic venous congestion. Peripheral edema is rarely seen in children as a consequence of CHF unless the CHF is severe.

Elevated serum level of cardiac troponin, either I or T, is a highly sensitive and specific indicator of myocardial damage. Levels can be elevated within 1-2 hours after acute myocardial injury and remain detectable up to 14 days after myocardial infarction.4 Cardiac troponin I has a sensitivity and specificity profile in pediatrics similar to that reported in adults.131 Measurement of serum levels give an indication of ongoing myocardial cell injury and death in the child presenting with cardiogenic shock.142

As previously discussed, BNP and its terminal prohormone fragment, N-terminal pro-BNP, may serve as markers for heart disease.186,217

Two-dimensional and Doppler echocardiographic studies provide important information about the size, thickness, and performance of the heart, as well as delineation of any cardiac malformations. Doppler investigation of the diastolic mitral inflow pattern is useful in assessing the presence of diastolic dysfunction.

The importance of age at presentation must be stressed. The age at clinical presentation is affected by the anatomic abnormality, the pulmonary vascular resistance, the patency of the ductus arteriosus, and the limited cardiac reserve of the young infant.58

CHF in First Weeks of Life

Most cardiac anomalies do not cause heart failure for days to weeks, because they depend on the ductus arteriosus or elevated perinatal pulmonary vascular resistance for palliation. Depressed myocardial function, rather than structural defects, is the more common cause of CHF in the immediate perinatal period. Because the fetal and neonatal myocardium functions at near maximal capacity, the CO is high at rest, and total body and myocardial oxygen consumption are elevated and supply-demand inequity can readily develop. In addition, neonatal myocardium cannot effectively oxidize fatty acids as an energy source and depends on carbohydrates from intake and glycogen stores for energy production.

Heart failure in the first day of life is usually caused by neonatal heart muscle dysfunction resulting from asphyxia, sepsis, hypoglycemia, or myocarditis. Structural abnormalities that can play a role at this early age include tricuspid or pulmonary regurgitation or systemic arteriovenous fistula. Contributing neonatal HR abnormalities that can cause failure include paroxysmal SVT or congenital complete heart block.

A common cause of heart failure in the first week of life is the hypoplastic left heart syndrome. These infants exhibit a sudden onset of a shocklike state when the patent ductus arteriosus closes.94 Other entities that manifest at this age include critical aortic stenosis, total anomalous pulmonary venous return, and pulmonary stenosis. HR abnormalities and heart muscle dysfunction discussed previously remain possibilities.

The coarctation syndrome can manifest during the first 1 to 6 weeks of life with sudden onset of severe CHF,94 typically developing when the patent ductus arteriosus constricts. The progressive fall of pulmonary vascular resistance during the first month of life results in the worsening of left-to-right shunts. Examples include large ventricular septal defects and atrioventricular septal defects (atrioventricular canal defects).79 In addition, anomalous origin of the coronary artery should be considered in an infant exhibiting signs of angina: poor feeding, irritability, and sweating that often occurs during feeding.187

CHF Developing Later in Infancy

Most of the conditions noted above may present in this age group, but generally the symptoms will appear before the infant is 6 weeks old. Exceptions include patients with myocarditis or endocardial fibroelastosis and those for whom heart failure is secondary to systemic hypertension or endocrine abnormalities (e.g., hypothyroidism or adrenal insufficiency). Although endocardial fibroelastosis has been decreasing in frequency, a form of familial cardiomyopathy secondary to carnitine deficiency has been described.49

One acquired condition that must be kept in mind is Kawasaki disease.218 Kawasaki disease is an acute vasculitis of unknown etiology that occurs predominantly in infants and young children. Coronary artery aneurysms or ectasia develop in approximately 15% to 25% of untreated children with the disease and can lead to myocardial infarction, CHF, cardiogenic shock, or sudden death.73,76,143,218 In the United States, Kawasaki disease has surpassed acute rheumatic fever as the leading cause of acquired heart disease in children.218

CHF Developing in Childhood and Adolescence

CHF in childhood or adolescence is not common. Older children who have congenital heart disease can develop CHF because of the onset of valvular regurgitation or tachyarrhythmias.

Acquired heart disease causing heart failure is relatively more common at this age. Myocarditis may cause heart muscle dysfunction in this group. In addition, diseases that cause valvular regurgitation, such as rheumatic fever or bacterial endocarditis, can also cause heart failure. Substance abuse, such as cocaine or inhalants, must be added to the differential diagnosis of myocardial infarction and CHF in adolescents.

Management

The appropriate management of CHF and cardiogenic shock in infancy is critically dependent on the specific cause (Box 6-6). Accurate and rapid diagnosis is of prime importance. Additional management is presented in Chapter 8.

Box 6-6 General Principles in Management of Severe Congestive Heart Failure or Cardiogenic Shock

Minimize Myocardial Oxygen Demands

Intubation, mechanical ventilation

Maintain normal core temperature; treat fever

Provide sedation

Correct anemia

Maximize Myocardial Performance

Correct arrhythmias

Optimize preload

Salt and water restriction
Augment preload with small fluid boluses
Diuretics, venodilators for congestion

Improve contractility

Provide oxygen
Support adequate ventilation
Correct acidosis and other metabolic abnormalities
Inotropic drugs (see Table 6-5)

Reduce afterload

Provide sedation and pain relief
Correct hypothermia
Appropriate vasodilator use

Exclude Congenital or Traumatic Heart Disease

Consider Surgical and Other Therapies

It is obvious from the clinical signs and symptoms section, above, that the clinical findings of severe CHF and cardiogenic shock in the child may be very similar to other disease states such as respiratory distress, dehydration, and sepsis.184,321 The therapy for each, however, can be markedly divergent, yet each needs to be addressed quickly to avoid further morbidity or mortality.

Fluid therapy must be used with caution in the patient with CHF, but it can be life saving in the child with severe dehydration or sepsis. A high index of suspicion of CHF in addition to other entities will allow the provider treating the child to tailor fluid management to the child's need.

Clues obtained from the history and physical examination, such as an absence of increased fluid losses or the presence of hepatomegaly, should raise the suspicion of CHF rather than dehydration. Administration of small-volume boluses with frequent monitoring of vital signs can lead to a logical treatment plan. Boluses of 5 to 10 mL/kg will allow the provider to gauge the hemodynamic response. If these maneuvers do not decrease the HR, raise the BP, or improve systemic perfusion, then a cardiac source must be considered higher on the list of possibilities.

CVP monitoring can be helpful to evaluate preload, but practitioners must remember that this is a pressure measurement and not a direct measure of ventricular end-diastolic volume (i.e., preload). Many other factors potentially affect a single measured CVP, including intrathoracic pressure (e.g., positive pressure ventilation), tricuspid valve function, and ventricular stiffness or compliance. Measurement and trending of the CVP can be helpful during management.

There is no single optimal CVP for all patients. A given CVP might be optimal filling in the normal heart, but represent under filling in the heart of a child with tetralogy of Fallot and an extremely stiff (i.e., noncompliant) right ventricle. Other clinical signs and symptoms (e.g., signs of right-sided heart failure such as hepatomegaly or left-sided heart failure such as pulmonary edema) can be helpful in putting the CVP in context.

Interpretation of the CVP and preload requires knowledge of the patient's cardiac rhythm. A significant percentage of ventricular filling results from atrial contraction, so the loss of an AV-associated rhythm (e.g., junctional ectopic tachycardia, third-degree heart block) can lead to significant reduction in ventricular filling and SV. Conversion of these arrhythmias with drug therapy or electrical cardioversion, or palliation of an arrhythmia with AV-pacing, can significantly enhance CO. Even an inappropriately fast AV-associated rhythm (e.g., SVT) can be detrimental, because it reduces the time available for ventricular filling. Treatment includes slowing of the HR via drug therapy or patient cooling.

Inappropriate bradycardia can also reduce CO, especially when myocardial contractility is already compromised. Treatment often involves the use of atrial or AV-pacing in the postoperative cardiac patient or the use of catecholamines (e.g., isoproterenol) to increase HR in the nonoperative patient who does not have pacing wires.

Although volume administration and correction of metabolic derangements (e.g., pH, glucose, calcium, magnesium) may enhance cardiac function temporarily, pharmacologic interventions are often necessary to improve cardiac function. This approach to treatment relies on the use of drugs to restore or augment myocardial contractility, improve CO, and restore and maintain blood flow. There is no standard drug or dose for treatment of shock; therapy must be continually tailored to the patient's response. The proper choice of drug or drugs requires knowledge of the child's precise hemodynamic disturbance and drug actions and interactions.

Table 6-5 and Box 6-6 list the general supportive and pharmacologic measures used in the treatment of severe CHF or cardiogenic shock. These measures are designed to increase tissue oxygen supply, decrease tissue oxygen requirements, and correct metabolic abnormalities.

Catecholamines

The catecholamines are the most potent positive inotropic agents available, but it is important to note that effects are not limited to inotropy. Catecholamines also possess chronotropic properties and produce complex effects on vascular beds in many organs. Consequently, the choice of an agent may depend as much on the state of the circulation as it does on the myocardium. The available catecholamines are norepinephrine, epinephrine, isoproterenol, dopamine, and dobutamine.53,58,273,299,313,324a These catecholamines have been used extensively in infants and children.

The catecholamines are adrenergic receptor agonists. Adrenergic receptors fall into three primary categories: α-adrenergic, β-adrenergic, and dopaminergic receptors. The receptors responsible for inotropic stimulation are the β1-adrenoreceptors located in the myocardium. The β2-receptors are located in vascular and bronchial smooth muscle and mediate vasodilation and bronchodilation, respectively. The α-adrenoreceptors include the α1-subtype located on peripheral vasculature. Stimulation mediates smooth muscle contraction and, thus, vasopressor effects. Following their initial descriptions, α2-receptors were identified on the presynaptic terminals of sympathetic nerves; stimulation of these receptors inhibits norepinephrine release. The α2-receptors have also been identified on postsynaptic smooth muscle where stimulation results in contraction, although the contribution of this mechanism to vasopressor effects of adrenergic agonists is not fully known.53

From a pharmacokinetic standpoint, nearly all the inotropes used clinically are cleared by first-order kinetics so that changes in infusion rates linearly correlate to plasma concentrations, making them practical to titrate to clinical effect. In addition, the adrenergic receptor agonists are rapidly metabolized by circulating catechol-O-methyltransferase followed by deamination (via monoamine oxidase) or sulfoconjugation (by phenolsulfotransferase); the effective half-lives of these agents are on the order of minutes. Therefore these agents are administered via continuous infusion, most commonly via a central venous catheter.

Dopamine

Dopamine is a naturally occurring endogenous catecholamine. It is a norepinephrine precursor that provides both direct and indirect adrenergic effects. Dopamine administration stimulates dopaminergic, α- and β-adrenergic receptors at increasing doses; effects include stimulation of norepinephrine release from terminal vesicles in sympathetic neurons. Because some dopamine effects are produced by norepinephrine release, a diminished response to this drug may be seen in catecholamine-depleted patients or after chronic dopamine therapy. Dopamine is particularly useful for treatment of the child with mild symptoms of shock, particularly if HR is low (or only mildly elevated) and peripheral vasoconstriction is compromising renal blood flow and urine output.

The use of low-dose or renal-dose dopamine, at doses less than 5 mcg/kg per min (usually 2 to 4 mcg/kg per minute), has been proposed in the past to prevent or treat acute renal failure and to increase urine output in CHF patients who are refractory to loop diuretics. Physiologically, low-dose dopamine increases renal blood flow and increases urine output by stimulating both dopaminergic (DA- and DA-2) and adrenergic (both α and β) receptors. Therefore low-dose dopamine may affect renal blood flow by direct vasodilation (dopamine receptors), by increasing CO (β receptors), or by increasing perfusion pressure via vasoconstriction (α receptors). At low doses, especially less than 2 mcg/kg per minute, dopaminergic receptor effects predominate, resulting in renal vasodilatation and increased renal blood flow. Dopamine also inhibits aldosterone release and inhibits sodium-potassium adenosine triphosphatase at the tubular epithelial cell level, resulting in increased sodium excretion and thereby diuresis.172,324a

Several early studies showed significantly increased natriuresis, diuresis, and improved renal function with use of low-dose dopamine.88,172 However, the overwhelming consensus among studies with more rigorous methodology (e.g., randomized prospective studies with larger sample size) is that there is no convincing scientific evidence of a beneficial effect with low-dose dopamine beyond a possible natriuretic diuresis.145,172 A large metaanalysis by Kellum and Decker145 concluded that “the use of low-dose dopamine for the treatment or prevention of acute renal failure cannot be justified on the basis of available evidence and should be eliminated from routine clinical use.” Therefore, based on these studies, there is little if any role for “renal dose” dopamine in heart failure therapy in attempts to preserve renal function.145

Dobutamine

Dobutamine is the inotropic agent synthetically derived from the catecholamine parent structure that possesses mixed β-receptor agonist activities. Therefore dobutamine possesses both chronotropic and inotropic properties mediated through β1-adrenergic receptor stimulation and modest vasodilating effects related to its β2-adrenergic receptor agonist property. The limitation of vasodilating effects relates to its preparation as a racemic mixture where the (+) isomer has potent effects, but conversely the (−) isomer is a selective α1-adrenergic receptor agonist mediating vasoconstrictor effects.53

Dobutamine should maintain its inotropic effects during prolonged administration better than dopamine, because the actions of dobutamine do not depend on the release of norepinephrine. Downregulation of receptors certainly will reduce the effectiveness of a dobutamine dose, however. There may be an age-specific insensitivity to dobutamine; it has been demonstrated that children under the age of 2 years have a reduced response to dobutamine.247

Although dobutamine does not have selective vascular actions, SVR and BP often fall during dobutamine administration; therefore this is not the drug of choice for the hypotensive child with cardiogenic or septic shock. Dobutamine may be ideal for the normotensive child with CHF or cardiogenic shock.

Long-term improvement in cardiac function has been reported following short-term dobutamine therapy. Occasionally, children with severe ventricular dysfunction (e.g., a child awaiting a cardiac transplant) are admitted to the PCCU so that short-term dobutamine therapy can be provided. The effectiveness of dobutamine under these conditions seems to be related to improvement in myocardial perfusion and the myocardial oxygen supply-demand relationship.

Epinephrine

Epinephrine is an endogenous hormone released from the adrenal medulla in response to stress. Epinephrine is a potent inotropic and chronotropic agent. It is often the drug of choice for the treatment of bradycardia or hypotension. Epinephrine can exert both β- and α-adrenergic effects: the β effects, including an increase in HR, conduction velocity, and ventricular contractility, generally are observed at lower doses (0.005-0.02 mcg/kg per minute). At doses exceeding 0.3 mcg/kg per minute, α-adrenergic effects predominate, including significant peripheral vasoconstriction.324a

Although epinephrine can mediate splanchnic vasoconstriction and theoretically lead to intestinal ischemia, this adverse effect is thought to be less significant in the critical care setting if it is countered by significant augmentation of CO.53 Patients with heart failure and increased SVR may be harmed by a higher epinephrine dose, unless it is concomitantly administered with a vasodilator. Non–cardiac-related effects of epinephrine include increasing plasma glucose levels, increasing fatty acid levels, and increased renin activity with a concomitant decrease in serum potassium and aldosterone levels.

Norepinephrine

Norepinephrine is an endogenous catecholamine, producing increases in HR and BP through both β- and α-adrenergic effects. Because this drug can produce potent peripheral and renal vasoconstriction at even low doses, its use often has been limited to the treatment of children with profound hypotensive shock refractory to other inotropic agents. Norepinephrine recently has been found to be beneficial in the treatment of adult patients with septic vasodilatory shock refractory to dopamine and dobutamine therapy. Its pressor effects make it a useful agent in treating neurogenic distributive shock states.

In a recent multicenter, randomized trial of adults comparing dopamine to norepinephrine, dopamine was associated with increased mortality in patients with cardiogenic shock.70 However, it will be necessary to demonstrate that dopamine produces an increased mortality in pediatric patients before the decades of experience with dopamine in critically ill children is abandoned.53

Isoproterenol

Isoproterenol is a pure β-adrenergic agonist, increasing HR, atrioventricular conduction velocity, and ventricular contractility. The increase in CO following isoproterenol administration probably is attributable more to an increase in HR than to significant improvement in SV.

Isoproterenol is helpful in the treatment of bradycardia, particularly in the presence of heart block, because it can increase the ventricular rate. However, it produces more profound tachycardia than either dopamine or dobutamine, and it increases myocardial oxygen consumption; these effects limit its usefulness. The vasodilation that results from its use makes it a poor choice for hypotensive shock, especially in patients with associated tachycardia.

The noncatecholamine inotropic drugs used in pediatric CHF and cardiogenic shock include the phosphodiesterase inhibitors and levosimendan and the digitalis glycosides.

Phosphodiesterase Inhibitors

The phosphodiesterase (PDE) inhibitors are a class of drugs called bipyridines that mediate both inotropy and vasodilation; these drugs are often referred to as inodilators.53 The effects of PDE inhibitors results from their prevention of hydrolysis of cAMP (type III PDE inhibitors; e.g., milrinone, amrinone, enoximone) and/or cGMP (type V PDE inhibitors; e.g., sildenafil, dipyridamole), and resulting increase in intracellular cAMP. When type III PDE inhibitors are administered alone, the increase of cAMP improves contractility and also causes vasodilation of pulmonary and systemic arteries, resulting in decreased ventricular afterload.

Unique to this class of agents, PDE inhibitors improve ventricular relaxation (so-called lusitropic property). This effect is mediated by decreased breakdown of cAMP, resulting in activation of protein kinase A, which subsequently phosphorylates the sarcoplasmic reticulum protein phospholamban.53 This phosphorylation modulates the activation of sarcoplasmic reticulum adenosine triphosphatase resulting in more rapid uptake of cytosolic calcium and thus facilitating more rapid and improved myocyte relaxation.53 As a result of these pharmacologic properties, the main hemodynamic effects of PDE inhibitors are to decrease both systemic and pulmonary vascular resistances, decrease filling pressures, and substantially augment CO, most often with little change in HR.

The interaction of PDE inhibitors with administered inotropes, vasodilators, and even vasopressors can be used to therapeutic advantage in patients with a variety of forms of shock. For example, epinephrine can remain a potent and relatively pure inotrope at higher doses when combined with a type III PDE inhibitor that will prevent breakdown of the cAMP produced by β1- and β2-adrenergic stimulation with the result that increased cAMP inhibits the usual effects of epinephrine-mediated α1-adrenergic stimulation.53 In a similar manner, norepinephrine may be a more effective inotrope while maintaining vasopressor effectiveness when administered with a type III PDE inhibitor. The hydrolysis of norepinephrine-mediated β1-receptor cAMP production is inhibited so that increased cAMP improves both contractility and relaxation. In addition, norepinephrine-mediated α1- and α2-adrenergic effects remain unopposed, because milrinone possesses no specific β1-receptor activity and therefore has minimal vasodilatory effect in the face of potent α-adrenergic vasoconstriction.53 In a related manner, the type V PDE inhibitors (e.g., sildenafil, dipyridamole) may potentiate the pulmonary vasodilator effects of inhaled nitric oxide

Milrinone is a type III phosphodiesterase inhibitor. It has inotropic, vasodilator, and lusitropic (enhancing myocardial diastolic relaxation) properties. It has a longer half-life than continuous infusion catecholamines (hours as opposed to minutes). Consequently, beneficial drug effects have delayed times of onset, whereas adverse effects (e.g., drug accumulation leading to vasodilation and hypotension) can last a long time even after drug administration is halted. The drug will accumulate in the setting of renal insufficiency, leading to a rise in plasma levels and increased vasodilation. The hypotension that occasionally occurs with loading can be mitigated by slowing the infusion rate and with the use of volume expanders.

When milrinone was given prophylactically to children with biventricular congenital heart disease after surgery, it significantly reduced the likelihood of patients progressing to a low CO state.134 It has been used extensively in the PCCU setting for both univentricular and biventricular heart disease (surgical and nonsurgical patients).

Levosimendan

Levosimendan is a calcium-sensitizing agent, with inotropic, lusitropic, and vasodilatory properties. Levosimendan binds to myocardial troponin C to improve the efficiency of the myocyte contractile apparatus. Unlike catecholamines and the phosphodiesterase inhibitors, its actions are independent of the use of cAMP as an intracellular mediator, and they do not lead to increased intracellular levels of calcium or increased myocardial oxygen demand. Levosimendan has been used in infants and children with CHF and cardiogenic shock, especially after cardiopulmonary bypass.215 Despite multiple clinical trials, its use in pediatrics is limited.36,215,301,314

Digoxin

The digitalis glycosides may augment myocardial contractility. Because of narrow therapeutic to toxic ratio, long half-life, and dependence of clearance on renal (digoxin) or hepatic function, their use in patients with cardiogenic shock should be avoided in the early stages of treatment.

Other Agents

Thyroid hormone secretion is greatly suppressed in children and adults with critical illness and after surgical procedures.32 After cardiac surgery, low thyroid hormone plasma concentrations and impaired cardiac function resemble the endocrine and cardiovascular alterations associated with hypothyroidism.32 Postoperative outcomes are affected by poor cardiac performance, such as low CO, left ventricular dysfunction, and increased vascular resistance. Transient suppression of thyroid function after cardiac surgery is well documented, but therapeutic intervention has not yet been uniformly recommended.32 In adult patients, after coronary artery bypass surgery, infusion of tri-iodothyronine raises plasma tri-iodothyronine concentrations and improves cardiac performance by increasing the cardiac index and lowering SVR.150

Transient secondary hypothyroidism has been shown to occur in children with cardiac malformations after cardiopulmonary bypass operations, especially in those who receive dopamine.32,304 The benefits of tri-iodothyronine supplementation has been demonstrated in these children.32

As previously discussed, nesiritide (synthetic human BNP) is a potent vasodilator that has been used to rapidly reduce cardiac filling pressures and improve dyspnea in patients with acute decompensated heart failure.64 Nesiritide is well tolerated in children with heart failure and is associated with improved diuresis.188 Further studies will be needed to evaluate the role of nesiritide in the management of CHF and cardiogenic shock (see “Congestive Heart Failure in Common Clinical Problems,” in Chapter 8).19

Finally, as previously discussed, children and adults may experience vasodilatory shock because of a systemic inflammatory response after cardiopulmonary bypass or septic shock.197 This vasodilatory shock is usually caused by inappropriate activation of vasodilatory mechanisms and failure of vasoconstrictor mechanisms associated with endogenous deficiency of arginine vasopressin.62,162,197 Studies have shown a beneficial effect of arginine vasopressin administration in children and adults with extremely low CO after cardiac surgery.197,263

More recently terlipressin, a long acting analog of vasopressin, has caused significant improvement in hemodynamic, respiratory, and renal indices in children with extremely low CO after open heart surgery.197 Further controlled studies are needed to confirm safety and efficacy of the drug in this population.

Vasodilator Drugs

Neurohumoral compensatory mechanisms that initially compensate for a fall in output of the failing heart can ultimately contribute to worsening of the heart failure. The kidney's response to a decrease in CO leads to expansion of extracellular fluid volume and ultimately to circulatory congestion and edema. Systemic vasoconstriction will raise aortic impedance; this may maintain perfusion pressure in the face of declining CO, but it eventually impairs ventricular function. Therefore one of the rationales of vasodilator therapy is to counteract these physiologic responses—for example, vasodilators are used to oppose systemic vasoconstriction, just as angiotensin-converting enzyme inhibitors are used to block the renin-angiotensin system, and diuretics are used to prevent or reverse abnormal fluid retention.58

Many vasodilators, representing several different pharmacologic classes, have been shown to improve cardiac performance and lessen clinical symptoms by means of arterial and venous smooth muscle relaxation (see Table 6-5). Arterial relaxation should result in an increase in ejection fraction, an increase in SV, and a decrease in end-systolic left ventricular volume. Some vasodilator drugs may increase left ventricular compliance; this effect should shift blood into the periphery and reduce right and left ventricular end-diastolic volume, with attendant beneficial effects on pulmonary and systemic capillary pressure. This reduction in end-diastolic volume and pressure, in turn, should decrease edema, reduce myocardial wall stress, and improve diastolic myocardial perfusion and myocardial function.

For treatment of cardiogenic shock, intravenous vasodilators with rapid onset of action and short half-life are preferred. Selection of vasodilator agents must be based on the principal hemodynamic effects of the drug and the specific hemodynamic abnormalities of the patient. Factors that increase systemic resistance, such as hypothermia, acidosis, hypoxia, pain, and anxiety, should be treated before considering vasodilator drugs.

The use of vasodilators in shock is generally limited to situations in which cardiac dysfunction is associated with elevated ventricular filling pressures, elevated SVR, and normal or near-normal systemic arterial BP. Occasionally, the combination of vasodilator and inotropic therapy results in hemodynamic improvement not attainable with either drug alone.

As previously outlined, there is a growing awareness that RV dysfunction plays a pivotal role in some of the most frequently encountered and important cardiopulmonary disorders in children, including congenital heart disease, acute respiratory distress syndrome, bronchopulmonary dysplasia, and other chronic pulmonary disorders.58 The ability of the right ventricle to respond to increased pulmonary vascular resistance in these situations often determines outcome. Measures to decrease pulmonary vascular resistance have, therefore, become more common in the treatment of many seriously ill pediatric patients. Such measures include supplementary oxygen, adequate ventilation, alkalosis, inhaled nitric oxide, prostaglandin E1, prostacyclin, sildenafil, analgesia, and sedation.2,225,293 The most commonly used systemic vasodilators in the management of cardiogenic shock are nitroglycerin, nitroprusside, and milrinone (see Pulmonary Hypertension in Chapter 8).

Nitroglycerin

Nitroglycerin is a short-acting venous and arterial vasodilator, acting through its release of nitric oxide, stimulating cGMP production. Venodilator effects predominate at lower doses, whereas arterial dilator effects occur at higher doses. Venodilation can be beneficial in states where the heart is overdistended and preload is excessive, while arterial dilation can benefit the heart where the combination of reduced contractility and elevated SVR impairs overall CO.

Polyvinyl chloride tubing will adsorb nitroglycerin, particularly when the tubing is new or the administration rate is slow. When adsorption occurs, the patient receives an unpredictably reduced drug dose. To minimize adsorption of the drug, nitroglycerin should be administered through an infusion pump with polypropylene or polyethylene tubing. An alternative administration system uses a large (60-mL) disposable polypropylene syringe or a glass syringe with a syringe pump and a short length of microbore tubing. These systems will minimize the adsorption surface for nitroglycerin and ensure more predictable drug delivery. The tubing should not be changed (replaced) frequently (follow institutional protocol).

Nitroprusside

Nitroprusside is a short-acting smooth muscle relaxant that produces both arterial and venous dilation through its release of nitric oxide. A typical initial infusion dose of sodium nitroprusside is approximately 0.3 to 0.5 mcg/kg per minute, titrated to a typical infusion of approximately 0.5 to 8 mcg/kg per minute. Its onset of action is immediate, and its duration of effect is 1 to 3 minutes. This drug is light sensitive, so it is stored in amber vials before use and must be protected from light after mixing. Special opaque tubing may be used with infusion pumps, or the tubing can be covered with opaque (e.g., cloth) tape. If the solution will clear the tubing within a few hours (usually not the case at pediatric infusion rates), the tubing may remain uncovered.

Prolonged infusion (longer than 24 hours) of nitroprusside can result in the formation of thiocyanate and cyanide (byproducts of nitroprusside metabolism) with potentially toxic effects. This toxicity will be more likely in the presence of prolonged high-dose therapy (>2 mcg/kg per minute) and may be more likely in patients with renal or hepatic disease.209 Thiocyanate levels should be checked every 2 days during prolonged nitroprusside therapy if possible; toxic levels are greater than 10 mg/dL.

Signs of thiocyanate toxicity include confusion, hyperreflexia, weakness, skin rash, tinnitus, and fatigue. Signs of cyanide toxicity include agitation, diminished level of consciousness, tachypnea, incontinence, seizures, and cardiorespiratory arrest. Metabolic (lactic) acidosis is an early sign of cyanide toxicity, because cyanide inhibits aerobic metabolism. Detection of cyanide toxicity can be difficult in infants and children. The signs and symptoms of toxicity may be masked by critical illness or inability to communicate.209

Diuretics

Patients with pulmonary edema require immediate measures to support adequate oxygenation and ventilation. Oxygen should be administered by mask or high-flow nasal cannula. The need for intubation and mechanical ventilation should be assessed. Diuretics such as furosemide are frequently used to reduce preload and to improve the congestive symptoms present.58 Furosemide may be given orally or intravenously, depending on the severity of CHF, with 1 to 2 mg/kg used as a starting dose to be given every 8 hours. With large and repeated doses, fluid depletion or electrolyte abnormalities are possible.

Interventional Cardiology

Over the past decade, transcatheter interventions have become increasingly important in the treatment of patients with congenital heart lesions.58 These procedures may be broadly grouped as dilations (e.g., septostomy, valvuloplasty, angioplasty, endovascular stenting) or as closures (e.g., vascular embolization, device closure of defects). Balloon valvuloplasty has become the treatment of choice for patients in all age groups with simple valvular pulmonic stenosis and, although not curative, seems at least comparable to surgery for congenital aortic stenosis in newborns to young adults. Balloon angioplasty is successfully applied to a wide range of aortic, pulmonary artery, and venous stenoses. Stents are useful in dilating lesions when the intrinsic elasticity results in vessel recoil after balloon dilation alone. Catheter-delivered coils are used to embolize a wide range of arterial, venous, and prosthetic vascular connections. Although some devices remain investigational, they have been successfully used for closure of abnormal vessels and atrial and ventricular septal defects. For further information, see Chapter 8.

Surgical Intervention

A number of congenital cardiac defects may cause severe CHF and cardiogenic shock. Diagnosis of these defects is critical, because surgery may be required before hemodynamic stability can be achieved.

Cardiac function can be supported temporarily by mechanical means including intraaortic balloon counter-pulsation, use of left-ventricular assist device or ECMO (see Chapter 7).34,58,257,278 Cardiac transplantation has become an important tool for treating patients with severe myocardial dysfunction who would otherwise succumb to their heart disease.

Etiology-Specific Treatment of Cardiogenic Shock

Management of the pediatric patient in cardiogenic shock requires the general measures described previously and determining the etiology of the cardiac dysfunction. Once the diagnosis is known, management principles specific to the etiology will be required. For the management of the myriad of causes that can result in cardiogenic shock, see Box 6-6.

Obstructive Shock

Etiology, Pathophysiology, Clinical Signs and Management

Obstructive shock is caused by a mechanical obstruction of blood flow to or from the heart. Common causes of obstructive shock include tension pneumothorax, cardiac tamponade, and PE. Also included in this category are the congenital heart lesions characterized by left ventricular outflow tract obstruction, including critical aortic stenosis, coarctation of the aorta, and interrupted aortic arch; these are also discussed in greater detail in Chapter 8.

Tension Pneumothorax

A pneumothorax is defined as an accumulation of air in the pleural space. A tension pneumothorax occurs because of the progressive accumulation of air in the pleural space, causing compression of the ipsilateral lung and resulting in a shift of the mediastinum to the contralateral hemithorax. This produces compression of the great vessels and contralateral lung, compromising both cardiovascular and respiratory function. Whether the air enters the pleural space through a defect in the chest wall, a lacerated or ruptured bronchus, or a ruptured alveolus, a one-way valve effect is created: air enters the pleural space during inhalation, but cannot exit during exhalation. Accumulation of air continues until the intrathoracic pressure of the affected hemithorax equilibrates with atmospheric pressure.53 At this point, the accumulation of pressure within the thorax leads to depression of the ipsilateral hemidiaphragm and displacement of the mediastinum and associated great vessels toward the contralateral hemithorax. Although the superior vena cava is able to move to some extent, the inferior vena cava is relatively fixed within the diaphragm and will be compressed. Because two thirds of the venous return in children and adults comes from below the diaphragm, compression of the inferior vena cava leads to a drastic and profound reduction in venous return to the heart, leading to cardiovascular collapse and signs and symptoms of obstructive shock.53 Immediate de-compression of the pneumothorax via needle thoracentesis or thoracentesis and thoracostomy tube placement will improve symptoms and is the treatment of choice.

Cardiac Tamponade

The pericardium is relatively noncompliant, so the accumulation of a small amount of fluid (usually <200 mL) is sufficient to produce cardiac tamponade. However, chronic accumulation of fluid can develop with little to no hemodynamic derangements as the pericardium slowly stretches to accommodate the excess volume. There are important therapeutic differences between treatment of an acute versus a chronic pericardial fluid accumulation. If the pericardial effusion or hemopericardium is acute, removal of even a small volume of pericardial fluid will decrease the intrapericardial pressure significantly and relieve symptoms of cardiac tamponade. Conversely, a large volume of pericardial fluid will need to be removed from a symptomatic patient with chronic effusion to attain comparable relief of tamponade symptoms.

Cardiac tamponade is compression of the heart by accumulation of the pericardial fluid beyond a critical threshold. The true filling pressure of the heart is represented by the myocardial transmural pressure (i.e., intracardiac pressure minus intrapericardial pressure).282 Therefore as intrapericardial pressure rises, the filling pressure of the heart decreases and SV falls. The body attempts to compensate for the increase in intrapericardial pressure (and hence transmural pressure) by increasing systemic CVP and pulmonary venous pressure so that the left and right ventricular filling pressures are higher than the intrapericardial pressure. Left and right atrial pressures increase and equilibrate as the intrapericardial pressure rises. Although this equalization of atrial pressures is often touted as a hallmark of cardiac tamponade, it is more commonly observed with inflammation-induced etiologies and should not be trusted as a pathognomonic sign of cardiac tamponade in the postoperative cardiac patient.53

Pericardiocentesis is the life-saving procedure of choice for children with cardiac tamponade. Medical stabilization with fluid administration and inotropic support is temporary at best and somewhat controversial, because fluid resuscitation may precipitate (i.e., in the case of low-pressure tamponade) or worsen tamponade physiology, especially in children who are either normovolemic or hypervolemic.175 In the latter scenario, fluid administration will increase intracardiac pressures further, hence increasing intrapericardial pressures and worsening tamponade.53,282

Pulmonary Embolism

In recent years, there has been an increase in the number of pediatric patients with venous thromboembolism (VTE); some have even called this a new epidemic in pediatric tertiary care.237,256 Whether there has been a true increase in the occurrence of pediatric VTE, an increase in detection of previously undiagnosed VTE, or both cannot be determined from the studies to date. On the basis of known risk factors for VTE in children, this increase is thought to be related to advancements in the treatment and supportive care of critically ill children who previously would not have survived.256 The complexity of the medical conditions of pediatric patients in tertiary care hospitals continues to increase, paralleling advances in therapeutic technology and supportive care. The presence of a central venous catheter is the single most common risk factor for VTE in children.67,138,256 PE after catheter-related thrombosis certainly occurs, but the incidence in children has not been defined.

Acute PE is a major cause of complications and death associated with surgery, injury, and medical illnesses in adult patients.154 PE is uncommonly diagnosed in children and is often discovered only on autopsy.18,53,300 In fact, approximately 50% of cases of fatal PE are not diagnosed until autopsy. However, PE occurs more frequently in children than is commonly assumed, and unfortunately PE is frequently difficult to diagnose and fatal.53,285 The clinical presentation often is confusing, perhaps compounded by the fact that few pediatricians have much experience with this disorder. Results of screening tests, such as oxygen saturation, electrocardiography, and chest radiography, may be normal. As a result, a high index of clinical suspicion is necessary.

A massive PE has a profound effect on gas exchange and hemodynamics. Obstruction to flow through the pulmonary artery results in increased dead space ventilation (i.e., affected lung segments are ventilated but not perfused), which is observed clinically as a substantial decrease in the end-tidal CO2 (PETCO2) that no longer reflects the arterial PCO2. In addition, a widened alveolar-to-arterial O2 gradient (A-a oxygen tension) is present in most children.53 The mechanism for hypoxemia is somewhat controversial, although several mechanisms likely play a role. For example, an intracardiac right-to-left shunt through a patent foramen ovale may occur as right atrial pressure increases and eventually exceeds that of left atrial pressure. In addition, image mismatching is compounded by the accompanying fall in CO that results from massive PE, leading to mixed venous desaturation. There is some evidence that inhibition of cyclooxygenase may improve ventilation-perfusion mismatch in patients with PE.20

PE increases the RV afterload, resulting in an increase in the RV end-diastolic volume (RVEDV). The increase in RVEDV adversely affects left ventricular hemodynamics through ventricular interdependence. Specifically, the interventricular septum bows into the left ventricle (LV) and impairs diastolic filling, resulting in decreased LV preload and subsequent hypotension.41

Management of PE includes immediate and general support of airway, oxygenation, ventilation, and CO (e.g., volume administration and vasoactive support as needed). If there are no contraindications, fibrinolytic therapy may help dissolve the clot, and anticoagulation therapy may prevent further clot development. Surgical intervention, if immediately available, may be needed. Consultation with a specialist is typically indicated.

Cardiac arrest and resuscitation

Cardiac arrest pearls

About 75% of pediatric out-of-hospital cardiac arrests are associated with hypoxia-ischemia resulting from progression of respiratory failure or shock, rather than sudden arrhythmias. In these patients, treatment of respiratory failure or shock may prevent the arrest and ventilation plus compressions are both critical elements of resuscitation.

About 25% of pediatric out-of-hospital cardiac arrests are sudden arrhythmic events. These events require prompt bystander CPR (especially prompt compressions) and shock delivery.

A shockable rhythm is present in about one fourth of pediatric in-hospital resuscitations, so providers must be skilled in the integration of CPR with shock delivery.

High-quality CPR is the foundation of all treatment for cardiac arrest; too often, CPR is performed poorly in both the prehospital and in-hospital settings. Without excellent CPR, all other therapies, including medications or defibrillation, are doomed to fail. Critical elements of high quality CPR include26,57a,149:

image Compressions of sufficient rate (at least 100/min)
image Compressions of sufficient depth, compressing at least one third the depth of the chest of the infant and child
Infants: about 1½ inches (4 cm)
Children: about 2 inches (5 cm)
image Complete chest recoil after each compression
image Minimal interruptions in chest compressions
image Appropriate (not excessive) ventilation

Cardiac Arrest in Children

Out-of-hospital and In-hospital Arrest

Etiology

Most children who require resuscitation demonstrate respiratory arrest before cardiac arrest.57 These children often can be resuscitated successfully if their airway is cleared and oxygenation and ventilation are supported before the development of cardiac arrest.104,149,171,325

Primary cardiac arrest is much less common in children than in adults in both the prehospital and the inhospital setting. Out-of-hospital pediatric cardiac arrest usually occurs as a secondary event, following a period of prolonged hypoxia; these arrests are asphyxial arrests, and overall survival in children (particularly for out-of-hospital cardiac arrest) has been poor.57,85,104,234,325 Survival for infants is approximately 3% and increases to 12.6% for adolescents.15 For children who experience cardiac arrest in the hospital, survival to hospital discharge is 27%.214 Survival both for in-hospital and out-of-hospital arrest is higher for a shockable presenting rhythm (ventricular fibrillation and pulseless ventricular tachycardia, so-called arrhythmic or sudden cardiac arrest) than when the presenting rhythm is asystole or pulseless electrical activity.267

Respiratory arrest in infants is most commonly the result of airway obstruction, progressive respiratory failure, or sudden infant death syndrome. Cardiopulmonary arrest beyond 1 year of age occurs most commonly as a complication of trauma or submersion injury (i.e., drowning). Sudden cardiac arrhythmias and cardiac arrest may occur in children with congenital heart lesions, myocarditis, cardiomyopathies, or channelopathies.

It is important to note that respiratory arrest should be prevented in the hospital. If the child receives appropriate support of oxygenation and ventilation, a relatively higher proportion of resuscitation required in the PCCU will be necessitated by progressive shock and hemodynamic collapse or arrhythmias.127,308,309

Pathophysiology

In adults, out-of-hospital cardiac arrest may be a sudden event related to an arrhythmia or myocardial infarction, whereas in-hospital arrest may occur from arrhythmia or the progression of respiratory failure, shock, or both.214 As a result, if defibrillation and CPR are instituted promptly and the cardiac rhythm is restored rapidly, the patient may survive neurologically intact.

As noted previously, out-of-hospital cardiopulmonary arrest in the child usually is hypoxic/asphyxial, occurring as a terminal event following progressive deterioration and multisystem ischemia. Resuscitation is often unsuccessful, and survivors may have severe neurologic insult. Survival following most pediatric pulseless cardiac arrest is poor, averaging 9% to 21%, with poor neurologic outcomes for many of the survivors.178,322 Sudden primary (arrhythmic) cardiac arrest may occur in infants and children, typically caused by conditions such as long QT syndrome, other channelopathies, or underlying congenital heart disease. In these children, perfusion may be normal until the sudden collapse. These children demonstrate higher survival rates, particularly if prompt bystander cardiopulmonary resuscitation (CPR) and defibrillation are provided.279 Following in-hospital cardiac arrest, pediatric survival is better than adult survival (27% versus 17%, respectively), and many survivors have good neurologic outcomes.214

The terminal cardiac rhythm in children is usually bradycardia that progresses to asystole. This bradycardia is associated with extremely poor systemic perfusion and progressive metabolic acidosis. In approximately 7% of in-hospital arrests in children, the initial rhythm is a shockable one (i.e., ventricular fibrillation or pulseless ventricular tachycardia), although a shockable rhythm is present in approximately one fourth of all attempted resuscitations at some time during the attempted resuscitation.214

As noted previously, critically ill hospitalized children, particularly those with underlying cardiac pathology or electrolyte disorders, may develop sudden arrhythmias, particularly ventricular tachycardia that may progress to fibrillation. These arrhythmias may be associated with hypoxia (bradycardia is most common) or hypercyanotic spells, or they may be associated with progressive ventricular irritability or heart block. However, they can also be sudden.

The most common cause of symptomatic bradycardia in children is hypoxia. If bradycardia develops, the provider should assess and support airway and ventilation with oxygen. If bradycardia persists despite support of adequate airway, oxygenation, and ventilation, CPR is required. Survival from resuscitation for bradycardia is higher in children than in adults.77

Worrisome ventricular arrhythmias include multiform premature ventricular contractions at rest; these premature ventricular contractions are particularly worrisome if they are coupled, especially in the face of structural heart disease or diminished myocardial function. Ventricular fibrillation is extremely rare in neonates.

Any critically ill child should be assessed constantly, because each patient is at risk for the development of progressive shock or respiratory failure that can progress to cardiac or respiratory arrest. Therefore throughout hospitalization the child's airway, breathing, and circulation (ABCs) must be assessed.

Clinical Signs and Symptoms of Prearrest and Arrest

In children, hypoxic/ischemic arrest may be prevented if providers identify and treat respiratory failure and shock. As a result, the clinician will still assess the child's “ABCs,” or airway, breathing, and circulation when the child is not in arrest but is in distress. This assessment is included in the sections immediately below.149

Prearrest: Airway

The provider assesses airway patency. This includes determining if the child is capable of maintaining the airway without assistance.57a Neurologic dysfunction, sedation, anesthesia, and profound hypoxia can all depress airway protective reflexes. If the child's ability to maintain a patent airway is in doubt, intubation is recommended, before progressive respiratory failure leads to cardiopulmonary arrest. Routine use of cricoid pressure during intubation and during bag-mask ventilation is difficult to teach and may not prevent aspiration.86,121

If the child is unconscious the tongue can fall into the pharynx, obstructing the airway. In addition, because the child's upper airway is relatively small, small amounts of mucus accumulation or edema can reduce airway radius critically and severely increase resistance to air flow. Larygnotracheobronchitis (i.e., croup), bacterial tracheitis, or rarely, epiglottitis and other upper airway inflammation may cause upper airway obstruction. In addition, edema or injury to the upper airway following burns, trauma, or surgery can contribute to upper airway obstruction.

Progressive airway obstruction should be anticipated in children with inhalation injuries, with trauma to the head or neck, epiglottitis, or who demonstrate stridor and increased work of breathing immediately after extubation. In these children, the level of consciousness and respiratory effort should be evaluated to determine whether and when intubation is required. Additional signs of airway obstruction include stridor, retractions, nasal flaring, and high-pitched inspiratory sounds. Hypoxemia typically will not be an early sign of airway obstruction, and bradycardia and cyanosis may be only late signs of hypoxia and respiratory failure.

Prearrest: Breathing

Once the child's airway patency is assessed and ensured, the provider determines the effectiveness of the ventilation. Tachypnea will be the first sign of respiratory distress and usually will be accompanied by increased respiratory effort, including retractions, nasal flaring, stridor, wheezing, head bobbing, or grunting. The infant with respiratory failure may have a weak cry. Hypoxemia, despite supplementary oxygen therapy, and hypercarbia are additional signs of respiratory failure.

Children with respiratory failure may demonstrate a change in level of consciousness or responsiveness. A decreased response to painful stimulation usually is associated with severe cardiorespiratory or neurologic deterioration. Poor skeletal muscle tone also may be present, especially in infants. Decreased air movement, apnea or gasping, and bradycardia will be only late signs of severe respiratory distress in children and typically indicate that arrest is imminent. In addition, slowing of the respiratory rate without improvement in other parameters is usually an ominous sign of impending arrest.

Prearrest: Circulation

Terminal rhythms in cardiac arrest include asystole, pulseless electrical activity, ventricular tachycardia, and ventricular fibrillation. Whenever an arrhythmia develops, the nurse should assess the effect of the arrhythmia on the child's systemic perfusion and pulses.

Shock is present when CO is insufficient and oxygen and substrate delivery to tissues is inadequate (see discussion of Shock, earlier in this chapter). The child in shock typically demonstrates tachycardia, with changes in capillary refill, and evidence of reduced organ perfusion (e.g., oliguria, irritability, lethargy, cool extremities). Metabolic acidosis indicates that oxygen and substrate delivery are inadequate to maintain pure aerobic metabolism. Decreased central venous oxygen saturation indicates increased oxygen extraction, demonstrating a reduction in the child's ability to meet metabolic demands. Children with poor systemic perfusion generally demonstrate a mottled color or pallor. Hypotension may be only a late sign of shock in infants and young children. For more complete information regarding the clinical assessment of the patient in shock, see “Shock,” earlier in this chapter.

Signs of Arrest

Signs of arrest include unresponsiveness, apnea or gasping (no breathing or only gasping), and absence of a central pulse. The pulse check is not a reliable indicator of the presence or absence of cardiac arrest. Healthcare providers often think a pulse is present when it is not and they often take too long to check a pulse. As a result, the American Heart Association has de-emphasized the pulse check (particularly for basic life support providers) and recommends that providers begin resuscitation if no pulse is definitely felt within 10 seconds in an unresponsive, apneic, or gasping infant, child, or adult.26

Management: Prearrest Support

An essential element in the management of critically ill children is the anticipation of deterioration and preparation for necessary support, so arrest is prevented. As part of morning and evening rounds, the critical care team should discuss potential causes and signs of deterioration in every patient and review plans for each potential problem. If and when the child deteriorates, the team will be prepared to respond before the development of cardiac arrest in most cases.

Typically in the PCCU or hospital setting the child's HR and oxyhemoglobin saturation are monitored, so that the monitors provide additional information to determine the type of arrest present. For example, if the child has a respiratory arrest without a cardiac arrest, the provider may see continued regular narrow complexes on a cardiac monitor and evidence of strong and regular pulse signal via oximetry even as the provider is moving to the bedside to verify patent airway and adequate ventilation and palpate a pulse.

Prearrest Support of Airway and Ventilation

Emergency equipment should always be readily available; a hand ventilator bag and mask and an oxygen source with necessary flow meter and tubing should be present at every bedside. When cardiorespiratory distress is present, oxygen should be administered immediately. Next, the child's airway, breathing, and circulation must be assessed and supported rapidly.

If the child has apparent breathing efforts, but stridor or other sounds of airway obstruction are present, a jaw thrust may open the airway and relieve the obstruction. The child may require insertion of an oropharyngeal or nasopharyngeal airway or an advanced airway to maintain a patent upper airway.

If the child has respiratory distress, failure or arrest with pulses (i.e., a respiratory arrest rather than a cardiorespiratory arrest), support of ventilation is required (see Chapter 9).

Prearrest Support of Circulation

If the child has pulses and an adequate HR with poor perfusion, treatment of shock is required. See “Management of Shock” information earlier in this chapter. If bradycardia and poor perfusion develop, hypoxia is likely to be present. Ensure that the airway is patent and support adequate oxygenation and ventilation. If the HR is less than 60 beats/min with signs of poor perfusion despite support of oxygenation and ventilation, then begin CPR.26,57a

Management: Resuscitation

Whenever cardiopulmonary arrest occurs, providing high-quality, minimally interrupted CPR is essential to resuscitation. It is important to remember that during cardiac arrest, chest compressions provide all CO (i.e., blood flow) to the patient, and compressions provide a significant percentage of total CO during a bradycardic arrest. Maintenance of an adequate depth (“push hard”) and rate (“push fast”) during CPR provides the best chance for survival. High-quality CPR is the foundation of all treatment for cardiac arrest; too often, CPR is performed poorly in both the prehospital and in-hospital settings.1,288,317 Without excellent CPR, all other therapies, including medications or defibrillation, are doomed to fail.

There has been a change in the approach to CPR world-wide during the last decade, with an increased emphasis on chest compressions and decreased emphasis on ventilation.126 Under some conditions “hands-only” CPR may be appropriate for lay rescuers responding to adult victims of sudden cardiac arrest. However, pediatric cardiac arrest is still most commonly caused by a primary respiratory event or progressive hypoxic-ischemic insult (i.e., progressive respiratory failure or shock). As a result, ventilation is still an essential component of resuscitation in children. In a recent study of out-of-hospital pediatric arrest in Japan, survival was much higher when bystanders used the combination of ventilation with chest compressions rather than compression only.148

For the pediatric critical care nurse, cardiac arrest will most likely be encountered in the hospital environment, often the PCCU.308 In this setting, several trained professional rescuers will usually be available to respond as a team, performing many steps of resuscitation simultaneously. This choreographed approach to resuscitation should be studied and practiced, stressing the importance of the team concept and the coordinated provision of compressions and ventilations with minimal interruptions.26,57a,149

Cardiac Compressions

Cardiac compressions should be provided whenever cardiac arrest (asystole or collapse rhythm) develops or when profound symptomatic bradycardia, producing a compromise in systemic perfusion, is unresponsive to oxygenation and ventilation. Children were among the survivors documented in the first published case series of successful closed chest compressions to maintain blood flow during cardiac arrest.156 The presumed mechanism of blood flow was direct compression of the heart between the sternum and the spine. Later investigations indicated that blood could also be circulated during CPR by the thoracic pump mechanism.224 In this model, chest compression-induced increases in intrathoracic pressure, and decreases in intrathoracic pressure during the “relaxation phase” of chest compressions, generate a gradient for blood to flow from the pulmonary vasculature, through the heart, and into the systemic circulation.

Regardless of mechanism, CO during CPR seems to be greater in children who have more compliant chest walls than adults.69,328 This fact of chest wall deformability and improved perfusion during CPR may account for the superior outcomes from in-hospital cardiac arrest seen in infants versus older children.203

To best compress the heart directly between the sternum and the spine (i.e., the direct compression model of CPR), the rescuer must compress the sternum directly over the heart. To achieve this, provide compressions just below the intermammary line (i.e., over the lower third of the sternum) in infants or over the lower half of the sternum in older children.233 Do not compress over the xiphoid process, because thoracic or abdominal injury may result. When two or more rescuers are present and one rescuer provides ventilation, a two-thumb-encircling hands technique should be used to give chest compressions to infants. In children, the heel of one or both hands may be used.26

If at all possible, the patient should be placed on a rigid surface such as a backboard during compressions to minimize the effect of the patient bouncing on a soft surface, such as a bed, during CPR. Although the 2010 AHA resuscitation guidelines do not mandate the use of backboards,26 backboards are often used to provide a firm surface for chest compressions. If the two-thumb-encircling hands technique is used for infants, a backboard is not needed. If the heel of one hand is used for compressions in the child, the rescuer may use the second hand to support the child's back. Bouncing compressions are not effective. However, in the end, the method selected is less important than the provision of hard, fast, minimally interrupted compressions that allow full chest recoil after each compression.26 If a backboard is used, it should ideally cover the width of the surface on which the child lies. If the child is lying on a mattress or other compressible surface, providers should be aware that accelerometers used to provide feedback regarding depth of compression may overestimate the depth of chest compressions.

Blood Flow during CPR

During untreated cardiac arrest, there is essentially no blood flow. Perfusion of critical organs must be created by chest compressions. This flow, or CO, is the product of stoke volume and rate. The force of compressions, along with heart refilling during the recoil or relaxation phase of compressions, are the major determinants of SV during CPR. SV also depends on preload. Therefore, patients in cardiac arrests associated with circulatory shock (e.g., hypovolemic or septic shock) may need additional intravascular volume to provide adequate SV with chest compressions.

Another important determinant of myocardial blood flow is the chest compression rate. Although the optimal chest compression rate is not known, data from animal and adult studies has shown that coronary perfusion, CO, and survival are superior with chest compression rates of 100 per minute or more compared with rates less than 80 per minute.95,147,189

The coronary perfusion pressure (CPP) is the driving force of blood into the coronary arteries and is the difference between the aortic end-diastolic pressure (generated with chest compressions) and the mean right atrial pressure. An adequate CPP is critical to the success of the CPR. If the CPP falls below 15 mm Hg during CPR in adults, the likelihood for a return of spontaneous circulation is greatly decreased.236 Animal models suggest that outcomes from arrest are improved if the CPP is greater than 22 mm Hg; this is achieved by providing forceful (push hard) and rapid (push fast) compressions and avoiding interruptions. Note that the CPP falls rapidly whenever compressions are stopped. Relatively brief interruptions of chest compressions, such as pauses to provide ventilation, will result in decreases in the CPP, leading to inadequate myocardial perfusion27 and decreased survival.146 As noted, an adequate CPP during CPR is critical for successful return of spontaneous circulation.

Survival and good functional outcome following cardiac arrest also require maintenance of adequate cerebral perfusion pressure. Unlike myocardial blood flow, cerebral blood flow is generated during the compression phase of CPR. Because of preferential blood flow to the heart and brain during cardiac arrest, especially with the use of vasoconstrictor medications such as epinephrine, excellent CPR can provide essential blood flow to these critical organs, reducing the risk of brain and heart ischemia.

Vascular Access

Vascular access should be achieved as quickly as possible during resuscitation. However, this may be extremely difficult in the poorly perfused child in shock or cardiac arrest. Central venous access above the level of the diaphragm may be preferable to access below the diaphragm during CPR, because this route may provide the most rapid delivery of drugs to the heart. However, if a central venous catheter is not already in place at the time of cardiac arrest, rapid placement during chest compressions can be difficult. Delay in placement significantly reduces the benefit of the central venous catheter, making a standard peripheral intravenous catheter preferable if vascular access is not in place at the time of the arrest.

If intravenous access cannot be established quickly, intraosseous access should be secured. There is no maximum or minimum age for intraosseous access, and several sites, including the iliac crest, distal radius, and sternum in adolescents, may be used in addition to the traditional tibial approach.281 Insert an intraosseous needle or a large-bore needle with a stylette into the anterior medial aspect of the tibia.

The intraosseous route provides rapid delivery of fluids and drugs to the heart, as fast as a standard peripheral intravenous catheter.48,281 The resuscitation team should use a protocol for establishing vascular access during resuscitation so that time is not wasted in a futile attempt to achieve peripheral venous access when the intraosseous route is available.144 An additional advantage of intraosseous access is that chest compressions are not interrupted.

There are several new products that allow rapid intraosseous access using a spring-loaded gun or drill-type device. The efficacy of many, but not all, of these instruments has been evaluated in children. As with any medical technology, it is the responsibility of the pediatric care team to be familiar with the particular devices in their clinical setting to ensure their safe and effective use.

With the value of intraosseous vascular access and ease of intraosseous placement now commonly recognized, endotracheal drug administration should be an uncommon event. It is not the preferred route for medication delivery during cardiac arrest. However, some resuscitation medications, including lidocaine, epinephrine, atropine, and naloxone (creating the acronym LEAN) may be administered successfully via the endotracheal tube, but the absorption and efficacy of these drugs when given by this route is uncertain. For example, endotracheal epinephrine has been shown to result in survival that is no better than with intravenous administration,116 and some studies have shown much worse survival.223

Drugs delivered to the trachea should be diluted with normal saline and should be delivered as deeply into the endotracheal tube as possible. The endotracheal tube should then be irrigated with 1 to 2 mL of normal saline, and several positive pressure breaths should be provided. Optimal drug doses for endotracheal administration are not known; it may be necessary to administer larger doses by the endotracheal route than are required for intravenous therapy.

Fluid Therapy

Fluid or blood products should be administered rapidly to the hypovolemic patient in shock. Approximately 20 mL/kg of isotonic crystalloid, colloid, or blood products should be administered as a bolus to attempt to restore adequate intravascular volume. (For further information regarding fluid therapy, please refer to the Management of Shock in the preceding section of this chapter.)

Drug Therapy

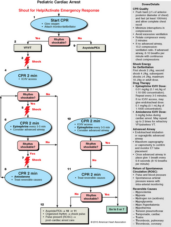
The sequence of pediatric advanced life support is depicted in the AHA Pediatric Pulseless Arrest Algorithm (Fig. 6-9). The drugs used during resuscitation are listed in Table 6-8. Emergency drug doses can be calculated prior to the arrest and a list kept at the bedside. Accurate drug doses can also be estimated using a color-coded length-based tape (i.e., the Broselow tape).130,179 For further information, see Chapter 1 and Fig. 1-1.

image

Fig. 6-9 American Heart Association pediatric advanced life support pediatric pulseless arrest algorithm.

(From the American Heart Association; Kleinman M, et al: Pediatric advanced life support. Circulation 122(Suppl. 3):S876−S908, 2010.)

Table 6-8 Resuscitation Drugs and Doses

Drug Dose Comments
Epinephrine IV/IO: 0.01 mg/kg per dose (0.1 mL/kg of 1:10,000 dilution) Give approximately every 3-5 min
ET dose may be given (0.1 mg/kg) but is not optimal
Amiodarone IV/IO Dose: 5 mg/kg per dose Prolongs PR and QT intervals
Maximum: 300 mg
May repeat to maximum 15 mg/kg (2.2 g in adolescents) per day
Lidocaine 1 mg/kg May be considered for shock-refractory VF/pulseless VT if amiodarone not available
Magnesium sulfate 25-50 mg/kg per dose For torsades de pointes and suspected hypomagnesemia or hypocalcemia

ET, Endotracheal; IO, intraosseous; IV, intravenous; VF, ventricular fibrillation; VT, ventricular tachycardia.

Although epinephrine improved initial resuscitation success (i.e., return of spontaneous circulation) after both asphyxial and arrhythmic cardiac arrests in animal models,208 no single medication has been shown to improve survival to hospital discharge after pediatric cardiac arrest. In fact, the timing of drug delivery and a coordinated systems approach to resuscitation (i.e., early detection, high-quality CPR, aggressive monitoring, and postarrest care) play as large a role or larger than any medication that can be given.326 These issues may be responsible for results seen in an adult study that showed similar survival for groups with intravascular access and drug administration versus those with no intravascular access (and no intravenous drug administration).230 Furthermore, if drug preparation or delivery during resuscitation impairs the quality of the CPR provided, it is harmful, not helpful, to the patient.

The most common medications used for CPR in children (see Table 6-8) are vasopressors (epinephrine) and antiarrhythmics (amiodarone or lidocaine). During CPR, epinephrine has a beneficial α-adrenergic effect by increasing SVR, thereby increasing diastolic BP and CPP. Improved coronary blood flow via high-quality chest compressions and epinephrine increased the likelihood of the return of spontaneous circulation in adults, and similar effects are likely to be present in children. Epinephrine also increases cerebral blood flow during CPR via peripheral vasoconstriction; this can direct a greater proportion of flow to the cerebral circulation. The β-adrenergic epinephrine effects increase myocardial contractility and HR and relax smooth muscle in the skeletal muscle vascular bed and bronchi, although this effect is of less importance.

Epinephrine also changes the character of ventricular fibrillation (i.e., higher amplitude, more coarse) and prolongs fibrillation; these effects increase the likelihood of successful defibrillation.255,286 For these reasons, epinephrine is the preferred drug in the treatment of bradycardia resulting from hypoxic-ischemic insult or asystolic cardiac arrest. It is also the drug of choice for the patient with ventricular fibrillation or pulseless ventricular tachycardia, and it may enable successful defibrillation if initial defibrillation attempts are unsuccessful by improving myocardial blood flow and ventricular “readiness” for defibrillation. Finally, epinephrine is probably the most effective inotropic and vasoconstrictive agent in the treatment of shock associated with hypotension, bradycardia, or sepsis.149

High-dose epinephrine (0.05 to 0.2 mg/kg) can improve myocardial and cerebral blood flow during CPR but may worsen post-resuscitation myocardial dysfunction and survival.106,107 A prospective, blinded randomized, controlled trial of rescue high-dose epinephrine versus standard-dose epinephrine following failed initial standard dose epinephrine for pediatric in-hospital cardiac arrest demonstrated a worse 24-hour survival in the high-dose epinephrine group.248 Therefore routine use of high-dose epinephrine for pediatric cardiac arrest is not recommended.149

A continuous epinephrine infusion may be provided after return of spontaneous circulation (ROSC) at a dose of 0.1 to 1.0 mcg/kg per minute. This infusion should have chronotropic effects, producing an increase in HR, as well as inotropic effects and should increase systemic arterial pressure, cerebral blood flow, and coronary artery perfusion pressure. Atropine administration is indicated for the child with bradycardia associated with heart block or increased vagal tone.

Buffering Agents

Acidosis results from inadequate oxygen and substrate delivery to tissues and generation of lactic acid. In children with shock or respiratory failure, metabolic acidosis can be complicated by the development of hypercarbia and respiratory acidosis.

During resuscitation the most effective method of treating acidosis is the provision of adequate oxygenation and ventilation and the restoration of effective systemic and pulmonary blood flow. Administering any buffering agents during CPR is controversial, because these agents actually may worsen intracellular and central nervous system acidosis.31 This is especially true of carbon dioxide–generating buffers such as sodium bicarbonate. These agents may be ineffective, and possibly contraindicated, unless ventilation and perfusion are effectively supported. Before sodium bicarbonate is administered, adequate ventilation should be established.

Carbon dioxide–consuming buffers such as carbicarb, although uncommonly used, may be more effective than sodium bicarbonate in the treatment of hypoxic acidosis.324 However, these buffers also may fail to relieve intracellular acidosis if adequate systemic perfusion is not restored.101-103

Buffers may be administered for correction of documented severe acidosis in the unstable or unresponsive arrest victim, in an effort to improve the intracellular and extracellular environment of the myocardium and perhaps the effectiveness of inotropic and vasopressor medications. A typical dose of sodium bicarbonate is 0.5 to 1 mEq/kg.

Administration of sodium bicarbonate may be indicated for shock associated with tricyclic antidepressant overdose. In such an overdose, 1 to 2 mEq/kg bolus infusions of sodium bicarbonate are administered until the arterial pH is 7.45 or higher. For further information, see “Management of Specific Poisonings,” in Chapter 18.

Defibrillation and Cardioversion

Electrical defibrillation (delivery of an unsynchronized shock) is required for the treatment of ventricular fibrillation or pulseless ventricular tachycardia. Current technology favors the use of adhesive pads available in pediatric sizes. If a paddle is used, the ideal size is the largest possible that can contact the patient's chest completely while remaining totally separate from the second paddle (i.e., not touching). The goal is to ensure that electric current flows through the chest and across the heart for effective defibrillation. Paddles or pads that are touching result in current flowing simply between the two surfaces, making successful defibrillation less likely.

The optimal energy dose for pediatric defibrillation has not been established. The American Heart Association recommends an initial manual defibrillation dose of 2 to 4 J/kg with an increased dose (4 J/kg or higher) to be considered for the second and subsequent shocks.149

Synchronized cardioversion is required for the treatment of SVT or ventricular tachycardia producing shock. Synchronized cardioversion provides electrical stimulation to coincide with the patient's R wave. The consensus recommended initial dose is 0.5 to 1 J/kg, but it is increased in subsequent attempts to 2 J/kg.149 More data are needed regarding optimal dose. The provision of synchronized cardioversion usually requires the ability to monitor the patient's electrocardiogram and a specific adjustment to the defibrillator (selection of “SYNCH”), so shock delivery will be synchronized with the patient's R wave.

Integration of CPR, Attempted Defibrillation, and Drugs

Shock delivery, rhythm checks, and other therapies (e.g., insertion of an advanced airway) should be organized around approximately 2-minute periods of uninterrupted CPR. During these 2-minute periods of CPR, the single rescuer will provide approximately 5 cycles of 30 compressions and two ventilations or two rescuers will provide approximately 10 cycles of 15 compressions and two ventilations.

No drug or advanced airway has been shown to improve survival to hospital discharge following cardiac arrest, but effective bystander CPR and early shock delivery have been shown to improve survival. Therefore attention must focus on delivery of high-quality CPR with minimal interruptions and prompt shock delivery.

The first provider to arrive at the scene should deliver CPR, beginning with chest compressions. If several rescuers are available, one provides compressions, another rescuer delivers ventilations, while another rescuer prepares the defibrillator and yet another verifies or establishes vascular access. To maintain effective compressions, the compressor should rotate every 2 minutes.

Compressions with ventilations should continue until the defibrillator is ready for shock delivery and should resume immediately after each shock delivery (beginning with compressions), without an intercurrent rhythm check. Note that shock delivery is more likely to be effective if the interval between the last compression and shock delivery is 10 seconds or less.84 CPR should continue for approximately 2 minutes, although in a critical care unit with monitoring in place, it may be possible to detect return of spontaneous circulation if an abrupt increase in intraarterial pressure or an abrupt increase in exhaled CO2 (i.e., PETCO2) is observed.

If ventricular fibrillation is present at the next rhythm check, the second and subsequent shock doses should be 4 J/kg or higher. Epinephrine is generally given and should be administered while compressions are being performed. Providers should also verify effectiveness of oxygenation, ventilation, and compressions.

If ventricular fibrillation persists at the next rhythm check, consideration should be given to administration of amiodarone (5 mg/kg IV) or, if amiodarone is unavailable, lidocaine (1 mg/kg). Ongoing high quality CPR is critical for patients who remain in ventricular fibrillation, because the blood flow generated with chest compressions provides oxygen delivery to the brain and cardiac muscle. High-quality chest compressions and adequate myocardial blood flow can improve the readiness of the fibrillating heart to be defibrillated with a subsequent shock.42

If the child's rhythm converts to a perfusing rhythm, postresusciation care is needed (see section, The Post-resuscitation Phase). If the rhythm converts to a nonshockable rhythm, CPR continues with rhythm analysis approximately every 2 minutes and epinephrine administration about every other period of CPR (see description of the 2-minute periods of CPR in the paragraphs above).

If an advanced airway is not in place at the time of cardiac arrest, the resuscitation team leader must weigh the potential benefits of the advanced airway (i.e., an established airway that allows provision of continuous chest compressions without pauses for ventilation) against the risks of intubation, including the need for interruptions of chest compressions.28 Cuffed endotracheal tubes have been shown to be as safe as uncuffed tubes in children, and may be preferable if the child has noncompliant lungs or a large glottic air leak.149,219

Support of the Parents

The parents should be notified when CPR is necessary and, if possible, they should be offered the opportunity to remain in the room during the resuscitation attempt. Although caregivers may hesitate to allow family members to be present during attempted resuscitation, there is evidence that when the family is offered the option to be present during attempted resuscitation, it is helpful to families in their recovery, and it does not negatively affect the care-team's performance.80,155,298

If at all possible, one member of the healthcare team should be responsible for communicating with the family to help explain what is happening; the staff member ideally remains with the family if they remain in the room during the resuscitation. During any communication, it is important to refer to the child by name139 and to relay the information with sensitivity and compassion. It is equally important to listen to the parents’ questions and fears. Family presence, or at least regular communication with the family during a cardiac arrest, will often help prepare the parents in stages should resuscitation prove unsuccessful.

Extending or Discontinuing a Resuscitation Attempt

Survival with good outcomes after pediatric cardiac arrest has become increasingly common.177,211,214,221 Centers with extracorporeal membrane oxygenator-CPR (ECMO-CPR or ECPR) programs can institute mechanical support of blood flow and oxygenation until the patient can recover. Although ECPR was once considered an extreme measure, reported survival has been relatively high, particularly for patients following cardiovascular surgery. Initial reports of its use are encouraging, with 38% survival to discharge in one study.294 More encouraging, in 5 of 10 children for whom data were available, there was no change in the neurologic assessment score between admission and after ECPR.211 It is important to note that using ECPR requires ready availability of a specialized team and equipment. Excellent CPR must be continued without interruption while the ECPR circuit and personnel are assembled, to minimize the chance of hypoxic-ischemic injury before ECMO can support the circulation. Although ECPR is not widely available, it is an area of active interest in the field of resuscitation and pediatric critical care.

Several factors determine the likelihood of survival after cardiac arrest, including the mechanism of the arrest (e.g., traumatic, asphyxial), location (e.g., out-of-hospital versus in-hospital, ward versus PCCU), response (e.g., monitored versus unmonitored, witnessed versus unwitnessed), and underlying pathophysiology (e.g., cardiomyopathy, congenital defect, single ventricle physiology, drug toxicity, or metabolic derangement). These factors should all be considered before deciding to terminate resuscitative efforts.

In the past, continuation of CPR had been considered futile beyond 15 to 20 minutes of CPR or when more than two doses of epinephrine were needed.325 However, this recommendation is now obsolete, because with improved quality of CPR and better intraresuscitation and postresuscitation care (including ECPR and possible therapeutic hypothermia), intact neurologic survival is often possible despite prolonged CPR. Therefore, a universal or time-based recommendation regarding termination of resuscitation cannot be given.149

Resuscitation Training and Quality Improvement

Every physician and nurse involved in the care of critically ill children must be skilled in providing basic and advanced pediatric life support. Several courses are available through the American Heart Association (the Pediatric Advanced Life Support Course) and the American Academy of Pediatrics (the Advanced Pediatric Life Support Course). All caregivers, including physicians and nurses, should attend such courses and maintain proficiency through recertification and ongoing study and practice. In addition, “mock arrest” situations should be staged frequently by the entire healthcare team. These practice sessions will increase staff familiarity with the principals and essential skills of resuscitation and will improve coordination of efforts during actual resuscitation. A thorough and thoughtful debriefing should occur after any mock arrest session and actual resuscitation to help each team member optimize performance.149

Within the hospital setting, systems can be created to provide a rapid response to patient deterioration or an impending arrest before progressing to cardiac arrest. These systems may include medical emergency or rapid response teams. These programs seek to identify patients at particular risk and intervene early to address the underlying condition and reduce the risk of cardiac arrest; they have been proven effective in reducing respiratory arrest, non-PCCU arrest, and mortality.296 Often the therapy provided is a timely transport to the PCCU, where definitive care can be given and intensive monitoring can be used to reduce the risk of arrest.214

Prevention of any arrest is important. Because asphyxial arrest typically follows a prearrest period of progressive hypoxia, hypercarbia, and acidosis, emergency and rapid response teams should focus on detection and treatment of these conditions.296 Patients with a significant underlying pathologic condition (e.g., cyanotic congenital heart disease), comorbidities (e.g., acute respiratory distress syndrome [ARDS] or renal failure), or abnormal physiology (e.g., shock or anemia) will respond less favorably to resuscitation, so detection and treatment of deterioration in these patients is also important.

For further information about the Pediatric Advanced Life Support courses, contact your local chapter of the American Heart Association. Information about the Advanced Pediatric Life Support Course can be obtained from the American Academy of Pediatrics.

The Postresuscitation Phase

Once circulation is restored, therapeutic hypothermia (i.e., the intentional creation of hypothermia in the patient after cardiac arrest) holds great promise. Although hypothermia after cardiac arrest has been shown to be effective in adults,29,117 randomized, controlled pediatric studies of this modality are not yet available (studies are underway), and extrapolation of adult studies to children is difficult. Studies of cooling after birth asphyxia in neonatal patients support the potential beneficial effects of cooling on neurologic outcome.17,105

Fever following cardiac arrest, brain trauma, stroke, and other ischemic conditions is associated with poor neurologic outcome and hyperthermia following cardiac arrest is common in children.129 Mild induced systemic hypothermia may benefit children resuscitated from nontraumatic cardiac arrest, and careful prevention of fever is very important.

The postresuscitation (or postcardiac arrest) syndrome is a complex combination of pathophysiologic processes commonly seen after successful resuscitation. This complex includes brain injury, myocardial dysfunction, and systemic ischemia-reperfusion response injury. In addition, the underlying pathology that led to the cardiac arrest may still be present in the postresuscitation phase and will often require correction.

Clinical manifestations of postresuscitation brain injury include coma, seizures, myoclonus, varying degrees of neurocognitive dysfunction (ranging from memory deficits to persistent vegetative state), and brain death. As noted, therapeutic hypothermia may offer the hope of improved neurologic outcome in children as it has adults.117

Postresuscitation myocardial dysfunction and hypotensive shock are common163; it appears to be pathophysiologically similar to sepsis-related myocardial dysfunction, including increases in inflammatory mediators and endotheliopathy.6 The condition is typically temporary if the patient survives the period of decreased cardiac function.163

Although the optimal management of postcardiac arrest hypotension and myocardial dysfunction has not been defined, data suggest that aggressive hemodynamic support improves outcomes. Fluid resuscitation and inotropic or vasopressor medications, including epinephrine, dobutamine, dopamine, milrinone, and others, have been used successfully to treat the myocardial dysfunction and hypotension in animals207,222 and in human clinical studies.29,287

How should patients be managed in the postarrest setting? Ideally an organized multidisciplinary postresuscitation protocol begins in the prehospital setting, continues in the emergency department, and is tailored to each patient in the PCCU. Such a protocol includes well-coordinated aggressive critical care, hemodynamic support, induced hypothermia, and percutaneous coronary angioplasty to relieve coronary artery occlusion in adults with sudden cardiac arrest.287

Postcardiac arrest myocardial dysfunction and hemodynamic instability are common and should be anticipated. Therefore continuous electrocardiographic and hemodynamic monitoring should be provided for all patients after successful resuscitation from a cardiac arrest. Furthermore, postarrest echocardiography should be considered for quantifying the degree of myocardial dysfunction and tracking any change or response to therapy.

High-quality critical care with hemodynamic goals of supporting adequate BP, CO, and oxygen delivery to the heart and brain are important. The specific goal values for these indices will vary based on patients and clinical situations, but reasonable interventions for vasodilatory shock with low central venous pressure include fluid resuscitation and vasoactive infusions. Standard treatment for LV myocardial dysfunction includes titrating volume administration, inotropic infusions to promote cardiac contractility, and afterload reduction to reduce myocardial work. Much of the evidence that supports these recommendations is taken from the adult critical care literature. The entire field of postresuscitation care, in both adult and pediatric patients, is an area of active current and future study.

References

1 Abella B.S., et al. Quality of cardiopulmonary resuscitation during in-hospital cardiac arrest. J Am Med Assoc. 2005;293(3):305-310.

2 Abman S.H. Pulmonary hypertension in children: a historical overview. Pediatr Crit Care Med. 2010;11(Suppl.):S4-S9.

3 Absi M.A., Lutterman J., Wetzel G.T. Noninvasive cardiac output monitoring in the pediatric cardiac intensive care unit. Curr Opin Cardiol. 2010;25:77-79.

4 Adams J.E.I.I.I., et al. Cardiac troponin I: a marker with high specificity for cardiac injury. Circulation. 1993;88:101-106.

5 Adelson P.D., et al. Guidelines for the acute management of severe traumatic brain injury in infants, children, and adolescents. Pediatr Crit Care Med. 2003;4(3 Suppl.):S12-S18.

6 Adrie C., et al. Successful cardiopulmonary resuscitation after cardiac arrest as a “sepsis-like” syndrome. Circulation. 2002;106(5):562-568.

7 Albert N.M., et al. Use of aldosterone antagonists in heart failure. J Am Med Assoc. 2009;302(15):1658-1665.

8 Amaral A., Opal S.M., Vincent J.L. Coagulation in sepsis. Intensive Care Med. 2004;30(6):1032-1040.

9 American College of Chest Physicians, and Society of Critical Care Medicine Consensus Conference. Definitions of sepsis and organ failure and guidelines for the use of innovative therapies in sepsis. Crit Care Med. 1992;20:864-875.

10 Annane D., et al. Effect of treatment with low doses of hydrocortisone and fludrocortisone on mortality in patients with septic shock. J Am Med Assoc. 2002;288:862-867.

11 Annane D., Bellissant E., Cavaillon J. Septic shock. Lancet. 2005:365-378.

12 Annane D., et al. Norepinephrine plus dobutamine versus epinephrine alone for management of septic shock: a randomized trial. Lancet. 2007;360:767-784.

13 Annane D., et al. Corticosteroids in the treatment of severe sepsis and septic shock in adults: a systematic review. J Am Med Assoc. 2009;301(22):2362-2375.

14 Atabaki S.M. Pediatric head injury. Ped Rev. 2007;28(6):215-223.

15 Atkins D.L., et al. Epidemiology and outcomes from out-of-hospital cardiac arrest in children: the Resuscitation Outcomes Consortium Epistry-Cardiac Arrest. Circulation. 2009;119(11):1484-1491.

16 Aurigemma G.P., Gaasch W.H. Diastolic heart failure. N Engl J Med. 2004;351(11):1097-1105.

17 Azzopardi D.V., et al. Moderate hypothermia to treat perinatal asphyxial encephalopathy. N Engl J Med. 2009;361(14):1349-1358.

18 Babyn P.S., Gahunia H.K., Massicote P. Pulmonary thromboembolism in children. Pediatr Radiol. 2005;35:258-274.

19 Baden H.P. Does nesiritide offer something new in the management of pediatric heart failure? Pediatric Crit Care Med. 2005;6:613.

20 Baird J.S., Greene A., Schleien C.L. Massive pulmonary embolus without hypoxemia. Pediatr Crit Care Med. 2005;6(5):602-603.

21 Bakker J., et al. Blood lactate levels are superior to oxygen-derived variables in predicting outcome in human septic shock. Chest. 1991;99:956-962.

22 Bakker J., et al. Serial blood lactate levels can predict the development of multiple organ failure following septic shock. Am J Surg. 1996;171:221-226.

23 Baraff L.J. Capillary refill: is it a useful clinical sign? Pediatrics. 1993;92:723-724.

24 Barrett L.K., Singer M., Clapp L.H. Vasopressin: mechanisms of action on the vasculature in health and in septic shock. Crit Care Med. 2007;35(1):33-40.

25 Barton P., et al. Hemodynamic effects of intravenous milrinone lactate in pediatric patients with septic shock. Chest. 1996;109:1302-1312.

26 Berg M., et al. Part 13, pediatric basic life support. In 2010 American Heart Association Guidelines for Cardiopulmonary Resuscitation and Emergency Cardiovascular Care. Circulation. 2010;122(Suppl. 3):S862-S875.

27 Berg R.A., et al. Adverse hemodynamic effects of interrupting chest compressions for rescue breathing during cardiopulmonary resuscitation for ventricular fibrillation cardiac arrest. Circulation. 2001;104(20):2465-2470.

28 Berkowitz I.D., et al. Blood flow during cardiopulmonary resuscitation with simultaneous compression and ventilation in infant pigs. Pediatr Res. 1989;26:558.

29 Bernard S.A., et al. Treatment of comatose survivors of out-of-hospital cardiac arrest with induced hypothermia. N Engl J Med. 2002;346(8):557-563.

30 Bernus A., et al. Brain natriuretic peptide levels in managing pediatric patients with pulmonary atrial hypertension. Chest. 2009;135:745-751.

31 Bersin R.M., Arieff A.I. Use of sodium salts in the treatment of hypoxia-induced acidosis. Circulation. 1988;77:227.

32 Bettendorf M., et al. Tri-iodothyronine treatment in children after cardiac surgery: a double-blind, randomized, placebo-controlled study. Lancet. 2000;356:529-534.

33 Bissler J.J., Welch T.R., Loggie J.M.H. Paradoxical hypertension in hypovolemic children. Pediatr Emerg Care. 1991;7:350-352.

34 Boehmer J.P., Popjes E. Cardiac failure: mechanical support strategies. Crit Care Med. 2006;24(9):S268-S277.

35 Bratton S.L. Patterns of septic shock in children: warm versus cold shock. AAP Grand Rounds. 2009;21(2):16.

36 Braun J.P., et al. Successful treatment of dilative cardiomyopathy in a 12-year-old-girl using the calcium sensitizer levosimendan after weaning from mechanical biventricular assist support. J Cardiothorac Vasc Anesth. 2004;18:772-774.

37 Brierley J., Peters M.J. Distinct hemodynamic patterns of septic shock at presentation to pediatric intensive care. Pediatrics. 2008;122(4):752-759.

38 Brierley J., Carcillo J.A., Choong K., Cornell T., et al. Clinical practice parameters for hemodynamic support of pediatric and neonatal septic shock: 2007 update from the American College of Critical Care Medicine. Crit Care Med. 2009;37:666-688.

39 Brilli R.J., Goldstein B. Pediatric sepsis definitions: past, present and future. Pediatr Crit Care Med. 2005;6(3):S6-S8.

39a Brocklehurst P. and the Neonatal Immunotherapy Study (INIS) Collaborative Group. Treatment of neonatal sepsis with intravenous immune globulin. N Engl J Med. 2011;365:1201-1211.

40 Bromberg B.I., et al. Recognition and management of nonpenetrating cardiac trauma in children. J Pediatr. 1996;128:536-541.

41 Bronicki R.A., Anas N.G. Cardiopulmonary interaction. Pediatr Crit Care Med. 2009;10:313-322.

42 Brown C.G., Dzwonczyk R. Signal analysis of the human electrocardiogram during ventricular fibrillation: frequency and amplitude parameters as predictors of successful countershock. Ann Emerg Med. 1996;27(2):184-188.

43 Brown N.J., Vaughan D.E. Angiotensin-converting enzyme inhibitors. Circulation. 1998;97:1411-1420.

44 Bunnell E., Parrillo J.E. Cardiac dysfunction during septic shock. Clin Chest Med. 1996;17:237-248.

45 Burch M. Heart failure in the young. Heart. 2002;88:198-202.

46 Burns J.P. Septic shock in the pediatric patient: pathogenesis and novel treatments. Pediatr Emerg Care. 2003;19(2):112-115.

47 Burton A.L. The law of the heart. In: Burton A.C., editor. Physiology and biophysics of the circulation. Chicago: Year Book Medical Publishers, 1972.

48 Cameron J.L., Fontanarosa P.B., Passalaqua A.M. A comparative study of peripheral to central circulation delivery times between intraosseous and intravenous injection using a radionuclide technique in normovolemic and hypovolemic canines. J Emerg Med. 1989;7(2):123-127.

49 Canter C.E., Strauss A.W. Cardiomyopathies—when to think of congenital causes. Contemp Pediatr. 1995;12:25-40.

50 Carcillo J.A., David A.L., Zaritsky A. Role of early fluid resuscitation in pediatric septic shock. J Am Med Assoc. 1991;266:1242-1245.

51 Carcillo J.A., Cunnion R.E. Septic shock. Crit Care Clinics. 1997;13:553-574.

52 Carcillo J.A., et al. Clinical practice parameters for hemodynamic support of pediatric and neonatal patients in septic shock. Crit Care Med. 2002;30:1365-1378.

53 Carcillo J.A., et al. Shock: an overview. In: Wheeler D.S., et al, editors. Resuscitation and stabilization of the critically ill child. London: Springer-Verlag; 2009:89-113.

54 Carter B.G., Butt W., Taylor A. ICP and CPP: excellent predictors of long term outcome in severely brain injured children. Childs Nerv Syst. 2008;24:245-251.

55 Casella E.S., Rogers M.L., Zahka K.G. Developmental physiology of the cardiovascular system. In: Rogers M.C., editor. Textbook of pediatric intensive care. Baltimore: Williams and Wilkins, 1987.

56 Ceneviva G., et al. Hemodynamic support in fluid-refractory pediatric septic shock. Pediatrics. 1998;102:e19.

57 Chameides L., editor. Textbook of pediatric advanced life support. Dallas: American Heart Association, 1988.

57a Chameides L., Samson R., Schexnayder S., Hazinski M.F., editors. Pediatric advanced life support provider manual. Dallas: American Heart Association, 2011.

58 Checchia P.A., Dietrich A., Perkin R.M. Current concepts in the recognition and management of pediatric cardiogenic shock and congestive heart failure. Ped Emerg Med Reports. 2000;5(5):41-60.

59 Chen D., et al. Cytokines and acute heart failure. Crit Care Med. 2008;26(Suppl.):S9-S16.

60 Chesnut R.M. Avoidance of hypotension: Condition sine qua non of successful severe head-injury management. J Trauma. 1997;42:S4-S9.

61 Choi P., et al. Crystalloids vs. colloids in fluid resuscitation: a systematic review. Crit Care Med. 1999;27:200-210.

62 Choong K., Kisson N. Vasopressin in pediatric shock and cardiac arrest. Pediatr Crit Care Med. 2008;9:372-379.

63 Cobb J.P. Use of nitric oxide synthase inhibitors to treat septic shock: the light has changed from yellow to red. Crit Care Med. 1999;27:855-856.

64 Costello J.M., Goodman D.M., Green T.P. A review of the natriuretic hormone system’s diagnostic and therapeutic potential in critically ill children. Pediatr Crit Care Med. 2006;7(4):308-318.

65 Critchley L., Peng Z., Fok B. Testing the reliability of a new ultrasound cardiac output monitor, the USCOM, by using aortic flow probes in anesthetized dogs. Anesth Analg. 2005;100(3):748-753.

66 Crookes B.A., et al. Noninvasive muscle oxygenation to guide fluid resuscitation after traumatic shock. Surgery. 2004;135:662-670.

67 de Jonge R.C.J., Polderman K.H., Gemke R. Central venous catheter use in the pediatric patient: Mechanical and infectious complications. Pediatr Crit Care Med. 2005;6:329-339.

68 De Kleijn E.D., et al. Low serum cortisol in combination with high adrenocorticotrophic hormone concentrations is associated with poor outcome in children with severe meningococcal disease. Pediatr Infect Dis J. 2002;21:330-336.

69 Dean J.M., et al. Age-related changes in chest geometry during cardiopulmonary resuscitation. J Appl Physiol. 1987;62(6):2212-2219.

70 DeBacker D., et al. Comparison of dopamine and norepinephrine in the treatment of shock. N Engl J Med. 2010;362:779-789.

71 Dellinger R.P., et al. Surviving sepsis campaign: international guidelines for management of severe sepsis and septic shock. Crit Care Med. 2008;36(1):196-327.

72 deOliveira C.F., et al. ACCM/PALS haemodynamic support guidelines for paediatric septic shock: an outcomes comparison with and without monitoring central venous oxygen saturation. Intensive Care Med. 2008;34:1065-1075.

73 Diana M.C., et al. Sudden death in an infant revealing atypical Kawasaki disease. Pediatr Emerg Care. 2006;22(1):35-37.

74 Didwania A., et al. Effect of intravenous lactated Ringer’s solution infusion on the circulating lactate concentration. Crit Care Med. 1997;25:1851-1854.

75 Domico M., et al. Elevation of brain natriuretic peptide level in children with septic shock. Pediatr Crit Care Med. 2008;9:478-483.

76 Dominquez S.R., et al. Kawasaki disease in a pediatric intensive care unit: a case-control study. Pediatrics. 2008;122:e786-e790.

77 Donoghue A., et al. Bradycardia in children. Pediatrics. 2009;124(6):1541-1548. Epub 2009 Nov 16

78 Dowd M.D., Krug S. Pediatric blunt cardiac injury: epidemiology, clinical features, and diagnosis. J Trauma. 1996;40:61-67.

79 Driscoll D.J. Left-to-right shunt lesions. Pediatr Clin North Am. 1999;46:355-368.

80 Dudley N.C., et al. The effect of family presence on the efficiency of pediatric trauma resuscitations. Ann Emerg Med. 2009;53(6):777-784. e773

81 Dueck M.H., et al. Trends but not individual values of central venous oxy gen saturation agree with mixed venous oxygen saturation during varying hemodynamic conditions. Anesthesiology. 2005;103(2):249-257.

82 Dung N.M., et al. Fluid replacement in dengue shock syndrome: a randomized, double-blind comparison of four intravenous-fluid regimens. Clin Infect Dis. 1999;29:787-794.

83 Duser M.W., et al. Ischemic skin lesions as a complication of continuous vasopressin infusion in catecholamine-resistant vasodilatory shock: incidence and risk factors. Crit Care Med. 2003;31:1394-1398.

84 Eftestol T., Sunde K., Steen P.A. Effects of interrupting precordial compressions on the calculated probability of defibrillation success during out-of-hospital cardiac arrest. Circulation. 2002;105(19):2270-2273.

85 Eisenberg M., Bergner L., Halstrom A. Epidemiology of cardiac arrest and resuscitation in children. Ann Emerg Med. 1983;12:672.

86 Ellis D.Y., et al. Cricoid pressure in emergency department rapid sequence tracheal intubations: a risk-benefit analysis. Ann Emerg Med. 2007;50(6):653-665.

87 El-Nawawy A., et al. Intravenous polyclonal immunoglobulin administration to sepsis syndrome patients: a prospective study in a pediatric intensive care unit. J Trop Pediatr. 2005;51:271-278.

88 Emory E.F., Greenough A. Efficacy of low-dose dopamine infusion. Acute Paediatr. 1993;82:430-432.

89 Ernest D., Belzberg A.S., Dodek P.M. Distribution of normal saline and 5% albumin infusion in septic patients. Crit Care Med. 1999;27:46-50.

90 Fakler U., Pauli C., Balling G., Lorenz H.P., Eicken A., Hennig M., et al. Cardiac index monitoring by pulse contour analysis and thermodilution after pediatric cardiac surgery. J Thorac Cardiovasc Surg. 2007;133(1):224-228.

91 Fadel P.J., et al. Noninvasive assessment of sympathetic vasoconstriction in human and rodent skeletal muscle using near-infrared spectroscopy and Doppler ultrasound. J Appl Physiol. 2004;96:1323-1330.

92 Falk J.L., O’Brien J.F., Kerr R. Fluid resuscitation in traumatic hemorrhagic shock. Crit Care Clin. 1992;8:323-340.

93 Faustino E.V., Apkon M. Persistent hyperglycemia in critically ill children. J pediatr. 2005;146:30-34.

94 Fedderly R.T. Left ventricular outflow obstruction. Pediatr Clin North Am. 1999;46:369-383.

95 Feneley M.P., et al. Influence of compression rate on initial success of resuscitation and 24 hour survival after prolonged manual cardiopulmonary resuscitation in dogs. Circulation. 1988;77(1):240-250.

96 Finfer S., et al. A comparison of albumin and saline for fluid resuscitation in the intensive care unit. N Engl J Med. 2004;350(22):2247-2256.

97 Fried I., et al. Comparison of N-terminal Pro-B-Type natriuretic peptide levels in critically ill children with sepsis versus acute left ventricular dysfunction. Pediatrics. 2006;118:e1165.

98 Friedman W.F., George B.L. Treatment of congestive heart failure by altering loading conditions of the heart. J Pediatr. 1985;106:697.

99 Gaines B.A., Ford H.R. Abdominal and pelvic trauma in children. Crit Care Med. 2002;30(11 Suppl.):S416-S423.

100 Gausch W.H. Diagnosis and treatment of heart failure based on left ventricular systolic or diastolic dysfunction. J Am Med Assoc. 1994;271:1276-1280.

101 Gazmuri R.J., et al. Cardiac effects of carbon dioxide-consuming and carbon dioxide-generating buffers during cardiopulmonary resuscitation. J Am Coll Cardiol. 1990;15(2):482-490.

102 Gazmuri R., et al. Arterial PCO2 as an indicator of systemic perfusion during CPR. Crit Care Med. 1989;17:237.

103 Gazmuri R., et al. Cardiac effects of carbon dioxide-consuming and carbon dioxide-generating buffers during cardiopulmonary resuscitation. J Am Coll Cardiol. 1990;15:482.

104 Gillis J., et al. Results of inpatient pediatric resuscitation. Crit Care Med. 1986;14:469.

105 Gluckman P.D., et al. Selective head cooling with mild systemic hypothermia after neonatal encephalopathy: multicentre randomised trial. Lancet. 2005;365(9460):663-670.

106 Goetting M.G., Paradis N.A. High dose epinephrine in refractory pediatric cardiac arrest. Crit Care Med. 1989;17:1258.

107 Goetting M.G., Paradis N.A. High-dose epinephrine improves outcome from pediatric cardiac arrest. Ann Emerg Med. 1990;20:22.

108 Goldman A.P., et al. Extracorporeal support for intractable cardiorespiratory failure due to meningococcal disease. Lancet. 1997;349:466-469.

109 Goldstein B., et al. International pediatric sepsis consensus conference: definitions for sepsis and organ dysfunction in pediatrics. Pediatr Crit Care Med. 2005;6:2-8.

110 Goldstein B., et al. ENHANCE: Results of a global open-label trial of Drotrecogin alfa (activated) in children with severe sepsis. Pediat Crit Care Med. 2006;7:200-211.

111 Goodfriend T.L., Elliot M.E., Catt K.J. Angiotensin receptors and their antagonists. N Engl J Med. 1996;334:1649-1654.

112 Gorelick M.H., Shaw K.N., Baker M.D. Effect of ambient temperature on capillary refill in healthy children. Pediatrics. 1993;92:699-702.

113 Gorelick M.H., Shaw K.N., Murphy K.O. Validity and reliability of clinical signs in the diagnosis of dehydration in children. Pediatrics. 1997;99:e6.

114 Greyson C.R. Pathophysiology of right ventricular failure. Crit Care Med. 2008;36(Suppl.):S57-S65.

115 Grossman W. Diastolic dysfunction in CHF. N Engl J Med. 1991;325:1557-1564.

116 Guay J., Lortie L. An evaluation of pediatric in-hospital advanced life support interventions using the pediatric Utstein guidelines: a review of 203 cardiorespiratory arrests. Can J Anaesth. 2004;51(4):373-378.

117 HACA (HACASG). Mild therapeutic hypothermia to improve the neurologic outcome after cardiac arrest. N Engl J Med. 2002;346(8):549-556.

118 Haites N.E., et al. Assessment of cardiac output by Doppler ultrasound technique alone. Br Heart J. 1985;53(2):123-129.

119 Han Y.Y., et al. Early reversal of pediatric-neonatal septic shock by community physicians is associated with improved outcome. Pediatrics. 2003;112:793-799.

120 Haque I.U., Zaritsky A.L. Analysis of the evidence for the lower limit of systolic and mean arterial pressure in children. Pediatr Crit Care Med. 2007;8(2):138-144.

121 Hartsilver E.L., Vanner R.G. Airway obstruction with cricoid pressure. Anaesthesia. 2000;55(3):208-211.

122 Haupt M.T. Impaired oxygen extraction in sepsis: is supranormal oxygen delivery helpful? Crit Care Med. 1997;25:904-905.

123 Haupt M.T., Kaufman B.S., Carlson R.W. Fluid resuscitation in patients with increased vascular permeability. Crit Care Clin. 1992;8:341-353.

124 Hayes M.A., et al. Oxygen transport patterns in patients with sepsis syndrome or septic shock: influence of treatment and relationship to outcome. Crit Care Med. 1997;25:926-936.

125 Hayes M.A., et al. Symmetrical peripheral gangrene: association with noradrenaline administration. Intensive Care Med. 1992;18:433-436.

126 Hazinski M.F., Nolan J.N. Part 1: executive summary. In 2010 International Consensus on CPR Science with Treatment Recommendations. Circulation. 2010;122(Suppl. 2):S250-S275.

127 Hazinski M.F. Sudden cardiac death in children. Crit Care Q. 1984;7:59.

128 Heerman W., et al. Accuracy of non-invasive cardiac monitoring (USCOM). Crit Care Med. 2006;34(12 Suppl. 2):A61.

129 Hickey R.W., et al. Hypothermia and hyperthermia in children after resuscitation from cardiac arrest. Pediatrics. 2000;106(pt 1)(1):118-122.

130 Hinkle A.J. A rapid and reliable method of selecting endotracheal tube size in children. Anesth Analg. 1988;67:S-592. (abstract)

131 Hirsch R., et al. Cardiac troponin I in pediatrics: normal values and potential use in the assessment of cardiac injury. J Pediatr. 1997;130:872-877.

132 Hoffman G.M., Ghanayem N.S., Tweddell J.S. Noninvasive assessment of cardiac output. Semin Thorac Cardiovasc Surg Pediatr Card Surg Ann. 2005;8:12-21.

133 Hoffman G.M., et al. Changes in cerebral and somatic oxygenation during stage 1 palliation of hypoplastic left heart syndrome using continuous regional cerebral perfusion. J Thorac Cardiovasc Surg. 2004;127:223-233.

134 Hoffman T.M., et al. Efficacy and safety of milrinone in preventing low cardiac output syndrome in infants and children after corrective surgery for congenital heart disease. Circulation. 2003;107:996-1002.

135 Hotchkiss R.S., Karl I.E. The pathophysiology and treatment of sepsis. N Engl J Med. 2003;348:138-150.

136 Hunter J.J., Chien K.R. Signaling pathways for cardiac hypertrophy and failure. N Engl J Med. 1999;341:1276-1283.

137 Inwald D.P., et al. Emergency management of children with severe sepsis in the United Kingdom: the results of the Paediatric Intensive Care Society sepsis audit. Arch Dis Child. 2009;94:348-353.

138 Jacobs B.R. Central venous catheter occlusion and thrombosis. Crit Care Clin. 2003;19:489-514.

139 Jezierski M. Infant death: guidelines for support of parents in the emergency department. J Emerg Nurs. 1989;15(6):475-476.

140 Kahn J.M., Kress J.P., Hall J.B. Skin necrosis after extravasation of low-dose vasopressin administered for septic shock. Crit Care Med. 2002;30:1899-1901.

141 Kallen R.J. The management of diarrheal dehydration in infants using parenteral fluids. Pediatr Clin North Am. 1990;37:265.

142 Kanaan U.S., Chiang V.W. Cardiac troponins in pediatrics. Pediatr Emerg Care. 2004;20(5):323-329.

143 Kanegaye J.T., et al. Recognition of a Kawasaki disease shock syndrome. Pediatrics. 2009;123(5):e783-e789.

144 Kanter R.K., et al. Pediatric emergency intravenous access: evaluation of a protocol. Am J Dis Child. 1986;140:132.

145 Kellum J.A., Decker J. Use of dopamine in acute renal failure: a meta-analysis. Crit Care Med. 2001;29:1526-1531.

146 Kern K.B., et al. Importance of continuous chest compressions during cardiopulmonary resuscitation: improved outcome during a simulated single lay-rescuer scenario. Circulation. 2002;105(5):645-649.

147 Kern K.B., et al. A study of chest compression rates during cardiopulmonary resuscitation in humans. The importance of rate-directed chest compressions. Arch Intern Med. 1992;152(1):145-149.

148 Kitamura T., et al. Conventional and chest-compression-only cardiopulmonary resuscitation by bystanders for children who have out-of-hospital cardiac arrests: a prospective, nationwide, population-based cohort study. Lancet. 2010;375(9723):1347-1354.

149 Kleinman M., et al. Part 14, pediatric advanced life support in 2010 American heart association guidelines for cardiopulmonary resuscitation and emergency cardiovascular care. Circulation. 2010;122(Suppl. 3):S876-S908s.

150 Klemperer J.D., et al. Thyroid hormone treatment after coronary-artery bypass surgery. N Engl J Med. 1995;333:1522-1527.

151 Klinzing S., et al. High dose vasopressin is not superior to norepinephrine in septic shock. Crit Care Med. 2003;31:2646-2650.

152 Knapp J.F. Practical issues in the care of pediatric trauma patients. Curr Probl Pediatr. 1998;28(10):305-328.

153 Knoester H., et al. Cardiac function in pediatric septic shock survivors. Arch Pediatr Adolesc Med. 2008;162(12):1164-1168.

154 Konstantinides S. Acute pulmonary embolism. N Engl J Med. 2008;359(26):2804-2813.

155 Korth S.K. Unexpected pediatric death in the emergency department: supporting the family. J Emerg Nurs. 1988;14:302.

156 Kouwenhoven W.B., Jude J.R., Knickerbocker G.G. Closed-chest cardiac massage. J Am Med Assoc. 1960;173:1064-1067.

157 Krivitski N.M., Kislukhin W., Thuramalla N.V. Theory and in-vitro validation of a new extracorporeal AV loop approach for hemodynamic assessment in pediatric and neonatal ICU patients. Pediatr Crit Care Med. 2008;9(4):423-428.

158 Kurth C.D., Levy W.J., McCann J. Near-infrared spectroscopy cerebral oxygen saturation thresholds for hypoxia-ischemia in piglets. J Cereb Blood Flow Metab. 2002;22:335-341.

159 Lacroix J., Cotting J. Severity of illness and organ dysfunction scoring in children. Pediatr Crit Care Med. 2005;6(3):S126-S134.

160 Lacroix J., et al. Transfusion strategies for patients in pediatric intensive care units. N Engl J Med. 2007;356:1609-1619.

161 Lambermont B., et al. Effects of endotoxic shock on right ventricular systolic function and mechanical efficiency. Cardiovasc Res. 2003;59:412-418.

162 Landry D.W., Oliver J.A. The pathogenesis of vasodilatory shock. N Engl J Med. 2001;345(8):588-595.

163 Laurent I., et al. Reversible myocardial dysfunction in survivors of out-of-hospital cardiac arrest. J Am Coll Cardiol. 2002;40(12):2110-2116.

164 Leclere F., et al. Cumulative influence of organ dysfunctions and septic state on mortality of critically ill children. Am J Respir Crit Care Ced. 2005;171:348-353.

165 Levi M. Disseminated intravascular coagulation. Crit Care Med. 2007;35:2191-2195.

166 Levi M., vander Poll T. Inflammation and coagulation. Crit Care Med. 2010;38(Suppl.):S26-S34.

167 Levin E.R. Endothelins. N Engl J Med. 1995;333:356-363.

168 Levin E.R., Gardner D.G., Samson W.K. Natriuretic peptides. N Engl J Med. 1998;339:321-328.

169 Levine H.F., Gausch W.H. Diastolic compliance of the left ventricle. Med Concepts Cardiovasc Dis. 1978;47:95.

170 Levy J.H. Treating shock—old drugs, new ideas. N Engl J Med. 2010;362(9):841-842.

171 Lewis J.K., et al. Outcome of pediatric resuscitation. Ann Emerg Med. 1983;12:297.

172 Liang K.V., et al. Acute decompensation heart failure and the cardiorenal syndrome. Crit Care Med. 2008;36(Suppl.):S75-S88.

173 Liedel J.L., et al. Use of vasopressin in refractory hypotension in children with vasodilatory shock: five cases and a review of the literature. Pediatr Crit Care Med. 2002;3(1):15-18.

174 Lindsay C.A., et al. Pharmacokinetics and pharmodynamics of milrinone lactate in pediatric patients with septic shock. J Pediatr. 1998;132:329-334.

175 Little W.C., Freeman G.L. Pericardial disease. Circulation. 2006;113:1622-1632.

176 Lodha R., et al. Serial circulating vasopressin levels in children with septic shock. Pediatric Crit Care Med. 2006;7:220-224.

177 Lopez-Herce J., et al. Characteristics and outcome of cardiorespiratory arrest in children. Resuscitation. 2004;63(3):311-320.

178 Lopez-Herce J.C., et al. Outcome of out-of-hospital cardiorespiratory arrest in children. Pediatr Emerg Care. 2005;21(12):807-815.

179 Lubitz D.S., et al. A rapid method for estimating weight and resuscitation drug dosages from length in the pediatric age group. Ann Emerg Med. 1988;17:576.

180 Lucking S.E., et al. Dependence of oxygen consumption on oxygen delivery in children with hyperdynamic septic shock and low oxygen extraction. Crit Care Med. 1990;18:1316-1318.

181 Luckner G., et al. Arginine vasopressin in 316 patients with advanced vasodilatory shock. Crit Care Med. 2005;33:2659-2666.

182 Luscher T.F. The endothelium and cardiovascular disease—a complex relation. N Engl J Med. 1994;330:1081-1083.

183 Maar S.P. Searching for the Holy Grail: a review of markers of tissue perfusion in pediatric critical care. Pediatr Emerg Care. 2008;24(12):883-887.

184 Macicek S.M., et al. Acute heart failure syndromes in the pediatric emergency department. Pediatrics. 2009;124:e898-e904.

185 MacLeod J., et al. Predictors of mortality in trauma patients. Am Surg. 2004;70:805-810.

186 Mahar K.O., et al. B-type natriuretic peptide in the emergency diagnosis of critical heart disease in children. Pediatrics. 2008;121:e1484-e1488.

187 Mahle W.T. A dangerous case of colic: anomalous left coronary artery presenting with paroxysms of irritability. Pediatr Emerg Care. 1998;14:24-27.

188 Mahle W.T., et al. Nesiritide in infants and children with congestive heart failure. Pediatr Crit Care Med. 2005;6:543-546.

189 Maier G.W., et al. The physiology of external cardiac massage: high-impulse cardiopulmonary resuscitation. Circulation. 1984;70(1):86-101.

190 Marik P.E. Critical illness-related corticosteroid insufficiency. Chest. 2009;135:181-193.

191 Marik P.E., Varon J. The hemodynamic derangements in sepsis: implications for treatment strategies. Chest. 1998;114:854-860.

192 Markovitz B.P., et al. A retrospective cohort study of prognostic factors associated with outcome in pediatric severe sepsis: what is the role of steroids? Pediatr Crit Care Med. 2005;6:270-274.

193 Marshall J.C., Charbonney E., Gonzako P.D. The immune system in critical illness. Clin Chest Med. 2008;29:605-616.

194 Martin J.B., Wheeler A.P. Approach to the patient with sepsis. Clin Chest Med. 2009;30:1-16.

195 Martinot A., et al. Sepsis in neonates and children: definitions, epidemiology, and outcome. Pediatr Emerg Care. 1997;13:277-281.

196 Marx G., Reinhart K. Venous oximetry. Curr Opin Crit Care. 2006;12(3):263-268.

197 Matok I., et al. Terlipressin after children with extremely low cardiac output after open heart surgery. Ann Pharmacother. 2009;43:423-429.

198 Mazzoni M.L., et al. Lumenal narrowing and endothelial cell swelling in skeletal muscle capillaries during hemorrhagic shock. Circ Shock. 1989;29:27-39.

199 Mazzoni M.L., et al. Capillary narrowing in hemorrhagic shock is rectified by hyperosmotic saline-dextron reinfusion. Circ Shock. 1990;31:407-418.

200 McKiernan C.A., Liberman S.A. Circulatory shock in children: an overview. Pediatr Rev. 2005;26(12):451-459.

201 McLean A.S., et al. Prognostic values of B-type natriuretic peptide in severe sepsis and septic shock. Crit Care Med. 2007;35:1019-1026.

202 Meadows D., et al. Reversal of intractable septic shock with norepinephrine therapy. Crit Care Med. 1988;16:663-666.

203 Meaney P.A., et al. Higher survival rates among younger patients after pediatric intensive care unit cardiac arrests. Pediatrics. 2006;118(6):2424-2433.

204 Mettauer N., Brierley J. A novel use of etomidate for intentional adrenal suppression to control severe hypercortisolemia of childhood. Pediatr Crit Care Med. 2009;10:e37-e40.

205 Meyer D.M., Jessen M.E. Results of extracorporeal membrane oxygenation in children with sepsis: the Extracorporeal Life Support Organization. Ann Thorac Surg. 1997;63:756-761.

206 Meyer R.A. Echocardiography. In: Admas F.H., Emmanouilides G.C., Riemenschneider S., editors. Moss’ heart disease in infants, children and adolescents. Baltimore: Williams and Wilkins, 1989.

207 Meyer R.J., et al. Post-resuscitation right ventricular dysfunction: delineation and treatment with dobutamine. Resuscitation. 2002;55(2):187-191.

208 Michael J.R., et al. Mechanisms by which epinephrine augments cerebral and myocardial perfusion during cardiopulmonary resuscitation in dogs. Circulation. 1984;69:822.

209 Moffett B.S., Price J.F. Evaluation of sodium nitroprusside toxicity in pediatric cardiac surgical patients. Ann Pharmacother. 2008;42:1600-1604.

210 Moncada S., Higgs A. The L-arginine-nitric oxide pathway. N Engl J Med. 1993;329:2002-2012.

211 Morris M.C., Wernovsky G., Nadkarni V.M. Survival outcomes after extracorporeal cardiopulmonary resuscitation instituted during active chest compressions following refractory in-hospital pediatric cardiac arrest. Pediatr Crit Care Med. 2004;5(5):440-446.

212 Munt B., et al. Diastolic filling in human severe sepsis: an echocardiographic study. Crit Care Med. 1998;26:1829-1833.

213 Nadel S., et al. Drotrecogin alpha (activated) in children with severe sepsis: a multicentre phase III randomized controlled trial. Lancet. 2007;369:836-843.

214 Nadkarni V.M., et al. First documented rhythm and clinical outcome from in-hospital cardiac arrest among children and adults. J Am Med Assoc. 2006;295(1):50-57.

215 Namachivayam P., et al. Early experience with Levosimendan in children with ventricular dysfunction. Pediatr Crit Care Med. 2006;7:445-448.

216 Narula J., Kharbandu S., Khan B. Apoptosis and the heart. Chest. 1997;112:1358-1362.

217 Nasser N., Bar-Oz B., Nir A. Natriuretic peptides and heart disease in infants and children. J Pediatr. 2005:248-253.

218 Newburger J.W., et al. Diagnosis, treatment, and long-term management of Kawasaki disease: a statement for health professionals from the committee on rheumatic fever, endocarditis, Kawasaki disease, Council on Cardiovascular Disease in the Young, American Heart Association. Pediatrics. 2004;114(6):1708-1733.

219 Newth C.J., et al. The use of cuffed versus uncuffed endotracheal tubes in pediatric intensive care. J Pediatr. 2004;144(3):333-337.

220 Ngo N.T., et al. Acute management of dengue shock syndrome: a randomized double-blind comparison of 4 intravenous fluid regimens in the first hour. Clin Infect Dis. 2001;32:204-213.

221 Nichols D.G., et al. Factors influencing outcome of cardiopulmonary arrest in children. Pediatr Emerg Care. 1986;2:1.

222 Niemann J.T., et al. Milrinone facilitates resuscitation from cardiac arrest and attenuates postresuscitation myocardial dysfunction. Circulation. 2003;108(24):3031-3035.

223 Niemann J.T., Stratton S.J. Endotracheal versus intravenous epinephrine and atropine in out-of-hospital “primary” and postcountershock asystole. Crit Care Med. 2000;28(6):1815-1819.

224 Niemann J.T., et al. Pressure-synchronized cine-angiography during experimental cardiopulmonary resuscitation. Circulation. 1981;64:985.

225 Nieves J., Kohr L. Nursing considerations in the care of patients with pulmonary hypertension. Pediatr Crit Care Med. 2010;11(Suppl.):S74-S78.

226 Nimah M., Brilli R.J. Coagulation dysfunction in sepsis and multiple organ system failure. Crit Care Clin. 2003;19:441-458.

227 Ninis N., et al. The role of healthcare delivery in the outcome of meningococcal disease in children: case-control study of fatal and non-fatal cases. BMJ. 2005;330:1475.

228 Nollert G., Jonas R.A., Reichart B. Optimizing cerebral oxygenation during cardiac surgery: a review of experimental and clinical investigations with near infrared spectrophotometry. Thorac Cardiovasc Surg. 2000;48:247-253.

229 O’Connor C.M., Gattis W.A., Swedberg K. Current and novel pharmacologic approaches in advanced heart failure. Heart Lung. 1999;28:227-239.

230 Olasveengen T.M., et al. Intravenous drug administration during out-of-hospital cardiac arrest: a randomized trial. J Am Med Assoc. 2009;302(20):2222-2229.

231 Opal S.M. Concept of PIRO as a new conceptual framework to understand sepsis. Pediatr Crit Care Med. 2005;6(3):S55-S60.

232 Opal S.M., Cohen J. Clinical gram-positive sepsis: does it fundamentally differ from gram-negative bacterial sepsis? Crit Care Med. 1999:1608-1616.

233 Orlowski J.P. Optimum position for external cardiac compression in infants and young children. Ann Emerg Med. 1986;15:667.

234 O’Rourke P.P. Outcome of children who are apneic and pulseless in the emergency room. Crit Care Med. 1986;14:466.

235 Pacher R., et al. Prognostic impact of big endothelin-1 plasma concentrations compared with invasive hemodynamic evaluation in severe heart failure. J Am Coll Cardiol. 1996;27:633-641.

236 Paradis N.A., et al. Coronary perfusion pressure and the return of spontaneous circulation in human cardiopulmonary resuscitation. J Am Med Assoc. 1990;263(8):1106-1113.

237 Parasuraman S., Goldhabar S.Z. Venous thromboembolism in children. Circulation. 2006;113(2):e12-e16.

238 Parker M.M. Pathophysiology of cardiovascular dysfunction in septic shock. New Horizons. 1998;6:130-138.

239 Parker M.M. Pediatric definitions for sepsis: it’s about time. Pediatr Crit Care Med. 2005;6(1):83.

240 Parrillo J.E. Septic shock—vasopressin, norepinephrine, and urgency. N Engl J Med. 2008;358(9):954-955.

241 Pathan N., Faust S.N., Levin M. Pathophysiology of meningococcal meningitis and septicaemia. Arch Dis Child. 2003;88:601-607.

242 Patterson S.W., Starling E.H. On the mechanical factors which determine the output of the ventricle. J Physiol. 1914;48:357.

243 Perkin R.M. Current concepts in the recognition and management of pediatric hypovolemic and septic shock. Pediatr Emerg Med Rep. 1999;4(10):95-114.

244 Perkin R.M., Anas N.G. Nonsurgical contractility manipulation of the failing circulation. In: Swellow D.B., Raphaely R.L., editors. Cardiovascular problems in pediatric critical care. New York: Churchhill Livingstone; 1986:229-256.

245 Perkin R.M. Levin DL. Shock in the pediatric patient. Part I. J Pediatr. 1982;101:163-169.

246 Perkin R.M., Levin D.L. Shock in the pediatric patient. Part II. Therapy. J Pediatr. 1982;101:319-332.

247 Perkin R.M., et al. Dobutamine: a hemodynamic evaluation in children with shock. J Pediatr. 1982;100:977-983.

248 Perondi M.B., et al. A comparison of high-dose and standard-dose epinephrine in children with cardiac arrest. N Engl J Med. 2004;350(17):1722-1730.

249 Petre R., Chilcott M. Blunt trauma to the heart and great vessels. N Engl J Med. 1997;336:626-632.

250 Pitt B. Blockade of the renin-angiotensin system. Cardiol Clin. 1994;12:101-113.

251 Pitt B., et al. The effect of spironolactone on morbidity and mortality in patients with severe heart failure. N Engl J Med. 1999;334:709-717.

252 Pizarro C.F., et al. Absolute and relative adrenal insufficiency in children with septic shock. Crit Care Med. 2005;33:855-859.

253 Pollack M.M., Fields A.I., Ruttimann U.E. Sequential cardiopulmonary variables of infants and children in septic shock. Crit Care Med. 1984;12:554-559.

254 Pollack M.M., Fields A.I., Ruttiman U.E. Distributions of cardiopulmonary variables in pediatric survivors and non-survivors of septic shock. Crit Care Med. 1985;13:454-459.

255 Pytte M., et al. Haemodynamic effects of adrenaline (epinephrine) depend on chest compression quality during cardiopulmonary resuscitation in pigs. Resuscitation. 2006;71(3):369-378.

256 Raffini L., et al. Dramatic increase in venous thromboembolism in Children’s Hospitals in the United States from 2001-2007. Pediatrics. 2009;124:1001-1008.

257 Rajagopal S.K., et al. Extracorporeal membrane oxygenation for the support of infants, children, and young adults with acute myocarditis: a review of the Extracorporeal Life Support Organization registry. Crit Care Med. 2010;38:382-387.

258 Ralston D.R., St. John R.C. Immunotherapy for sepsis. Clin Chest Med. 1996;17:307-317.

259 Ralston M., et al, editors. PALS provider manual. Dallas; American Heart Association:2006:86

260 Rhodes A., Bennett E.D. Early goal-directed therapy: an evidence-based review. Crit Care Med. 2004;32(Suppl.):S448-S450.

261 Riordan F.A., et al. Admission cortisol and adrenocorticotrophic hormone levels in children with meningococcal disease: evidence of adrenal insufficiency? Crit Care Med. 1999;27:2257-2261.

262 Rivers E., et al. Early goal-directed therapy in the treatment of severe sepsis and septic shock. N Engl J Med. 2001;345:1368-1377.

263 Rosenweig E.B., et al. Intravenous arginine-vasopressin in children with vasodilatory shock after cardiac surgery. Circulation. 1999;100(19 Suppl.):II182-II486.

264 Rudiger A., Singer M. Mechanisms of sepsis-induced cardiac dysfunction. Crit Care Med. 2007;35(6):1599-1608.

265 Russell J.A. Management of sepsis. N Engl J Med. 2006;355:1699-1713.

266 Russell J.A., et al. Vasopressin versus norepinephrine infusion in patients with septic shock. N Engl J Med. 2008;358(9):877-887.

267 Samson R.A., et al. Outcomes of in-hospital ventricular fibrillation in children. N Engl J Med. 2006;354(22):2328-2339.

268 Schlant R.C., Sonnenblick E.H., Gorlin R. Normal physiology of the cardiovascular system. In: Hurst J.W., editor. The heart, arteries, and veins. New York: McGraw-Hill, 1990.

269 Schrier R.W., Abraham W.T. Hormones and hemodynamics in heart failure. N Engl J Med. 1999;341:577-585.

270 Schubert S., Schmitz T., Weiss M., Nagdyman N., et al. Continuous non-invasive techniques to determine cardiac output in children after cardiac surgery:evaluatin of transesophageal Doppler and electric velocimetry. J Clin Monit comput. 2008;22:299-307.

271 Sebat F., et al. Effect of a rapid response system for patients in shock on time to treatment and mortality during 5 years. Crit Care Med. 2007;35:2568-2575.

272 Seri I. Cardiovascular, renal, and endocrine actions of dopamine in neonates and children. J Pediatr. 1995;126:333-344.

273 Shaddy R.E. Optimizing treatment for chronic congestive heart failure in children. Pediatr Crit Care Med. 2001;2(4 Suppl.):S69-S72.

274 Shapiro N.I., et al. Isolated prehospital hypotension after traumatic injuries: a predictor of mortality? J Emerg Med. 2003;25:175-179.

275 Shippy C.R., Appel P.L., Shoemaker W.C. Reliability of clinical monitoring to assess blood volume in critically ill patients. Crit Care Med. 1984;12:107.

276 Shoemaker W.C. Relation of oxygen transport patterns to the pathophysiology and therapy of shock states. Intensive Care Med. 1987;13:231-234.

277 Shulman D.I., et al. Adrenal insufficiency still a cause of morbidity and death in childhood. Pediatrics. 2007;119(2):e484-e494.

278 Slaughter M.S., et al. Advanced heart failure treated with continuous-flow left ventricular assist device. N Engl J Med. 2009;361:2241-2251.

279 Smith B.T., Rea T.D., Eisenberg M.S. Ventricular fibrillation in pediatric cardiac arrest. Acad Emerg Med. 2006;13:525-529.

280 Solaro R.J., Rarick H.M. Troponin and tropomyosin: proteins that switch on and tune in the activity of cardiac myofilaments. Circ Res. 1998;83:471-480.

281 Spivey W.H.L. Intraosseous infusions. J Pediatr. 1987;111:639.

282 Spodick D.H. Acute cardiac tamponade. N Engl J Med. 2003;349(7):684-690.

283 Sprung C.L., et al. Hydrocortisone therapy for patients with septic shock. N Engl J Med. 2008;358:111-124.

284 Srinivasan V., et al. Association of timing, duration, and intensity of hyperglycemia with intensive care unit mortality in critically ill children. Pediatr Crit Care Med. 2004;5:329-336.

285 Stein P.D., Kayali F., Olson R.E. Incidence of venous thromboembolism in infants and children: data from the National Hospital Discharge Survey. J Pediatr. 2004;145:563-565.

286 Strohmenger H.U., et al. Effects of epinephrine and vasopressin on median fibrillation frequency and defibrillation success in a porcine model of cardiopulmonary resuscitation. Resuscitation. 1996;31(1):65-73.

287 Sunde K., et al. Implementation of a standardised treatment protocol for post resuscitation care after out-of-hospital cardiac arrest. Resuscitation. 2007;73(1):29-39.

288 Sutton R.M., et al. Quantitative analysis of CPR quality during in-hospital resuscitation of older children and adolescents. Pediatrics. 2009;124(2):494-499.

289 Symeonides S., Balk R.A. Nitric oxide in the pathogenesis of sepsis. Infect Dis Clin North Am. 1999;13:449-463.

290 Synder J.D. Use and misuse of oral therapy for diarrhea: comparison of U.S. practices with American Academy of Pediatrics recommendations. Pediatrics. 1991;87:28-33.

291 Tabbutt S. Heart failure in pediatric septic shock: utilizing inotropic support. Crit Care Med. 2001;29(10 Suppl.):S231-S236.

292 Task Force of the American College of Critical Care Medicine and Society of Critical Care Medicine. Practice parameters for hemodynamic support of sepsis in adult patients. Crit Care Med. 1999;27:639-660.

293 Taylor M.D., Laussen P.C. Fundamentals of management of acute postpartum pulmonary hypertension. Pediatr Crit Care Med. 2010;11(Suppl.):S27-S29.

294 Thiagarajan R.R., et al. Extracorporeal membrane oxygenation to aid cardiopulmonary resuscitation in infants and children. Circulation. 2007;116(15):1693-1700.

295 Thomas N.J., Carcillo J.A. Hypovolemic shock in pediatric patients. New Horiz. 1998;6:120-129.

296 Tibballs J., Kinney S. Reduction of hospital mortality and of preventable cardiac arrest and death on introduction of a pediatric medical emergency team. Pediatr Crit Care Med. 2009;10(3):306-312.

297 Tibby S.M., Hatherill M., Murdoch I.A. Capillary refill and core-peripheral temperature gap as indicators of hemodynamic status in pediatric intensive care patients. Arch Dis Child. 1999;80:163-166.

298 Tinsley C., et al. Experience of families during cardiopulmonary resuscitation in a pediatric intensive care unit. Pediatrics. 2008;122(4):e799-e804.

299 Topalian S., Ginsberg F., Parillo J.E. Cardiogenic shock. Crit Care Med. 2008;36(Suppl.):S66-S74.

300 Truitt A.K., et al. Pulmonary embolism: which pediatric trauma patients are at risk? J Pediatr Surg. 2005;40:124-127.

301 Turanlahti M., et al. Pharmacokinetics of Levosimendan in pediatric patients evaluated for cardiac surgery. Pediatr Crit Care Med. 2004;5:457-462.

302 Udomphorn Y., Armstead W.M., Vavilala M.S. Cerebral blood flow and autoregulation after pediatric traumatic brain injury. Pediatr Neurol. 2008;38:225-234.

303 Upadhyay M. Randomized evaluation of fluid resuscitation with crystalloid (saline) and colloid (polymer from degraded Gelatin) in pediatric septic shock. Indian Pediatr. 2005;42(3):223-231.

304 Van den Berghe G., De Zeghar F., Lauwers P. Dopamine suppresses pituitary function in infants and children. Crit Care Med. 1994;22:1747-1753.

305 Van der Poll T., van Deventer S.J.H. Cytokines and anticytokines in the pathogenesis of sepsis. Infect Dis Clin North Am. 1999;13:413-426.

306 van Haren F.M., Rozendaal F.W., vander Hoevan J.G. The effect of vasopressin on gastric perfusion in catecholamine-dependent patients in septic shock. Chest. 2003;124:2256-2260.

307 Vinclair M., et al. Duration of adrenal inhibition following a single dose of etomidate in critically ill patients. Intensive Care Med. 2008;34:714-719.

308 Von Seggern K., Egar M., Fuhrman B.P. Cardiopulmonary resuscitation in a pediatric ICU. Crit Care Med. 1986;14:275.

309 Walsh C.K., Krongrad E. Terminal cardiac electrical activity in pediatric patients. Am J Cardiol. 1983;51:557.

310 Weber K.T. Aldosterone and spironolactone in heart failure. N Engl J Med. 1999;341:753-755.

311 Weiler H. Regulation of inflammation by the protein C system. Crit Care Med. 2010;38(2 Suppl.):S18-S25.

312 Weinberger H.D. Diagnosis and treatment of diastolic heart failure. Hosp Pract. 1999;34:115-126.

313 Wessel D.L. Managing low cardiac output syndrome after congenital heart surgery. Pediatr Crit Care Med. 2001;2(Suppl.):S52-S62.

314 Wessel D.L. Testing new drugs for heart failure in children. Pediatr Crit Care Med. 2006;7:493-494.

315 Westaby S., Franklin O., Burch M. New developments in the treatment of cardiac failure. Arch Dis Child. 1999;81:276-277.

316 Wheeler A.P., Bernard G.R. Treating patients with severe sepsis. N Engl J Med. 1999;340:207-214.

317 Wik L., et al. Quality of cardiopulmonary resuscitation during out-of-hospital cardiac arrest. J Am Med Assoc. 2005;293(3):299-304.

318 Williams R.S. Apoptosis and heart failure. N Engl J Med. 1999;341:759-760.

319 Wills B.A., et al. Comparison of three fluid solutions for resuscitation in Dengue shock syndrome. N Engl J Med. 2008;353(9):877-889.

320 Wong H.R., et al. Increased serum nitrite and nitrate concentrations in children with sepsis syndrome. Crit Care Med. 1995;23:835-842.

321 Woodward G.A., et al. Sepsis, septic shock, acute abdomen? The ability of cardiac disease to mimic other medical illnesses. Pediatr Emerg Care. 1996;12:317-324.

322 Young K.D., Seidel J.S. Pediatric cardiopulmonary resuscitation: a collective review. Ann Emerg Med. 1999;33(2):195-205.

323 Yunge M., Petros A. Angiotensin for septic shock unresponsive to noradrenaline. Arch Dis Child. 2000;82:388-389.

324 Zaritsky A. Controversial issues in pediatric cardio-pulmonary resuscitation. Crit Care Clin. 1989;4:735.

324a Zaritsky A., Chernow B. Use of catecholamines in children. J Pediatr. 1984;105:341-348.

325 Zaritsky A., et al. CPR in children. Ann Emerg Med. 1987;16(10):1107-1111.

326 Zaritsky A., Subcommittee on Pediatric Resuscitation. Approach to drug therapy in pediatric advanced life support, pediatric advanced life support, course material. Dallas: American Heart Association; 1990.

327 Zimmerman J.J. A history of adjunctive glucocorticoid treatment for pediatric sepsis: moving beyond steroid pulp fiction toward evidence-based medicine. Pediatr Crit Care Med. 2007;8:530-539.

328 Zuercher M., et al. Leaning during chest compression impairs cardiac output and left ventricular myocardial blood flow in piglet cardiac arrest. Crit Care Med. 2010;38(4):1141-1146.