CHAPTER 6

Implementation and Evaluation

Objectives

Upon completing this chapter, you should be able to:

Theory

Identify factors to consider in implementing the plan of care.

Set priorities for providing care to a group of patients.

List the Standard Steps commonly carried out for all nursing procedures.

Identify the steps a nurse uses to evaluate care given.

Discuss the evaluation process and how it correlates with expected outcomes.

Explain the term continuous quality improvement and how it relates to the improvement of health care.

Clinical Practice

Develop a useful method of organizing work for the day.

Use the Standard Steps for all nursing procedures.

Write a nursing care plan for an assigned patient.

Implement a nursing care plan and evaluate care provided.

Revise the nursing care plan as needed.

Key Terms

chart (p. 78)

clinical pathway/care map (p. 74)

continuous quality improvement (p. 80)

dependent nursing action (p. 74)

documentation (p. 77)

evaluation (p. 76)

implementation (p. 73)

independent nursing action (p. 74)

interdependent action (p. 74)

interventions (p. 73)

nursing audit (image, p. 79)

outcome-based quality improvement (OBQI) (p. 79)

time-fixed (p. 73)

time-flexible (p. 73)

IMPLEMENTATION

Implementation follows assessment, nursing diagnosis, and planning. The fourth step of the nursing process is derived from the National Federation of Licensed Practical Nurses (NFLPN) practice standards. The standards for the LPN/LVN concerning implementation are in Box 6-1. During the implementation (carrying out) phase, the nursing interventions or nursing orders (actions) listed on the nursing care plan are carried out. Implementing care for a group of patients requires good work organization. There are many ways of organizing the shift’s work, but in all instances, priorities of tasks must first be set.

Box 6-1   NFLPN Nursing Practice Standards Regarding Implementation and Evaluation

Standard 4 b states that:

“Implementation: The plan for nursing care is put into practice to achieve the stated goals and includes:

(1) Observing, recording and reporting significant changes which require intervention or different goals.

(2) Applying nursing knowledge and skills to promote and maintain health, to prevent disease and disability and to optimize functional capabilities of an individual patient.

(3) Assisting the patient and family with activities of daily living and encouraging self-care as appropriate.

(4) Carrying out therapeutic regimens and protocols prescribed by personnel pursuant to authorized state law.”

Standard 4 c states that:

“Evaluation: The plan for nursing care and its implementations are evaluated to measure the progress toward the stated goals and will include appropriate person and/or groups to determine:

(1) The relevancy of current goals in relation to the progress of the individual patient.

(2) The involvement of the recipients of care in the evaluation process.

(3) The quality of the nursing action in the implementation of the plan.

(4) A re-ordering of priorities or new goal setting in the care plan.”

Copyright © 2003 National Federation of Licensed Practical Nurses, Inc. From National Federation of Licensed Practical Nurses, Inc., 605 Poole Drive, Garner, NC 27529. Phone: 919/779-0046. Fax: 919/779-5642. www.nflpn.org. National Federation of Licensed Practical Nurses, Inc.

PRIORITY SETTING

Tasks for the shift must be determined and then prioritized. The change-of-shift report gives clues about high-priority tasks and imminent deadlines for certain tasks to be accomplished. Use a worksheet as discussed in Chapter 4 and write down important information from the change-of-shift report. Sequential, time-related tasks should be entered for each assigned patient. For example, write the intravenous (IV) flow rate and the fluid that will be used when the IV container is changed, and the expected time for changing the fluid (Safety Alert 6-1). Note the time of the last administered dose of pain medication. If a patient is to have preoperative medication at 8 A.M., the preoperative routine must be completed prior to that time. Time-flexible (can be done any time) tasks are entered onto the worksheet schedule between time-fixed (must be done at a set time) tasks. Critical thinking is essential to form a good work plan.

Safety Alert 6-1

IV Fluid Orders

Whether your state allows you to hang IV fluids or not, you should be aware of what fluid should be currently being administered and which fluid is to be started during your shift. Do not solely rely on the information from the change-of-shift report. Check the container in progress yourself and verify it with the health care provider’s order. Check the order for the fluid that is to follow the present one as well.

Note patient needs, such as tissues, on the worksheet so you can bring the items on the next visit to the patient. When planning time for uninterrupted care, consider the following:

• If visitors will be coming

• When diagnostic tests are scheduled

• What time the physician may come to see the patient

• Medication administration schedules

The work schedule may need to be revised after the initial shift assessment. Priorities of care for the patient may need to be altered if the patient’s condition becomes more acute. Review the work organization sheet in Figure 4-3. It takes practice to correctly set priorities for multiple patients.

CONSIDERATIONS FOR CARE DELIVERY

Before carrying out the specific interventions listed on the plan of care, identify the reason for the intervention, the rationale for the intervention, the usual standard of care, the expected outcome, and any potential dangers. A danger might be the possibility of introducing microorganisms during an invasive procedure.

Each intervention is either an independent nursing action or a dependent nursing action. An independent nursing action does not require a physician’s order, but it does require critical thinking and nursing judgment. Nursing judgment is derived from experience and knowledge. Each time you think critically about a patient problem, you build the knowledge base that will contribute to your ability to make accurate nursing judgments. The more experience you gain working with patients, the more reliable your nursing judgment will be. Teaching a patient about the side effects of a medication is an independent nursing action. The administration of a medication is a dependent nursing action because giving medication requires a physician’s order. Giving a back massage would be an independent nursing action; ordering a heating pad and applying it to a patient is a dependent nursing action. Assisting the speech therapist by helping the patient practice speech exercises would be an interdependent action. Interdependent actions are those that come from collaborative care planning.

There is often controversy about whether a dressing change requires a physician’s order. The general rule is that the initial dressing placed at the end of surgery is changed only by the surgeon unless there is a direct order to change it. If drainage is extensive, the dressing is reinforced with sterile materials. After the surgeon has changed the dressing, there is usually an order to change the dressing as needed or every day or two. Some hospitals have standard protocols for subsequent dressing changes. Check the facility’s policy. Another topic that is often questioned is whether a hot pack or cold pack can be applied without a physician’s order. The general practice seems to be that applying a warm, moist pack to an inflamed IV area without an order is accepted practice. Again, some hospitals have standard protocols for this situation. Usually cold packs will be applied to a sprain or strain in the emergency room even before the patient sees the physician when an injury has occurred. There should be a written standard protocol for this situation. Technically, no dressing should be changed, or any hot or cold pack applied, unless there is a standard protocol or physician’s order in place.

? Think Critically About …

Can you think of other instances in which a question has arisen about whether a physician’s order is needed? What about on night shift when a patient develops a high fever? Can the nurse use cold packs to bring the temperature down?

INTERDISCIPLINARY CARE

Many hospitals and health care agencies are using a collaborative type of plan of care referred to as an interdisciplinary care plan, a clinical pathway/care map, or a collaborative care plan. It is a step-by-step approach to the total care of the patient. This multidisciplinary approach to patient care is an outgrowth of managed care. All disciplines involved in the care of the patient provide input to the plan. Figure 6-1 presents a portion of a sample clinical pathway. The nursing care plan is not part of the patient’s chart when an interdisciplinary care plan is used; however, the nursing process is still utilized. Evaluation is judgment of the effectiveness of the intervention or plan and is a collaborative process. Such pathways are standardized for particular medical diagnoses and then customized for the patient at the time of admission. A case manager, usually an RN, is in charge of reviewing the patient’s progress along the path to see that actions are carried out and to determine whether the patient will achieve the expected outcomes in the predicted amount of time. These plans have been shown to be cost-effective in the delivery of health care.

image

FIGURE 6-1 Example of a clinical pathway.

IMPLEMENTING CARE

When a nursing intervention on the care plan calls for a procedure to be performed, review the hospital procedure manual regarding the particular steps involved. Each hospital has particular requirements for the way a procedure is to be carried out. Employees and students are expected to perform at the designated standard of care listed in the procedure manual (Legal & Ethical Considerations 6-1).

Legal & Ethical Considerations 6-1

Standards of Care

Legally, standards of care are set by the nurse practice act of your state, the professional association standards, and the agency’s policies and procedures. Each agency has a policy and procedures manual. It is wise to look over the procedures you will be performing to make certain that nothing differs from the procedure you learned at school. Differences might be in the type of antiseptic solution used or in the steps to perform the procedure. If anything untoward happens to the patient as a result of the procedure, such as a nosocomial infection, you will be held accountable according to the procedure as described in the agency manual.

For efficient use of time, consider which interventions for a particular patient can be combined. Generally, baths and bed making are combined, and the time in the room is used to gather more assessment data or to begin implementing the teaching plan (Cultural Cues 6-1). Range-of-motion exercises may also be incorporated into the bath routine. Critical thinking helps with organization.

Cultural Cues 6-1

Honor Cultural Practices

Inquire about cultural practices related to bathing, touching, touching by the opposite sex, attitudes toward teaching, and so forth. In certain cultures it is not acceptable for persons other than relatives or very close friends to touch one another. This is particularly true for many people from the Middle East. Muslim women and those from Mexico and Central and South America are very modest, and there are often taboos about having someone of the opposite sex assist with intimate tasks. Older Japanese men may not listen to the instructions or teaching provided by a younger person or a female.

There are some Standard Steps that are always followed when performing a nursing procedure. These steps are introduced in Box 6-2 and are also included in Appendix 3. The steps are based on the standards of clinical practice, the rights of patients, and safe nursing practice.

Box 6-2   Standard Steps for All Nursing Procedures

AT THE BEGINNING OF THE PROCEDURE

• Step A: Perform the task according to protocol.

    Mentally review the steps of the task beforehand. If you are uncertain how to do a task, ask your team leader, resource nurse, instructor, or charge nurse. Plan for efficiency of time and effort while delivering safe care.

• Step B: Check the order, collect the equipment and supplies, and perform hand hygiene.

    Verify that the procedure is to be done for the patient. Check the agency’s policy and procedure manual for the accepted method of performing the procedure. Process equipment and supply charges. Take all equipment and supplies to the patient’s room.

• Step C: Identify and prepare the patient.

    Greet the patient, introduce yourself, and check the patient’s identification using two identifiers such as the armband and asking the birth date. Explain what you are going to do in terms the patient can understand. Elicit questions and answer clearly. Provide necessary teaching related to the procedure to be performed.

• Step D: Provide privacy and institute safety precautions; arrange the supplies and equipment.

    Close the door or curtains and drape the patient before beginning the procedure or discussing information the person might want kept confidential. Check equipment for breaks or wear and for safety. Set up the equipment and supplies in an orderly, methodical fashion. Raise the bed to an appropriate working height. Raise the side rail before turning the patient, and be certain that the wheels are locked. Perform hand hygiene to prevent contaminating the patient with organisms from the chart, the nurses’ station, and the supply room.

DURING THE PROCEDURE

• Step E: Use Standard Precautions and aseptic technique as appropriate.

    Protect yourself from blood and body fluids by wearing gloves. If there is a danger of splashing blood or body fluids, wear protective glasses or goggles and an impermeable cover gown or apron. Be very careful with sharp instruments and needles so as not to nick your skin. (See Appendix 5: Standard Precautions).

AT THE END OF THE PROCEDURE

• Step X: Remove gloves and other protective equipment.

    After making certain the patient is clean and dry, dispose of used supplies, remove goggles and other protective equipment and discard or store appropriately. To remove gloves without contaminating yourself, begin by pulling one glove off without touching your skin; hold the removed glove in the palm of the remaining gloved hand and then reach to the inside of the other glove and roll it down the hand. Dispose of the gloves in the trash. Perform hand hygiene immediately.

• Step Y: Restore the unit. Collect the used equipment; dispose of, clean, or store items in the proper places.

    Make the person comfortable, tidy the bed and unit, place the call light and personal items within reach, and provide for safety by lowering the bed. Remove used equipment. Soiled linens are placed in a soiled-linen hamper. Reusable items are cleaned and returned to the storage or processing area (central supply). Discontinue use of the equipment on the computer so no further charges will be made. Remove unsightly, odorous, or potentially infectious trash from the room. Inquire if anything else is needed. Perform hand hygiene before leaving the room.

• Step Z: Record and report the procedure.

    Document assessment findings and the details of the procedure performed, or care given, in the chart. Include any problems encountered and the patient’s response to the care or treatment. The recording should be accurate, specific, concise, and appropriate and should include the specific time the procedure was performed and how it was done. Report abnormalities encountered to the charge nurse or physician.

Implementation in Long-Term Care

Most of the routine care of the residents in a long-term care facility is assigned to nursing assistants. Baths and personal care are done by nursing assistants. Exercise interventions are provided by nursing assistants, physical therapy aides, or restorative aides. Medications are administered by licensed nurses or by nursing assistants with certification in medication administration. The licensed nurse on duty who is assigned to a group of patients is responsible for assigning and overseeing the work of the nursing assistants (Assignment Considerations 6-1). The nurse performs any invasive procedure and any sterile procedure. It is wise to spot-check the documentation of nursing assistants since the nurse is ultimately responsible for adequate documentation on care of the patient. Assignment guidelines are provided in Chapter 10.

Assignment Considerations 6-1

Safely Assigning Tasks

It is the licensed nurse’s responsibility to know the capability of the person to whom a task is assigned. Each assistive person should have documentation of the tasks that he can safely perform in his personnel file.

Be certain that the person to whom you assign a task for a particular resident or patient knows any safety requirements particular to that person and any precautions that must be taken while performing the task. For example, is the patient hard of hearing, and needs a hearing aid turned on? Does the patient have weakness on one side? (If so, state which side.)

Implementation in Home Health Care

Although the nurse makes periodic visits to the home, unless a private-duty LPN/LVN is required, the family and/or patient will be implementing the interventions on the care plan. The nurse does the teaching that enables the family member or patient to properly administer medications, change dressings, perform range-of-motion or help with other exercises, perform treatments, and so forth. Often the nurse performs any procedure for which strict sterility is mandatory or any procedure that is invasive and could cause serious harm to the patient. The nurse should ask the patient or family member to keep track of care given and to call if there is a change in condition. At each visit, the nurse reviews the documentation to see that the care plan is being carried out properly. The family should have a phone number at which the nurse can be reached and should be encouraged to call with questions or concerns.

DOCUMENTATION OF THE NURSING PROCESS

Each time a procedure is performed, a medication is administered, vital signs are measured, or something is done that is a planned part of nursing care, a notation must be made in the chart. Nurses’ notes must indicate that the nursing care plan has been carried out. If an intervention on the care plan is not mentioned in charting, it is considered not done. It is wise to review the nursing care plan before beginning care to have a clear idea of all of the areas that need written documentation (recording of pertinent data on the clinical record). Most hospitals require that some note be made about each problem or nursing diagnosis at least once every 24 hours. Long-term care facilities require a written note every 7 days or when the patient’s condition changes. Care is documented on flow sheets daily.

After implementing care for the patient, document that care in the patient’s medical record. Routine items such as bathing are recorded on the care flow sheet (see Figure 7-1). If a new problem is encountered, such as beginning skin breakdown, a nurse’s note is required to document the assessment findings, the nursing diagnosis, and the plan to correct or alleviate the problem. The sooner care is documented after it is given the better. Many hospitals require that nurses chart (document) on each patient at least every 2 hours. Guidelines for charting are given in Chapter 7.

? Think Critically About …

Look at the sample hospital-style care plan in Chapter 5 (Figure 5-2). Can you identify which actions are independent, dependent, and interdependent?

EVALUATION

The fifth and final step of the nursing process is based on NFLPN Standard 4 c: Evaluation (see Box 6-1). Once the interventions have been carried out, you must determine whether they are effective in helping the patient reach the expected outcomes. If the expected outcomes have been reached, then goals have been met. Compare actual outcomes to the expected outcomes to determine whether progress has been made. For example, patient Victoria Torres (from Chapter 5) should be assessed throughout the day to see if she remains dry, uses the bedpan, and empties her bladder every 2 hours. If, for example, Mrs. Torres is assisted with the bedpan every 2 hours but at 11:30 P.M. she soiled the bed because she could not hold her urine any longer, then you should consider why this happened. Did she drink an excessive amount of fluid at dinner? Was there a considerable delay between the time Mrs. Torres called for assistance to urinate and the time someone entered her room to assist her? Progress has been made toward the expected outcome, but does the plan need to be changed by assisting her to urinate more frequently or to provide prompt assistance? Evaluation is a continual process. The patient should provide feedback, when possible, about whether the expected outcome is being met.

? Think Critically About …

How might you evaluate whether the medication you are giving a patient for pain is effective?

EVALUATION IN LONG-TERM CARE

Evaluation is based on data obtained from assessment, analysis of the data, and determination as to whether the specific expected outcomes are being met. The resident and family should be consulted to find out if the care plan is meeting needs adequately. The nurse considers whether the interventions on the plan are the best to meet the expected outcomes for those outcomes not yet met. If not, the plan is revised.

EVALUATION IN HOME HEALTH CARE

The nurse periodically assesses the results of the interventions and analyses to see if the expected outcomes are met. The patient and family are included in the process for input as to whether the care plan is meeting their needs. If expected outcomes are not being met, the interventions are revised.

REVISION OF THE NURSING CARE PLAN

Ineffective interventions must be revised. If the interventions have been so effective that the problem is resolved and the nursing diagnosis is no longer appropriate, it is marked “resolved” on the nursing care plan. If the expected outcomes are considered met, the nurses’ notes must contain data to support this. Nursing care plans in the hospital are revised as often as every 24 hours, with resolved problems inactivated, new problems added, interventions revised, and progress toward outcomes evaluated. This is frequently done directly on the unit computer (Figure 6-2). The LPN/LVN collaborates with the RN during this process.

image

FIGURE 6-2 Nurse revising the nursing care plan.

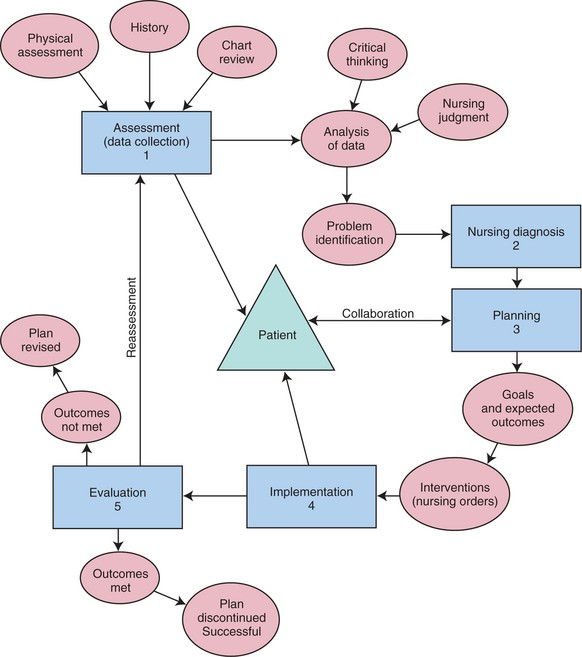
Each nurse determines whether there is a better, more efficient intervention to help the patient achieve the expected outcomes. Constant evaluation is an integral part of every aspect of nursing. Concept Map 6-1 includes the last step of the nursing process. It depicts how, if an expected outcome is not met, the plan must be revised with different interventions.

image

CONCEPT MAP 6-1 The nursing process in action.

QUALITY IMPROVEMENT

Overall, evaluation of nursing practice includes determining whether the nurse’s actions were carried out with regard to the safety of the patient. Safety for the nurse and other workers is evaluated. A determination is made as to whether nursing practice has been performed in a cost-effective, time-efficient manner.

Outcome-based quality improvement (OBQI) (improvement of the quality of performance) programs are used to evaluate nursing care delivered to patients. The goal of these programs is the improvement of nursing practice. The program is usually agency-wide, incorporating nursing audits and evaluation regarding compliance with standards for every department. The audits are based on whether outcomes are being met. A nursing audit is the examination of a series of patient records to determine if nursing care for those patients met particular standards and particular outcomes. For example, if IV cannulas are to be changed every 72 hours, the charts are examined to see if there is a notation every 72 hours that the cannula was changed. The outcome is usually expressed as a percentage of compliance (e.g., 98% of IV cannulas were changed every 72 hours over a specific time period). If the standard of care is that each nursing diagnosis will be addressed in documentation every 24 hours, then a set number of charts might be audited to see if the nurses on that unit are meeting this standard. An audit is most often performed on medical records of patients who have been discharged. Every hospital must perform both medical and nursing audits to achieve and maintain accreditation. Process evaluations look at the activities of the nurses and what they have done to assess, plan, implement, and evaluate nursing care. Process evaluation criteria are the Standards of Clinical Nursing Practice developed by the American Nurses Association (ANA) (Appendix 1).

The purpose of evaluating nursing care is to achieve continuous quality improvement by identifying specific areas that need changes. Evaluation is not performed to blame someone for carelessness, incompetence, or inefficiency. Nurses on a unit often rotate as the quality management person for the unit so that everyone is involved in the process.

CONSTRUCTING A NURSING CARE PLAN

The RN may construct the initial nursing care plan or, if the patient is admitted to a long-term care facility when an RN is not available, the LPN/LVN may construct a preliminary nursing care plan that an RN will review and modify as needed the next day. Students are required by most instructors to come to the clinical experience with a nursing care plan, or concept map, in hand for their assigned patients. Box 6-3 provides guidelines for the care planning process. Figure 6-3 shows a sample student nursing care plan for patient Victoria Torres (discussed in Chapter 5).

Box 6-3   Steps for Construction of a Nursing Care Plan

• Collect data for a database on a patient.

    Obtain a patient history and perform a physical assessment (gather physical data). Review the chart, noting data and current laboratory values relevant to the patient’s problems or admitting diagnosis.

• Analyze the database to determine current and potential problems.

    Group data according to body system and review for areas of abnormalities or problems. Identify problems and collaborate with the patient to see that she also considers each one a problem.

• Choose appropriate nursing diagnoses based on defining characteristics of the patient’s problems.

    Collaborate with the RN in choosing nursing diagnoses from the NANDA accepted diagnoses list: terminology = problem + cause + signs and symptoms.

• Rank the nursing diagnoses in order of priority.

    Confer, if possible, with the patient about the priorities of the patient’s problems and needs. Physiologic needs for oxygen and circulation must be met first. Number the diagnoses according to priority.

• Plan the nursing care by defining goals and writing expected outcomes.

    Define the overall goals and write specific expected outcomes that will be easy to determine through evaluation if they have been achieved. Include a time frame for each outcome to be achieved.

• Plan nursing care by choosing appropriate nursing interventions that will assist in achieving the outcomes.

    Consider all nursing interventions known to be useful for the type of problem; choose those that can be expected to help this patient meet the goals and expected outcomes most quickly. Do this for each nursing diagnosis on the patient’s list.

• Implement the nursing interventions.

    Place the nursing care plan in the chart or Kardex, or enter it into the computer. Communicate the plan of care to staff members on other shifts. Carry out the nursing interventions using the standard steps for all nursing procedures.

• Evaluate the actual outcomes of each nursing intervention; determine whether progress toward achieving the expected outcomes has been made.

    Gather data via patient reassessment and document in the chart the result of the nursing interventions. Once every 24 hours, read over the nursing care plan and determine whether it is meeting the expected outcomes or needs to be revised. Determine whether there are nursing diagnoses that have been resolved and can be discontinued. Consider whether any data indicate that a new nursing diagnosis should be added. In collaboration with the RN, add new nursing diagnoses as indicated by the data. Continue to seek patient input on the care plan and goals.

image

image

FIGURE 6-3 Sample student nursing care plan.

Having studied about the parts of the nursing process and how the process as a whole is applied to care planning and to the practice of nursing, you should begin to incorporate the principles into your thinking. The nursing process is inherent in every aspect of nursing and is a tool for success as a nurse.

? Think Critically About …

What do you think is the rationale for explaining a procedure to a patient before doing it?

Key Points

• During the implementation step of the nursing process, the planned nursing interventions are carried out.

• Priorities of care are more easily determined if there is a well-organized work plan for the shift.

• Before carrying out interventions, the reason for the intervention, the usual standard of care, the expected outcome, and any potential danger should be understood.

• An independent nursing action is one that the nurse can perform without a physician’s order.

• A dependent nursing action requires a physician’s order before it can be legally carried out.

• An interdependent action is one derived from collaborative planning between two or more health care professionals.

• A clinical pathway or interdisciplinary care map contains the actions to be carried out by all of the health professionals involved in the patient’s care. It is a managed care tool and is used to speed a patient to recovery as quickly and cost-effectively as possible.

• The family and resident are invited to the care planning conference in the long-term care facility.

• The care plan for the home health patient encompasses the needs and concerns of the family as well as the patient.

• Documentation of nursing care is essential and should be done soon after an action has been completed.

• Documentation must show the progress toward attainment of outcomes.

• Evaluation involves reassessment of data to determine whether the expected outcomes have been achieved.

• After evaluation, revision of the nursing care plan is performed.

• Quality improvement programs are used to evaluate nursing care provided to patients.

• The goal of a quality improvement program is improvement of nursing practice and patient care.

• Construction of a nursing care plan involves assessing the patient, analyzing the data, identifying nursing problems, prioritizing the problems, deciding on goals, writing expected outcomes, and choosing interventions. After the plan is implemented, the outcomes of the interventions are evaluated and the plan is revised as needed.

NCLEX-PN® EXAMINATION–STYLE REVIEW QUESTIONS

Choose the best answer(s) for each question.

1. You assist a patient with her bath, change her dressing, rub her back, give her her medication, and ambulate her. Which of the following are examples of an independent nursing action? (Select all that apply.)

1. Teaching the side effects of the medication

2. Changing her dressing

3. Ambulating her

4. Giving her a back rub

5. Giving a bath

6. Administering medication

2. Before carrying out a dependent nursing action, the nurse: (Select all that apply.)

1. makes certain the family is in agreement with the order.

2. verifies that the physician’s order is on the chart.

3. considers whether there is any contraindication for the action.

4. chooses an appropriate time to carry out the action.

5. gathers all equipment and supplies needed for the action.

3. You evaluated the care provided to the patient by determining:

1. if she is beginning to improve.

2. whether all planned interventions were carried out.

3. whether expected outcomes have been achieved.

4. if she is well enough for discharge.

4. If evaluation determines that outcomes are not being achieved,

1. a new nursing care plan must be written.

2. the nursing care plan is revised.

3. the interventions are continued.

4. a change in physician’s orders may need to occur.

5. Outcome-based quality improvement programs require nursing audits. The goal of such programs is the ________________________________. (Fill in the blank.)

6. A difference in the assessment of the patient entering a long-term care facility versus that of a hospital patient is that the long-term care resident is assessed for:

1. functional abilities.

2. psychosocial concerns.

3. emotional concerns.

4. skin problems.

7. Nursing and medical audits:

1. only evaluate overall agency performance.

2. determine if a nursing unit is efficient.

3. are for the purpose of improving profit.

4. are essential for hospital accreditation.

8. An example of a dependent nursing action would be:

1. starting the continuous passive motion (CPM) machine.

2. providing a back massage.

3. encouraging the consumption of more fluid.

4. changing the patient’s linens after an episode of incontinence.

9. To perform proper evaluation of care provided, you must:

1. determine the effectiveness of the interventions.

2. document the care that was provided.

3. carry out all interventions on the care plan.

4. plan when to carry out the interventions.

10. The patient’s order reads: ampicillin 50 mg/kg/day, PO q 6 hr. The patient weighs 110 lb. How many milligrams (mg) per dose should you give? _____________. (Fill in the blank.)

CRITICAL THINKING ACTIVITIES ? Read each clinical scenario and discuss the questions with your classmates.

Scenario A

Construct a nursing care plan from the following scenario: Mark Hansen, a 45-year-old, is admitted with a fractured femur. He is placed in skeletal traction. His nursing diagnoses are Impaired physical mobility r/t immobilization by traction and Self-care deficit, bathing, grooming, and toileting r/t immobilization.

Scenario B

Discuss and compare dependent and independent nursing actions that are on your care plan for Mr. Hansen.

Scenario C

What would you need to know about the order for traction in order to properly carry out care for this patient?