http://evolve.elsevier.com/Jarvis/
The purpose of the health history is to collect subjective data—what the person says about himself or herself. This is different from objective data—what you observe through measurement, inspection, palpation, percussion, and auscultation. The history is combined with the objective data from the physical examination and laboratory studies to form the database. The database is used to make a judgment or a diagnosis about the health status of the individual (Fig. 4-1).

4-1
The following health history provides a complete picture of the person’s past and present health. It describes the individual as a whole and how the person interacts with the environment. It records health strengths and coping skills. The history should recognize and affirm what the person is doing right: what he or she is doing to help stay well. For the well person, the history is used to assess his or her lifestyle, including such factors as exercise, healthy diet, substance use, risk reduction, and health promotion behaviors.
For the ill person, the health history includes a detailed and chronologic record of the health problem. For all, the health history is a screening tool for abnormal symptoms, health problems, and concerns, and it records ways of responding to the health problems.
In many settings, the patient fills out a printed history form or checklist. This allows the person ample time to recall and consider such items as dates of health landmarks and relevant family history. The interview is then used to validate the written data and to collect more data on lifestyle management and current health problems.
Although history forms vary, most contain information in the sequence of categories listed to the left. This health history format presents a generic database for all practitioners. Those in primary care settings may use all of it, whereas those in a hospital may focus primarily on the history of present illness and the functional, or patterns of living, data.
3. Present health or history of present illness
7. Functional assessment or activities of daily living (ADLs)
Record the date and time of day of the interview.
Biographic data include name, address and phone number, age and birth date, birthplace, gender, marital status, race, ethnic origin, and occupation (usual and present; an illness or disability may have prompted change in occupation). Note that 2010 standards from The Joint Commission (formerly known as JCAHO) require hospitals to record language and communication needs. Therefore the person’s primary language and authorized representative, if any, should be recorded here. This is in response to research showing differences in language and culture may have an impact on the quality and safety of care.12
1. Record who furnishes the information—usually the person himself or herself, although the source may be a relative, friend, or caseworker.
2. Judge how reliable the informant seems and how willing he or she is to communicate. What is reliable? A reliable person always gives the same answers, even when questions are rephrased or are repeated later in the interview.
3. Note any special circumstances, such as the use of an interpreter.
Patient herself, who seems reliable.
Patient’s son, John Ramirez, who seems reliable.
Mrs. R. Fuentes, interpreter for Theresa Castillo, who does not speak English.
See sample recordings at left.
This is a brief, spontaneous statement in the person’s own words that describes the reason for the visit. Think of it as the “title” for the story to follow. It states one (possibly two) symptoms or signs and their duration. A symptom is a subjective sensation that the person feels from the disorder. A sign is an objective abnormality that you as the examiner could detect on physical examination or in laboratory reports. Try to record whatever the person says is the reason for seeking care, enclose it in quotation marks to indicate the person’s exact words, and record a time frame. See examples at left.
“Sore throat for 3 days now and just getting worse.”
“Earache and fussy all night.”
The reason for seeking care is not a diagnostic statement. Avoid translating it into the terms of a medical diagnosis. For example, Mr. J. Schmidt enters with shortness of breath and you ponder writing “emphysema.” Even if he is known to have emphysema from previous visits, it is not the chronic emphysema that prompted this visit but, rather, the “increasing shortness of breath” for 4 hours.
Some people try to self-diagnose based on similar signs and symptoms in their relatives or friends or based on conditions they know they have. Rather than record a woman’s statement that she has “strep throat,” ask her what symptoms she has that make her think this is present and record those symptoms.
Occasionally a person may list many reasons for seeking care. The most important reason to the person may not necessarily be the one stated first. Try to focus on which is the most pressing concern by asking the person which one prompted him or her to seek help now.
For the well person, this is a short statement about the general state of health: “I feel healthy right now.” “I am healthy and active.”
For the ill person, this section is a chronologic record of the reason for seeking care, from the time the symptom first started until now. Isolate each reason for care identified by the person and say, for example, “Please tell me all about your headache, from the time it started until the time you came to the hospital.” If the concern started months or years ago, record what occurred during that time and find out why the person is seeking care now.
As the person talks, do not jump to conclusions and bias the story by adding your opinion. Collect all the data first. Although you want the person to respond in a narrative format without interruption from you, your final summary of any symptom the person has should include these eight critical characteristics:
1. Location. Be specific; ask the person to point to the location. If the problem is pain, note the precise site. “Head pain” is vague, whereas descriptions such as “pain behind the eyes,” “jaw pain,” and “occipital pain” are more precise and are diagnostically significant. Is the pain localized to this site or radiating? Is the pain superficial or deep?
2. Character or Quality. This calls for specific descriptive terms such as burning, sharp, dull, aching, gnawing, throbbing, shooting, viselike. Use similes: Does blood in the stool look like sticky tar? Does blood in vomitus look like coffee grounds?
3. Quantity or Severity. Attempt to quantify the sign or symptom such as “profuse menstrual flow soaking five pads per hour.” Quantify the symptom of pain using the scale shown on the right. With pain, avoid adjectives and ask how it affects daily activities. Then record if the person says, “I was so sick I was doubled up and couldn’t move,” or “I was able to go to work, but then I came home and went to bed.”
4. Timing (Onset, Duration, Frequency). When did the symptom first appear? Give the specific date and time, or state specifically how long ago the symptom started prior to arrival (PTA). “The pain started yesterday” will not mean much when you return to read the record in the future. The report must include questions such as How long did the symptom last (duration)? Was it steady (constant), or did it come and go during that time (intermittent)? Did it resolve completely and reappear days or weeks later (cycle of remission and exacerbation)?
5. Setting. Where was the person or what was the person doing when the symptom started? What brings it on? For example, “Did you notice the chest pain after shoveling snow, or did the pain start by itself?”
6. Aggravating or Relieving Factors. What makes the pain worse? Is it aggravated by weather, activity, food, medication, standing bent over, fatigue, time of day, season, and so on? What relieves it (e.g., rest, medication, or ice pack)? What is the effect of any treatment? Ask, “What have you tried?” or “What seems to help?”
7. Associated Factors. Is this primary symptom associated with any others (e.g., urinary frequency and burning associated with fever and chills)? Review the body system related to this symptom now rather than wait for the Review of Systems section later. Many clinicians review the person’s medication regimen now (including alcohol and tobacco use) because the presenting symptom may be a side effect or toxic effect of a chemical.
8. Patient’s Perception. Find out the meaning of the symptom by asking how it affects daily activities. “How has this affected you?” “Is there anything you cannot do now that you could do before?” Also ask directly, “What do you think it means?” This is crucial because it alerts you to potential anxiety if the person thinks the symptom may be ominous.
Pain Scale
Quantify the symptom of pain by asking: “On a 10-point scale, with 10 being the most pain you can possibly imagine and 1 being mild pain you barely notice, tell me how your pain feels right now.” (See Chapter 10 for a full description.)
You may find it helpful to organize this same question sequence into the mnemonic PQRSTU to help remember all the points. Note that you still need to address the patient’s perception of the problem.
P: Provocative or Palliative. What brings it on? What were you doing when you first noticed it? What makes it better? Worse?
Q: Quality or Quantity. How does it look, feel, sound? How intense/severe is it?
R: Region or Radiation. Where is it? Does it spread anywhere?
S: Severity Scale. How bad is it (on a scale of 1 to 10)? Is it getting better, worse, staying the same?
T: Timing. Onset—Exactly when did it first occur? Duration—How long did it last? Frequency—How often does it occur?
U: Understand Patient’s Perception of the problem. What do you think it means?
Past health events are important because they may have residual effects on the current health state. Also, the previous experience with illness may give clues as to how the person responds to illness and to the significance of illness for him or her.
Measles, mumps, rubella, chickenpox, pertussis, and strep throat. Avoid recording “usual childhood illnesses,” because an illness common in the person’s childhood (e.g., measles) may be unusual today. Ask about serious illnesses that may have sequelae for the person in later years (e.g., rheumatic fever, scarlet fever, poliomyelitis).
Auto accidents, fractures, penetrating wounds, head injuries (especially if associated with unconsciousness), and burns.
Asthma, depression, diabetes, hypertension, heart disease, HIV infection, hepatitis, sickle-cell anemia, cancer, and seizure disorder.
Cause, name of hospital, how the condition was treated, how long the person was hospitalized, and name of the physician.
Type of surgery, date, name of the surgeon, name of hospital, and how the person recovered.
Number of pregnancies (gravidity), number of deliveries in which the fetus reached full term (term), number of preterm pregnancies (preterm), number of incomplete pregnancies (abortions), and number of children living (living). For each complete pregnancy, note the course of pregnancy; labor and delivery; gender, weight, and condition of each infant; and postpartum course. For any incomplete pregnancies, record the duration and whether the pregnancy resulted in spontaneous (S) or induced (I) abortion.
Measles-mumps-rubella, polio, diphtheria-pertussis-tetanus, varicella, hepatitis A and B, meningococcal disease, human papilloma virus, Haemophilus influenzae type b, pneumococcal vaccine, influenza.3 Note the date of the last tetanus immunization and last tuberculosis skin test. The 2010 guidelines for adult immunizations published by the Centers for Disease Control and Prevention (CDC) contain several changes. First, the CDC recommends either the quadrivalent or the newer bivalent human papillomavirus (HPV) vaccine for young adult women ages 19 to 26 years.1a In addition, the HPV vaccine is now recommended for young men ages 9 to 26 years to reduce HPV-associated genital warts. For the measles, mumps, rubella (MMR) vaccine, the CDC clairifies that most adults born after 1957 do not need a second vaccination if they can document receiving at least one dose. However, health care workers, college students, international travelers, and adults exposed to measles in an outbreak setting still need to have a second MMR vaccination.
Physical, dental, vision, hearing, electrocardiogram, chest x-ray, mammogram, Pap test, stool occult blood, serum cholesterol.
Note both the allergen (medication, food, or contact agent, such as fabric or environmental agent) and the reaction (rash, itching, runny nose, watery eyes, difficulty breathing). With a drug, this symptom should not be a side effect but a true allergic reaction.
Note all prescription and over-the-counter medications. Ask specifically about vitamins, birth control pills, aspirin, and antacids, because many people do not consider these to be medications. For each medication, note the name, dose, and schedule, and ask, “How often do you take it each day?” “What is it for?” and “How long have you been taking it?”
Inquire about substances (alcohol, tobacco, street drugs) here or later in social history (see p. 58). Finally, note any home or herbal remedies.
In the age of genomics, an accurate family history will highlight those diseases and conditions for which a particular patient may be at increased risk. A person who sees he or she may be vulnerable for a certain condition may seek early screening and periodic surveillance and may be influenced to adopt a healthy lifestyle when possible to mitigate that risk.
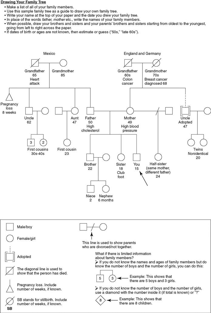
The most fruitful way to compile a complete family history is to send home a detailed questionnaire before the health care/hospital encounter because the information takes time to compile and often comes from multiple family members. Then you can use the health visit to complete the pedigree. A pedigree or genogram is a graphic family tree that uses symbols to depict the gender, relationship, and age of immediate blood relatives in at least three generations, such as parents, grandparents, siblings (Fig. 4-2). The health of close family members, such as spouse and children, is equally important to highlight the patient’s prolonged contact with any communicable disease or environmental hazard such as tobacco smoke or to flag the effect of a family member’s illness on this person.
Record the medical condition of each relative as well as other significant health data, such as age and cause of death, twinning, tobacco use, and heavy alcohol use. When reviewing the family history data, ask specifically for coronary heart disease, high blood pressure, stroke, diabetes, obesity, blood disorders, breast/ovarian cancer, colon cancer, sickle-cell anemia, arthritis, allergies, alcohol or drug addiction, mental illness, suicide, seizure disorder, kidney disease, and tuberculosis.
Family History Tools in Electronic and Print Format
U.S. Surgeon General (My Family Health Portrait): www.hhs.gov/familyhistory/
Utah Health Family Tree: www.health.utah.gov/genomics
American Medical Association: www.ama-assn.org/ama/pub/category/2380.html
Add several questions to the complete health history when the person is a new immigrant:
• Biographical data—when did the persons enter the United States and from what country; if they are refugees, what were the conditions under which they came here, whether they had been harassed or tortured.
• The older adult may have come to this country after World War II and may be a Holocaust survivor—questions regarding family and past history may evoke painful memories and must be asked carefully.
• Spiritual resources/religion—assess whether certain procedures cannot be done, such as administering blood to a Jehovah’s Witness or drawing large amounts of blood from a Chinese patient.
• Past health—what immunizations were given in their homeland; for example, was the person given Bacillus Calmette-Guérin (BCG). This vaccine is used in many countries to prevent tuberculosis; it is not administered in the United States. If the person has had BCG, he or she will have a positive tuberculin test and further diagnostic procedures must be done, including a sputum test and chest x-ray.
• Health perception—how does the person describe health and illness and what does he or she see as the problem he or she is now experiencing?
The purposes of this section are (1) to evaluate the past and present health state of each body system, (2) to double-check in case any significant data were omitted in the Present Illness section, and (3) to evaluate health promotion practices. The order of the examination of body systems is roughly head-to-toe. The items within each system are not inclusive, and only the most common symptoms are listed. If the Present Illness section covered one body system, you do not need to repeat all the data here. For example, if the reason for seeking care is earache, the Present Illness section describes most of the symptoms listed for the auditory system. Just ask now what was not asked in the Present Illness section.
Medical terms are listed here, but they need to be translated for the patient. (Note that symptoms and health promotion activities are merely listed here. These terms are repeated and expanded in each related physical examination chapter, along with suggested ways to pose questions and a rationale for each question.)
When recording information, avoid writing “negative” after the system heading. You need to record the presence or absence of all symptoms; otherwise, the reader does not know about which factors you asked.
A common mistake made by beginning practitioners is to record some physical finding or objective data here, such as “skin warm and dry.” Remember that the history should be limited to patient statements, or subjective data—factors that the person says were or were not present.
Present weight (gain or loss, over what period of time, by diet or other factors), fatigue, weakness or malaise, fever, chills, sweats or night sweats.
History of skin disease (eczema, psoriasis, hives), pigment or color change, change in mole, excessive dryness or moisture, pruritus, excessive bruising, rash or lesion.
Recent loss, change in texture. Nails: change in shape, color, or brittleness.
Amount of sun exposure; method of self-care for skin and hair.
Any unusually frequent or severe headache, any head injury, dizziness (syncope) or vertigo.
Difficulty with vision (decreased acuity, blurring, blind spots), eye pain, diplopia (double vision), redness or swelling, watering or discharge, glaucoma or cataracts.
Wears glasses or contacts; last vision check or glaucoma test; and how coping with loss of vision if any.
Earaches, infections, discharge and its characteristics, tinnitus or vertigo.
Hearing loss, hearing aid use, how loss affects the daily life, any exposure to environmental noise, and method of cleaning ears.
Discharge and its characteristics, any unusually frequent or severe colds, sinus pain, nasal obstruction, nosebleeds, allergies or hay fever, or change in sense of smell.
Mouth pain, frequent sore throat, bleeding gums, toothache, lesion in mouth or tongue, dysphagia, hoarseness or voice change, tonsillectomy, altered taste.
Pattern of daily dental care, use of dentures, bridge, and last dental checkup.
Pain, limitation of motion, lumps or swelling, enlarged or tender nodes, goiter.
Pain, lump, nipple discharge, rash, history of breast disease, any surgery on the breasts.
Performs breast self-examination, including its frequency and method used, last mammogram.
Tenderness, lump or swelling, rash.
History of lung diseases (asthma, emphysema, bronchitis, pneumonia, tuberculosis), chest pain with breathing, wheezing or noisy breathing, shortness of breath, how much activity produces shortness of breath, cough, sputum (color, amount), hemoptysis, toxin or pollution exposure.
Last chest x-ray study, TB skin test.
Precordial or retrosternal pain, palpitation, cyanosis, dyspnea on exertion (specify amount of exertion [e.g., walking one flight of stairs, walking from chair to bath, or just talking]), orthopnea, paroxysmal nocturnal dyspnea, nocturia, edema, history of heart murmur, hypertension, coronary artery disease, anemia.
Date of last ECG or other heart tests, cholesterol screening.
Coldness, numbness and tingling, swelling of legs (time of day, activity), discoloration in hands or feet (bluish red, pallor, mottling, associated with position, especially around feet and ankles), varicose veins or complications, intermittent claudication, thrombophlebitis, ulcers.
Does the work involve long-term sitting or standing? Avoid crossing legs at the knees. Wear support hose.
Appetite, food intolerance, dysphagia, heartburn, indigestion, pain (associated with eating), other abdominal pain, pyrosis (esophageal and stomach burning sensation with sour eructation), nausea and vomiting (character), vomiting blood, history of abdominal disease (ulcer, liver or gallbladder, jaundice, appendicitis, colitis), flatulence, frequency of bowel movement, any recent change, stool characteristics, constipation or diarrhea, black stools, rectal bleeding, rectal conditions (hemorrhoids, fistula).
Use of antacids or laxatives. (Alternatively, diet history and substance habits can be placed here.)
Frequency, urgency, nocturia (the number of times the person awakens at night to urinate, recent change), dysuria, polyuria or oliguria, hesitancy or straining, narrowed stream, urine color (cloudy or presence of hematuria), incontinence, history of urinary disease (kidney disease, kidney stones, urinary tract infections, prostate), pain in flank, groin, suprapubic region, or low back.
Measures to avoid or treat urinary tract infections, use of Kegel exercises after childbirth.
Penis or testicular pain, sores or lesions, penile discharge, lumps, hernia.
Perform testicular self-examination? How frequently?
Menstrual history (age at menarche, last menstrual period, cycle and duration, any amenorrhea or menorrhagia, premenstrual pain or dysmenorrhea, intermenstrual spotting), vaginal itching, discharge and its characteristics, age at menopause, menopausal signs or symptoms, postmenopausal bleeding.
Last gynecologic checkup and last Papanicolaou (Pap) test.
Begin with: “I usually ask all patients about their sexual health.” Then ask: Are you presently in a relationship involving intercourse? Are the aspects of sex satisfactory to the patient and partner? Routine use of condoms? Any dyspareunia (for female), any changes in erection or ejaculation (for male), and use of contraceptive? Is the contraceptive method satisfactory? Aware of contact with a partner who has any sexually transmitted infection (gonorrhea, herpes, chlamydia, venereal warts, HIV/AIDS, or syphilis)?
History of arthritis or gout. In the joints: pain, stiffness, swelling (location, migratory nature), deformity, limitation of motion, noise with joint motion? In the muscles: any pain, cramps, weakness, gait problems or problems with coordinated activities? In the back: any pain (location and radiation to extremities), stiffness, limitation of motion, or history of back pain or disk disease?
How much walking per day? What is the effect of limited range of motion on daily activities, such as on grooming, feeding, toileting, dressing? Are any mobility aids used?
History of seizure disorder, stroke, fainting, blackouts. In motor function: weakness, tic or tremor, paralysis, or coordination problems. In sensory function: numbness and tingling (paresthesia). In cognitive function: memory disorder (recent or distant, disorientation). In mental status: any nervousness, mood change, depression, or any history of mental health dysfunction or hallucinations.
Alternatively, data about interpersonal relationships; coping patterns placed here.
Bleeding tendency of skin or mucous membranes, excessive bruising, lymph node swelling, exposure to toxic agents or radiation, blood transfusion and reactions.
History of diabetes or diabetic symptoms (polyuria, polydipsia, polyphagia), history of thyroid disease, intolerance to heat and cold, change in skin pigmentation or texture, excessive sweating, relationship between appetite and weight, abnormal hair distribution, nervousness, tremors, and need for hormone therapy.
Functional assessment measures a person’s self-care ability in the areas of general physical health or absence of illness; ADLs, such as bathing, dressing, toileting, eating, walking; instrumental activities of daily living (IADLs), or those needed for independent living, such as housekeeping, shopping, cooking, doing laundry, using the telephone, managing finances; nutrition; social relationships and resources; self-concept and coping; and home environment.
Functional assessment may mean organizing the entire assessment around functional “pattern areas.”6 Instruments that emphasize functional categories may help in leading to a nursing diagnosis.
Functional assessment may also mean that the health history may be supplemented by a standardized instrument on functional assessment. These instruments objectively measure a person’s present functional status and monitor any changes over time (seeChapter 30 for more information).
Whether or not you use any of these formalized instruments, functional assessment questions such as those listed in the following section should be included in the standard health history. These questions provide data on the lifestyle and type of living environment to which the person is accustomed. Because some of the data may be judged private by the individual, the questions are best asked at this later point in the interview after you have had time to establish rapport.
Education (last grade completed, other significant training), financial status (income adequate for lifestyle and/or health concerns), value-belief system (religious practices and perception of personal strengths).
A daily profile reflecting usual daily activities: ask “Tell me how you spend a typical day.” Note ability to perform ADLs: independent or needs assistance with feeding, bathing, hygiene, dressing, toileting, bed-to-chair transfer, walking, standing, or climbing stairs. Any use of wheelchair, prostheses, or mobility aids?
Record leisure activities enjoyed and the exercise pattern (type, amount per day or week, method of warm-up session, method of monitoring the body’s response to exercise).
Sleep patterns, daytime naps, any sleep aids used.
Record the diet by a recall of all food and beverages taken over the past 24 hours (seeChapter 11 for suggested method of inquiry). “Is that menu typical of most days?” Describe eating habits and current appetite. Ask “Who buys food and prepares food?” “Are your finances adequate for food?” “Who is present at mealtimes?” Indicate any food allergy or intolerance. Record daily intake of caffeine (coffee, tea, cola drinks).
Ask about usual pattern of bowel elimination and urinating including problems with mobility or transfer in toileting, continence, use of laxatives.
Social roles: “How would you describe your role in the family?” “How would you say you get along with family, friends, and co-workers?” Ask about support systems composed of family and significant others: “To whom could you go for support with a problem at work, with your health, or a personal problem?” Include contact with spouse, siblings, parents, children, friends, organizations, workplace: “Is time spent alone pleasurable and relaxing, or isolating?”
Many people believe in a relationship between spirituality and health, and they may wish to have spiritual matters addressed in the traditional health care setting. Use the faith, influence, community, and address (FICA) questions to incorporate the person’s spiritual values into the health history.10a Faith: “Does religious faith or spirituality play an important part in your life? Do you consider yourself to be a religious or spiritual person?” Influence: “How does your religious faith or spirituality influence the way you think about your health or the way you care for yourself?” Community: “Are you a part of any religious or spiritual community or congregation?” Address: “Would you like me to address any religious or spiritual issues or concerns with you?”
Kinds of stresses in life, especially in the past year, any change in lifestyle or any current stress, methods tried to relieve stress, and whether these have been helpful.
Tobacco, alcohol, street drugs: “Do you smoke cigarettes (pipe, use chewing tobacco)?” “At what age did you start?” “How many packs do you smoke per day?” “How many years have you smoked?” Record the number of packs smoked per day (PPD) and duration (e.g., 1 PPD × 5 years). Then ask, “Have you ever tried to quit?” and “How did it go?” to introduce plans about smoking cessation.
Health care professionals often fail to question about alcohol unless problems are obvious. However, alcohol interacts adversely with all medications; is a factor in many social problems such as assaults, rapes, high-risk sexual behavior, and child abuse; contributes to half of all fatal traffic accidents; and accounts for 5% of all deaths in the United States. The latter figure is actually an underestimate because alcohol-related conditions are underreported on death certificates.
Be alert, then, to early signs of hazardous alcohol use. Ask whether the person drinks alcohol. If yes, ask specific questions about the amount and frequency of alcohol use: “When was your last drink of alcohol?” “How much did you drink that time?” “Out of the past 30 days, about how many days would you say that you drank alcohol?” Has anyone ever said you had a drinking problem?”
You may wish to use a screening questionnaire to identify excessive or uncontrolled drinking, such as the Cut down, Annoyed, Guilty, and Eye-opener (CAGE) test.4
• Have you ever thought you should Cut down your drinking?
• Have you ever been Annoyed by criticism of your drinking?
If the person answers “yes” to two or more CAGE questions, you should suspect alcohol abuse and continue with a more complete substance abuse assessment (seeChapter 6, p. 93). If the person answers “no” to drinking alcohol, ask the reason for this decision (psychosocial, legal, health). Any history of alcohol treatment? Involvement in recovery activities? History of family member with problem drinking?
Ask specifically about marijuana, cocaine, crack cocaine, amphetamines, heroin, pain killers like OxyContin or Vicodin, and barbiturates. Indicate frequency of use and how usage has affected work or family.
Housing and neighborhood (living alone, knowledge of neighbors), safety of area, adequate heat and utilities, access to transportation, and involvement in community services. Note environmental health, including hazards in workplace, hazards at home, use of seatbelts, geographic or occupational exposures, and travel or residence in other countries, including time spent abroad during military service.
Begin with open-ended questions: “How are things at home?” and “Do you feel safe?” These are valuable initial screening questions, because some people may not recognize that they are in abusive situations or may be reluctant to admit it due to guilt, fear, shame, or denial. If the person responds to feeling unsafe, follow up with closed-ended questions: “Have you ever been emotionally or physically abused by your partner or someone important to you?” “Within the past year, have you been hit, slapped, kicked, pushed, or shoved or otherwise physically hurt by your partner or ex-partner?” “If yes, by whom?” “Number of times?” “Does your partner ever force you into having sex?” “Are you afraid of your partner or ex-partner?” SeeChapter 7 for more information.
Ask the person to describe his or her job. Ever worked with any health hazard, such as asbestos, inhalants, chemicals, repetitive motion? Wear any protective equipment? Any work programs in place that monitor exposure? Aware of any health problems now that may be related to work exposure?
Note the timing of the reason for seeking care and whether it may be related to change in work or home activities, job titles, or exposure history. Take a careful smoking history, which may contribute to occupational hazards. Finally, ask the person what he or she likes or dislikes about the job.
Ask the person questions such as: “How do you define health?” “How do you view your situation now?” “What are your concerns?” “What do you think will happen in the future?” “What are your health goals?” “What do you expect from us as nurses, physicians, (or other health care providers)?”
The health history is adapted to include information specific for the age and developmental stage of the child (e.g., the mother’s health during pregnancy, labor and delivery, and the perinatal period) (Fig. 4-3). Note that the developmental history and nutritional data are listed as separate sections because of their importance for current health.

4-3
Include the child’s name, nickname, address and phone number, parents’ names and work numbers, child’s age and birth date, birthplace, gender, race, ethnic origin, and information on other children and family members at home.
Record the parent’s spontaneous statement. Because of the frequency of well-child visits for routine health care, there will be more reasons such as “time for the child’s checkup” or “she needs the next baby shot.” Reasons for health problems may be initiated by the child, the parent, or a third party such as the classroom teacher or social worker.
Sometimes the reason stated may not be the real reason for the visit. A parent may have a “hidden agenda,” such as the mother who brought her 4-year-old child in because “she looked pale.” Further questioning revealed that the mother had heard recently from a former college friend whose own 4-year-old child had just been diagnosed with leukemia.
If the parent or child seeks routine health care, include a statement about the usual health of the child and any common health problems or major health concerns.
Describe any presenting symptom or sign, using the same format as for the adult. Some additional considerations include:
• Severity of pain: “How do you know the child is in pain” (e.g., pulling at ears alerts parent to ear pain)? Note effect of pain on usual behavior (e.g., does it stop child from playing?).
• Associated factors, such as relation to activity, eating, and body position.
• The parent’s intuitive sense of a problem. As the constant caregiver, this intuitive sense is often very accurate. Even if proved otherwise, this factor gives you an idea of the parent’s area of concern.
• Parent’s coping ability and reaction of other family members to child’s symptoms or illness.
Start with an open-ended question: “Tell me about your pregnancy.” Then ask: How was this pregnancy spaced? Was it planned? What was the mother’s attitude toward the pregnancy? What was the father’s attitude? Was there medical supervision for the mother? At what month was the supervision started? What was the mother’s health during pregnancy? Were there any complications (bleeding, excessive nausea and vomiting, unusual weight gain, high blood pressure, swelling of hands and feet, falls, infections—rubella or sexually transmitted infections)? During what month were diet and medications prescribed and/or taken during pregnancy (dose and duration)? Record the mother’s use of alcohol, street drugs, or cigarettes and any x-ray studies taken during pregnancy.
Parity of the mother, duration of the pregnancy, name of the hospital, course and duration of labor, use of anesthesia, type of delivery (vertex, breech, cesarean section), birth weight, Apgar scores, onset of breathing, any cyanosis, need for resuscitation, and use of special equipment or procedures.
Any problems in the nursery, length of hospital stay, neonatal jaundice, whether the baby was discharged with the mother, whether the baby was breastfed or bottle-fed, weight gain, any feeding problems, “blue spells,” colic, diarrhea, patterns of crying and sleeping, the mother’s health postpartum, and the mother’s reaction to the baby.
Age and any complications of measles, mumps, rubella, chickenpox, whooping cough, strep throat, and frequent ear infections; also, any recent exposure to illness.
Age of occurrence, extent of injury, how the child was treated, and complications of auto accidents, falls, head injuries, fractures, burns, and poisonings.
Age of onset, how the child was treated, and complications of meningitis or encephalitis; seizure disorders; asthma, pneumonia, and other chronic lung conditions; rheumatic fever; scarlet fever; diabetes; kidney problems; sickle-cell anemia; high blood pressure; and allergies.
Reason for care, age at admission, name of surgeon or primary care providers, name of hospital, duration of stay, how child reacted to hospitalization, and any complications. (If child reacted poorly, he or she may be afraid now and will need special preparation for the examination that is to follow.)
Age when administered, date administered, and any reactions following immunizations.Appendix A on the Evolve website lists suggested immunization schedules. Because of outbreaks of measles across the United States, the American Academy of Pediatrics recommends two doses of the measles-mumps-rubella vaccine, one at 12 to 15 months and one at age 4 to 6 years.1
Any drugs, foods, contact agents, and environmental agents to which the child is allergic, and reaction to allergen. Note allergic reactions particularly common in childhood, such as allergic rhinitis, insect hypersensitivity, eczema, and urticaria.
Any prescription and over-the-counter medications (or vitamins) the child takes, including the dose, daily schedule, why the medication is given, and any problems.
Height and weight at birth and at 1, 2, 5, and 10 years, any periods of rapid gain or loss, and process of dentition (age of tooth eruption and pattern of loss).
Age when child first held head erect, rolled over, sat alone, walked alone, cut his or her first tooth, said his or her first words with meaning, spoke in sentences, was toilet trained, tied shoes, dressed without help. Does the parent believe this development has been normal? How does this child’s development compare with siblings or peers?
Gross motor skills (rolls over, sits alone, walks alone, skips, climbs), fine motor skills (inspects hands, brings hands to mouth, pincer grasp, stacks blocks, feeds self, uses crayon to draw, uses scissors), language skills (vocalizes, first words with meaning, sentences, persistence of baby talk, speech problems), and personal-social skills (smiles, tracks movement with eyes to midline, past midline, attends to sound by turning head, recognizes own name). If the child is undergoing toilet training, indicate the method used, age of bladder/bowel control, parents’ attitude toward toilet training, and terms used for toileting.
Gross motor skills (runs, jumps, climbs, rides bicycle, general coordination), fine motor skills (ties shoelace, uses scissors, writes name and numbers, draws pictures), and language skills (vocabulary, verbal ability, able to tell time, reading level).
The amount of nutritional information needed depends on the child’s age; the younger the child, the more detailed and specific the data should be. For the infant, record whether breastfeeding or bottle-feeding is used. If the child is breastfed, record nursing frequency and duration, any supplements (vitamin, iron, fluoride, bottles), family support for nursing, and age and method of weaning. If the child is bottle-fed, record type of formula used, frequency and amount, any problems with feeding (spitting up, colic, diarrhea), supplements used, and any bottle propping. Record introduction of solid foods (age when the child began eating solids, which foods, whether foods are home or commercially made, amount given, child’s reaction to new food, parent’s reaction to feeding).
For preschool- and school-age children and adolescents, record the child’s appetite, 24-hour diet recall (meals, snacks, amounts), vitamins taken, how much junk food is eaten, who eats with the child, food likes and dislikes, and parent’s perception of child’s nutrition.
A week-long diary of food intake may be more accurate than a spot 24-hour recall. Also, consider cultural practices in assessing child’s diet.
As with the adult, diagram a family tree for the child, including siblings, parents, and grandparents (see p. 53). Ask specifically for the family history of heart disease, high blood pressure, diabetes, blood disorders, cancer, sickle-cell anemia, arthritis, allergies, obesity, cystic fibrosis, alcoholism, mental illness, seizure disorder, kidney disease, mental retardation, learning disabilities, birth defects, and sudden infant death. (When interviewing the mother, ask about the “child’s father,” not “your husband,” in case of the separation of the child’s biologic parents.)
Significant gain or loss of weight, failure to gain weight appropriate for age, frequent colds, ear infections, illnesses, energy level, fatigue, overactivity, and behavior change (irritability, increased crying, nervousness).
Birthmarks, skin disease, pigment or color change, mottling, change in mole, pruritus, rash, lesion, acne, easy bruising or petechiae, easy bleeding, and changes in hair or nails.
Headache, head injury, dizziness.
Strabismus, diplopia, pain, redness, discharge, cataracts, vision changes, reading problems. Is the child able to see the board at school? Does the child sit too close to the television?
Use of eyeglasses, date of last vision screening.
Earaches, frequency of ear infections, myringotomy tubes in ears, discharge (characteristics), cerumen, ringing or crackling, and whether parent perceives any hearing problems.
How does the child clean his or her ears?
Discharge and its characteristics, frequency of colds, nasal stuffiness, nosebleeds, and allergies.
History of cleft lip or palate, frequency of sore throats, toothache, caries, sores in mouth or tongue, tonsils present, mouth breathing, difficulty chewing, difficulty swallowing, and hoarseness or voice change.
Child’s pattern of brushing teeth and last dental checkup.
Swollen or tender glands, limitation of movement, or stiffness.
For preadolescent and adolescent girls, when did they notice that their breasts were changing? What is the girl’s self-perception of development? For older adolescents, does the girl perform breast self-examination? (SeeChapter 17 for suggested phrasing of questions.)
Croup or asthma, wheezing or noisy breathing, shortness of breath, chronic cough.
Congenital heart problems, history of murmur, and cyanosis (what prompts this condition). Is there any limitation of activity, or can the child keep up with peers? Is there any dyspnea on exertion, palpitations, high blood pressure, or coldness in the extremities?
Abdominal pain, nausea and vomiting, history of ulcer, frequency of bowel movements, stool color and characteristics, diarrhea, constipation or stool-holding, rectal bleeding, anal itching, history of pinworms, and use of laxatives.
Painful urination, polyuria/oliguria, narrowed stream, urine color (cloudy, dark), history of urinary tract infection, whether toilet trained, when toilet training was planned, any problems, bedwetting (when the child started, frequency, associated with stress, how child feels about it).
Penis or testicular pain, whether told if testes are descended, any sores or lesions, discharge, hernia or hydrocele, or swelling in scrotum during crying. For the preadolescent and adolescent boy, has he noticed any change in the penis and scrotum? Is the boy familiar with normal growth patterns, nocturnal emissions, and sex education? Screen for sexual abuse. (SeeChapter 24 for suggested phrasing of questions.)
Has the girl noted any genital itching, rash, vaginal discharge? For the preadolescent and adolescent girl, when did menstruation start? Was she prepared? Screen for sexual abuse. (SeeChapter 26 for suggested phrasing of questions.)
What is the child’s attitude toward the opposite sex? Who provides sex education? How does the family deal with sex education, masturbation, dating patterns? Is the adolescent in a relationship involving intercourse? Does he or she have information on birth control and sexually transmitted infections? (SeeChapters 24 and 26 for suggested phrasing of questions.)
In bones and joints: arthritis, joint pain, stiffness, swelling, limitation of movement, gait strength and coordination. In muscles: pain, cramps, and weakness. In the back: pain, posture, spinal curvature, and any treatment.
Numbness and tingling. (Behavior and cognitive issues are covered in the sections on development and interpersonal relationships.)
Excessive bruising, lymph node swelling, and exposure to toxic agents or radiation.
History of diabetes or thyroid disease; excessive hunger, thirst, or urinating; abnormal hair distribution; and precocious or delayed puberty.
Within the family constellation, record the child’s position in family; whether the child is adopted; who lives with the child; who is the primary caregiver; who is the caregiver if both parents work outside of the home; any support from relatives, neighbors, or friends; and the ethnic or cultural milieu.
Indicate family cohesion. Does the family enjoy activities as a unit? Has there been a recent family change or crisis (death, divorce, move)? Record information on child’s self-image and level of independence. Does the child use a security blanket or toy? Is there any repetitive behavior (bed-rocking, head-banging), pica, thumb-sucking, or nail-biting? Note method of discipline used. Indicate type used at home. How effective is it? Who disciplines the child? Is there any occurrence of negativism, temper tantrums, withdrawal, or aggressive behavior?
Provide information on the child’s friends: whether the child makes friends easily. How does the child get along with friends? Does he or she play with same-age or older or younger children?
Record the child’s play activities. Indicate amount of active and quiet play, outdoor play, time watching television, and special hobbies or activities. Record sleep and rest. Indicate pattern and number of hours at night and during the day and the child’s routine at bedtime. Is the child a sound sleeper, or is he or she wakeful? Does the child have nightmares, night terrors, or somnambulation? How does the parent respond? Does the child have naps during the day?
Record school attendance. Any experience with daycare or nursery school? In what grade is the child in school? Has the child ever skipped a grade or been held back? Does the child seem to like school? What is his or her school performance? Are the parent and child satisfied with the performance? Were days missed in school? Provide a reason for the absence. (These questions give an important index to the child’s functioning outside the home.)
Ask about the mother’s occupation and father’s occupation. Indicate the number of hours each parent is away from home. Do parents perceive their income as adequate? What is the effect of illness on financial status?
Where does family live (house, apartment)? Is the size of the home adequate? Is there access to an outdoor play area? Does the child share a room, have his or her own bed, and have toys appropriate for his or her age?
Inquire about home safety (precautions for poisons, medications, household products, presence of gates for stairways, and safe yard equipment). Inquire about the home structure (adequate heating, ventilation, bathroom facilities), neighborhood (residential or industrial, age of neighbors, safe play areas, playmates available, distance to school, amount of traffic, is area remote or congested and overcrowded, is crime a problem, presence of air or water pollution), and automobile (child safety seat, seatbelts).
Is the child able to adapt to new situations? Record recent stressful experiences (death, divorce, move, loss of special friend). How does the child cope with stress? Any recent change in behavior or mood? Has counseling ever been sought?
Has the child ever tried cigarette smoking? How much did he or she smoke? Has the child ever tried alcohol? How much alcohol did he or she drink weekly or daily? Has the child ever tried other drugs (marijuana, cocaine, amphetamines, barbiturates)?
Who is the primary health care provider? When was the child’s last checkup? Who is the dental care provider, and when was the last dental checkup? Provide date and result of screening for vision, hearing, urinalysis, phenylketonuria, hematocrit, tuberculosis skin test, sickle-cell trait, blood lead, and other tests specific for high-risk populations.
This section presents a psychosocial review of symptoms intended to maximize communication with youth. The HEEADSSS method of interviewing focuses on assessment of the Home environment, Education and employment, Eating, peer-related Activities Drugs, Sexuality, Suicide/depression, and Safety from injury and violence (Fig. 4-4). The tool minimizes adolescent stress because it moves from expected and less-threatening questions to those that are more personal. The tool presents the questions in three colors: green are considered essential to explore with every adolescent; blue are important for you to ask if time permits; red questions delve in more deeply if the situation demands it.5 Interview the youth alone, while the parent can wait outside and fill out past health questionnaires.

4-4
This health history includes the same format as that described for the younger adult, as well as some additional questions. These questions address ways in which the ADLs may have been affected by normal aging processes or by the effects of chronic illness or disability. There is no specific age at which to ask these additional questions. Use them when it seems appropriate (Fig. 4-5).

4-5
It is important for you to recognize positive health measures: what the person has been doing to help himself or herself stay well and to live to an older age. Older people have spent a lifetime with a traditional health care system that searches only for pathology and what is wrong with their health. It may be a pleasant surprise to have a health professional affirm the things that they are “doing right” and to note health strengths.
As you study the following, keep in mind the format for the “younger” older adult. Only additional questions or a varying focus is addressed here.
It may take time to figure out the reason that the older person has come in for an examination. An aging person may shrug off a symptom as evidence of growing old and may be unsure whether it is “worth mentioning.” Also, some older people have a conservative philosophy toward their health status: “If it isn’t broken, don’t fix it.” These people come for care only when something is disturbingly wrong.
An older person may have many chronic problems, such as diabetes, hypertension, or constipation. It is challenging to filter out what brought the person in this time. The final statement should be the person’s reason for seeking care, not your assumption of what the problem is.
Health state in the past 5 years.
These areas may produce lengthy responses, and the person probably will not relate them in chronologic order. Let the person talk freely; you can reorder the events later when you do the write-up. The amount of data included here can indicate the amount of stress the person has faced during his or her lifetime. This section of the history can be filled out at home or before the interview if the person’s vision and writing ability are adequate. Then you can concentrate remaining time of the interview on reviewing pertinent data and on the present health of the person.
Most recent mammography, colonoscopy, and tonometry.
It is not necessary to collect a detailed account of each pregnancy and delivery if the woman has passed menopause and has no gynecologic symptoms. Merely record the number of pregnancies and the health of each newborn.
For each medication, record the name, purpose, and daily schedule. Does the person have a system to remember to take the medicine? Does medicine seem to work? Are there any side effects? If so, does the person feel like skipping medicine because of them? Also, consider the following issues:
• Some older persons take a large number of drugs, prescribed by different physicians.
• The person may not know the drug name or purpose. When this occurs, ask the person to bring in the drug to be identified.
• Is cost a problem? When the person is unable to afford a drug, he or she may decrease the dosage, take one pill instead of two, or not refill the empty bottle immediately.
• Is traveling to the pharmacy to refill a prescription a problem?
• Is the person taking any over-the-counter medications? Some people use a local pharmacist for self-treatment.
• Has the person ever shared medications with neighbors or friends? Some establish “lay referral” networks by comparing symptoms and thus medications.
This is not as useful in predicting which familial diseases the person may contract, because most of those will have occurred at an earlier age. But these data are useful to assess which diseases or causes of death of relatives the person has experienced. Also, it describes the person’s existing social network.
Remember that these are additional items to ask the older adult. Refer to the history for the younger adult for the basic list.
Use of bifocal glasses, any trouble adjusting to far vision (problems with stairs).
Increased sensitivity to background noise and whether conversation sounds garbled or distorted.
Use of dentures, when the person wears them (always, all day, only at meals, only at social occasions, or never), method of cleaning, any difficulty wearing the dentures (loose, pain, makes whistling or clicking noise), cracks at corners of the mouth.
Shortness of breath and level of activity that produces it. Shortness of breath often is an early sign of cardiac dysfunction, but many older people dismiss it as “a cold” or getting “winded” because of old age.
If chest pain occurs, the person may not feel it as intensely as a younger person may. Instead, the older adult may feel dyspnea on exertion.
Wears constrictive clothing or garters or rolls stockings at knees. Any color change at feet or ankles.
Urinary retention, incomplete emptying, straining to urinate, change in force of stream. If a weakened stream occurs, men may note the need to stand closer to the toilet. Women may note incontinence when coughing, laughing, or sneezing.
Ask about any changes in sexual relationship the person has experienced. Note for men it is normal for an erection to develop slowly. (SeeChapter 24.) Note for women any vaginal dryness or pain with intercourse. Note for all whether aspects of sex are satisfactory and whether adequate privacy exists for a sexual relationship.
Gait change (balance, weakness, difficulty with steps, fear of falling), use of any assistive device (cane, walker). Any joint stiffness? During what part of the day does the stiffness occur? Does pain or stiffness occur with activity or rest?
Any problem with memory (recent or remote) or disorientation (time of day, in what settings)?
Functional assessment measures how a person manages day-to-day activities. For older people, the meaning of health becomes those activities that they can or cannot do. The impact of a disease on their daily activities and overall quality of life (called the disease burden) is more important to older people than the actual disease diagnosis or pathology. Thus the functional assessment—because it emphasizes function—is very important in assessing older people.
Many functional assessment instruments are available that objectively measure a person’s present functional status and monitor any changes over time. Most instruments measure the performance of specific tasks such as the ADLs and IADLs. The Comprehensive Older Person’s Evaluation (on the Evolve website) is particularly useful because it contains the basic ADL/IADL functional assessment as well as physical, social, psychological, demographic, financial, and legal issues.
Whether or not a standardized instrument is used, the following functional assessment questions are important additions to the older adult’s health history.
When the aging person was an adolescent, educational opportunities were not as available as they are today nor were they equally available for women. The aging person may be sensitive about having achieved only the level of elementary school education or less.
Past positions, volunteer activities, and community activities. Many people continue to work past the age of 65; they grew up with a strong work ethic and are proud to continue. If the person is retired, how has he or she adjusted to the change in role? It may mean loss of social role or social status, loss of personal relationships formed at work, and reduced income.
How does the person spend a typical day in work, hobbies, and leisure activities? Is there any day this routine changes (e.g., Sunday visits from family)? Note that the person suffering from chronic illness or disability may have a self-care deficit, musculoskeletal changes such as arthritis, and mental confusion.
List significant leisure activities, hobbies, sports, and community activities. Is there a community senior citizen center available for nutrition, social network, and screening of health status?
What are the type, amount, and frequency of the exercise? Is a warm-up included? How does the body respond?
Usual sleep pattern: feel rested during the day? Is energy sufficient to carry out daily activities? Need naps? Is there a problem with night wakenings (nocturia, shortness of breath, light sleep, insomnia [difficulty falling asleep, awakening during night, early morning wakening])? If no routine, do you tend to nap all afternoon? Does insomnia worsen with lack of a daily schedule?
Record a 24-hour recall. Is this typical of most days? (Nutrition may vary greatly. Ask the person to keep a weekly log to bring in.) What are the meal patterns? Are there three full meals or five or six smaller meals per day? How many convenience foods and soft foods are used? Who prepares meals? Eat alone? Who shops for food? How are groceries transported home? Is the income adequate for groceries? Is there a problem preparing meals (adequate vision, motor deficit, adequate energy)? Are the appliances and water and utilities adequate for meal preparation? Is there any difficulty chewing or swallowing? What are the food preferences (aging persons often eat high amounts of carbohydrates because these foods are cheaper, easier to make, and easier to chew)?
Who else is at home with you? Live alone? Is this satisfactory? Have a pet? How close is family or friends? How often do you see family or friends? If infrequent, do you experience this as a loss?
Do you live with family, such as a spouse, children, or a sibling? Is this a satisfactory arrangement? What is the role in family for preparation of meals, housework, and other activities? Are there any conflicts?
On whom do you depend for emotional support? For help with problems? Who meets affection needs?
Has there been a recent change in lifestyle, such as loss of occupation, spouse, friends, move from home, illness of self or family member, or has income been decreased? How dealing with stress? If a loved one has died, how responding to the loss? “How do you feel about being ‘alone’ and having to take on unfamiliar responsibilities now?”
Home safety: one floor or are there stairs, state of repair, is money adequate to maintain home, exits for fire, heating and utilities adequate, how long in the present home? Transportation: own automobile, last driver’s test, consider self a safe driver, income adequate for maintenance, public transportation access, receive drives from community resources, friends? Neighborhood: secure in personal safety at day or night; danger of loss of possessions; amount of noise and pollution; access to family and friends, grocery store, drug store, laundry, church, temple, mosque, health care facilities?
1. American Academy of Pediatrics. Recommended childhood and adolescent immunization schedule United States, 2006. Accessed January 2010, from www.cispimmunize.org.
1a. Advisory Committee on Immunization Practices. Recommended adult immunization schedule: United States, 2010. Annals of Internal Medicine. 2010;152(1):36–39.
2. Bennett RL, Steinhaus KA, Uhrich SB, et al. Recommendations for standardized human pedigree nomenclature Pedigree Standardization Task Force of the National Society of Genetic Counselors. American Journal of Human Genetics. 1995;56(3):745–752.
3. Carlson LH. Immunization update: Neonates to adolescents. Nurse Practitioner. 2007;32(3):49–56.
4. Ewing JA. Detecting alcoholism: The CAGE questionnaire. Journal of the American Medical Association. 1984;252:1905–1907.
5. Goldenring JM, Rosen DS. Getting into adolescent heads: An essential update. Contemporary Pediatrics. 2004;21(1):64–75.
6. Gordon M. Manual of nursing diagnosis. 10th ed. St Louis: Mosby; 2002.
7. Hanson C, Novilla MLB, Barnes MD, et al. Using family health history for chronic disease prevention in the age of genomics: translation to health education practice. American Journal of Health Education. 2007;38(4):219–229.
8. Hinton RB. The family history: Reemergence of an established tool. Critical Care Nursing Clinics of North America. 2008;20(2):149–158.
9. Johnson A. What’s your food allergy familiarity? Nurse Practitioner. 2009;34(4):29–35.
10. McNeill JA, Cook J, Mahon M, et al. Family history: Value-added information in assessing cardiac health. American Association of Occupational Health Nurses Journal. 2008;56(7):297–306.
10a. Post SG, Puchalski CM, Larson DB, et al. Physician and patient spirituality: Professional boundaries, competency, and ethics. Annals of Internal Medicine. 2000;132:578–583.
11. Reece SM. The 3rd National Family History Initiative: Thanksgiving 2006. Nurse Practitioner. 2006;31(11):57–59 2006.
12. The Joint Commission (formerly JCAHO). Hospitals, language, and culture: A snapshot of the nation. Accessed August 2010 from www.jointcommission.org/PatientSafety/HLC/.
13. Zurakowski T. The practicalities and pitfalls of polypharmacy. Nurse Practitioner. 2009;34(4):36–41.
*In the past, this statement was called the “Chief Complaint” (CC). Avoid this title because it labels the person a “complainer” and, more important, does not include wellness needs.